苏州「越野跑大神」误食毒蘑菇去世,知情人称中毒很深、全身发黑,误食毒蘑菇发现异常后如何正确就医?
- 620 个点赞 👍
先来给大家回顾一下事件——
苏州一个越野跑大神(ID爱抚人生),8月9日发布视频显示,他们在苏州旺山越野跑时发现了很多野生蘑菇,非常高兴的采蘑菇

据知情人透露,同行人说这个蘑菇可以吃,于是当事人采了一斤多蘑菇回家,当天中午就炒了吃,下午发现身体不舒服,去了一家小医院,医治效果不好,又拖了一天,才去大医院检查。
并且当事人家里多人中毒,而只有他喝了酒。
爱抚人生8月11日转入ICU,8月12日死亡。据说死亡时「全身乌黑,脸上也是黝黑,没有一点光泽」
——以上信息来自网络,不保真。
下面我作为一个野生菌爱好者,对这件事说一点看法
我是知乎食品安全话题的优秀答主,但我个人爱好就是采蘑菇
采蘑菇是一项存在风险和门槛的活动(其实任何户外活动都是)
在苏州这个事里,从网传信息里我非常震惊的一点是——他们没有准确的辨认自己采的蘑菇,只是听同行人说了一下能吃,就敢吃
这真的太勇了,典型的无知者无畏。
我自己采蘑菇的话,不认识的蘑菇是绝对不敢吃的,而且我也很不信任其他人,其他人说的能吃,不一定真的能吃
甚至连菜市场买蘑菇我都不会信任,我见过好几次菜市场卖毒蘑菇的,好在我遇到的几次卖的不是致命的毒蘑菇。
采食野生菌有风险而且风险很高,野外采蘑菇想吃的话,至少要具备两个条件:
1.你确定你认识这种蘑菇,不是什么发图片给别人看一下别人能说这种,而是你能确切它的分类、名称、外形特征。
2.不能有和这种蘑菇长得像的剧毒蘑菇,避免看走眼。如果一种可食用野生菌,存在长得相似容易混淆的剧毒品种,那就直接放弃吃这种蘑菇。
即便这样也不敢说百分百安全。
所以还是要提醒大众,不要轻易采食野生菌,不认识的,不确定的,千万不要吃。
查看全文>>
芝麻酱 - 200 个点赞 👍
野生菌是很神奇的一种存在。
野生菌有的有毒,有的无毒。有的做熟了无毒,没有做熟就有毒,甚至做糊了也有毒。同一种菌,长在松树底下的无毒,但是长在桉树底下的就有剧毒。。。有些人吃了没事,大人吃了没事,小孩吃了就有问题(可能与肠道微生物有关),而且野生菌种类巨多,不可能有人能完全分辨清楚。

所以说,吃菌子要做的三熟,菌子种类要熟,菌子要做熟,去医院的路要熟。
自己采摘蘑菇来吃,风险是非常大的,因为你山上去采摘的野生菌是“杂菌”,就是看到什么种类的蘑菇,只要觉得没有毒,就会采回去,一锅炖了,这种就叫“杂菌”。杂菌风险大的原因就是你摘的一百朵蘑菇,九十九朵都没有毒,但是就混进来一朵有毒的蘑菇,就会导致一桌人中毒,类似于一颗老鼠屎,坏了一锅汤。
这个就是我们昨天上山摘的杂菌,当地野生菌达人认证的三框无毒菌,结果回去清洗烹饪的时候,她老妈还发现了两朵不能食用。
杂菌用猪肉炖,太香了,味道比见手青还要好。
因为菌子种类杂,炖出来的味道异常鲜美。
但是风险是非常非常大的,所以,饭店是不做杂菌的,市场是不卖杂菌的。
甚至很多买野生菌的饭店都会贴上告示“本店已安装监控,禁止客人私带野生菌”因为,就有人在野生菌火锅店把自己捡的菌子倒在火锅里,吃了之后中毒死了。
野生菌中毒机制非常复杂,主要是影响神经,出现幻觉,激活副交感神经,影响呼吸,造成呼吸衰竭。也有的可以造成肝肾功能受损(这个提问中的案例提到了逝者喝酒,可能是喝酒加重肝脏负担,进一步加重损伤),继而引起多器官衰竭。有的可以引起溶血或者凝血,造成全身广泛出血或者血栓形成,还有的造成胃肠粘膜受损。
因此症状也是五花八门,轻的恶心呕吐头疼流口水,重的心律失常、呼吸抑制、幻觉、肝肾功衰竭、甚至死亡
治疗主要就是催吐、使用解毒药物,对症处理、透析等等,需要医院有相当丰富的救治经验才行。
云南省红十字会医院(云南大学附属医院)急诊科就是云南省野生菌救治医疗和研究中心,这条路我很熟,就在昆明市青年路上。。。北京、贵州吃野生菌中毒的,有些都转到这里治疗。
最后如果你是外地人,又特别想吃野生菌,建议你就在云南旅行的时候在饭店吃,就非常安全。然后你要自己弄野生菌,那就建议你就买松茸等一些无毒野生菌吃,我们客栈每年要发出去差不多一顿野生菌,但是我一般就只买两种野生菌,一个是松茸,一个是鸡枞,还有一个是羊肚菌(现在羊肚菌可以养殖了),因为这三种菌子无毒。而且松茸的烹饪手法极其简单,营养价值高,味道也鲜美。
这是自己弄的松茸刺身,人间绝味,做法简单,松茸清理干净后,切片,配上酱油芥末即可。一口咬下去,鲜舔的汁水就涌入了你的味蕾。同时,松茸再炖只土鸡喝汤。刺身没有吃完的用黄油煎一下,又是另外一种风味。
所以,野生菌有风险,没有经验切勿自己去整杂菌来吃,风险系数太高了。而且杂菌经常闹死有经验的老师傅。
查看全文>>
Gold RIch Money - 164 个点赞 👍
先讲个冷知识。
常看武侠的朋友都知道,“五步之内必有解药”。
你大概想不到,毒蘑菇的解药,可能是——
灵芝。
菌子中毒有一百种死法
蘑菇中毒临床表现复杂多样。
与摄入蘑菇类型,及所含毒素密切相关。
根据最权威的《中国蘑菇中毒诊治临床专家共识》的意见。

超过90%的蘑菇中毒,首先出现恶心、呕吐、腹痛、腹泻等胃肠道表现。
继而根据蘑菇种类不同,累及不同器官及系统,分为:
急性肝损型、急性肾衰竭型、溶血型、 横纹肌溶解型、胃肠炎型、神经精神型、光过敏皮炎型,其他 比如知乎上流传最广、吃了会见小人的牛肝菌。临床上对应的是“神经精神型”。
菌子中毒后见小人,已经是不幸中的万幸了。来源见水印 和致死率极高的“鹅膏”相比,它的毒性相对温和一点,预后良好。
不过,中毒后的云南人肯定是不会承认的——
吃菌子的事,怎么能叫中毒呢?
只是"火太小了","大蒜放少了","微波炉加热没熟透","运气不太好"。
"见小人"算是轻微症状。
最严重的,是急性肝衰竭和型横纹肌溶解症型。
毒翻中国人的“红伞伞”和“白杆杆”
2024年,中疾控统计显示:
共有110种不同的有毒蘑菇,其中包括8种首次在中国记录的新物种。
大青褶伞是最常见的致毒蘑菇,共引发147起事件,影响269人。
致命鹅膏、软鹅膏则是最为致命的种类,分别导致了2例死亡。
各种毒蘑菇,引起了7大类不同的临床症状。云南疾控中心一项跨度15年的统计显示:
云南省引起中毒的最主要的三大类毒蘑菇种类。
鹅膏菌(27. 53%)、亚稀褶红菇(17. 09%)、和牛肝菌(13. 29%)。“鹅膏”是野生蘑菇一大类,其中大部分含剧毒。
两广地区常见剧毒“鹅膏”包括——致命鹅膏(白毒伞)、灰花纹鹅膏、黄盖鹅膏白色变种。
图源见水印 而最毒的,就是致命鹅膏——白毒伞。
它集中出现在2~5月份,常生长于阔叶林地上,与山毛榉科的黧蒴树,往往存在共生关系。
黧蒴树 白毒伞致命性源于三大特征:
伪装性强:
各部分均为白色,菌柄顶部有白色膜质菌环(易脱落)、菌柄基部球形或近球形,有菌托。
“头上戴帽”(菌盖),“腰间系裙”(菌环,易脱落!),“脚上穿靴”(菌托)。
外形与可食用的草菇、鸡腿菇高度相似。
毒性隐蔽:
含剧毒鹅膏肽类毒素。
大约50g的白毒伞释放的毒素,就可以毒死一个50公斤的成年人,也就是仅需1朵即可致死。
毒素潜伏期长达6-12小时。
初期症状(呕吐、腹泻)易被误认为肠胃炎。
但36小时后会突然引发急性肝衰竭,致死率高达75%。
毒蘑菇!我灵芝,是你的破壁人!
菌子中毒没有特效药。
大部分医院急诊面对送来的患者,都是一套“洗胃、催吐、活性炭吸附、导泻”套餐。
致死的毒蘑菇中毒,医疗费用动辄数十万元 致死性的毒蘑菇,ICU会上血液净化等生命维持手段;如果运气足够好,或许能等到肝移植。
面对最毒的鹅膏肽,会用到保护肝脏的N-乙酰半胱氨酸(这个药还可以化痰)、水飞蓟素。
你应该看到了,上面表格里,还有“灵芝煎剂”。
是的。灵芝不见得能“起死回生”,但是能保肝、减轻氧化应激、减轻细胞凋亡。
每天要吃200g灵芝煮水,连服7天半个月 珍爱生命,远离毒蘑菇
你也许会觉得,把最毒的蘑菇的样子记住,其他的蘑菇不就能放心吃了吗?
嗯。这个工作量有点大。
2014年,我国记载的毒蘑菇有400余种,云南有200余种,常见50余种,剧毒20余种。
我国毒蘑菇大名单 到了2024年,同一位作者更新的毒蘑菇名录,已变成了660种毒蘑菇。
不仅如此,毒菌子的诡异套路还在于:
①同样一块地,去年可能是无毒蘑菇,今年就是有毒蘑菇。
②永远有新的毒菌子,出现在山上。
中疾控2024年的数据,就发现了8种首次在中国记录的新的毒蘑菇。
之前看到一条新闻。
游客在云南吃菌子中毒,眼睛视力下降。
回北京后,最好的医院都束手无措。
医生让他飞回云南继续治疗。
在高强度锻炼下,云南治疗野生菌中毒治疗“云南经验”走出国门,向南亚、东南亚推广。
云南对中毒病患的救治,可谓是熟练的让人心疼 但别的省,不一定有这么强的毒蘑菇治疗经验。
所有鉴别毒蘑菇的“妙招”,都不靠谱。
关键是不采、不买、不吃非正规来源的蘑菇。
这很重要。
查看全文>>
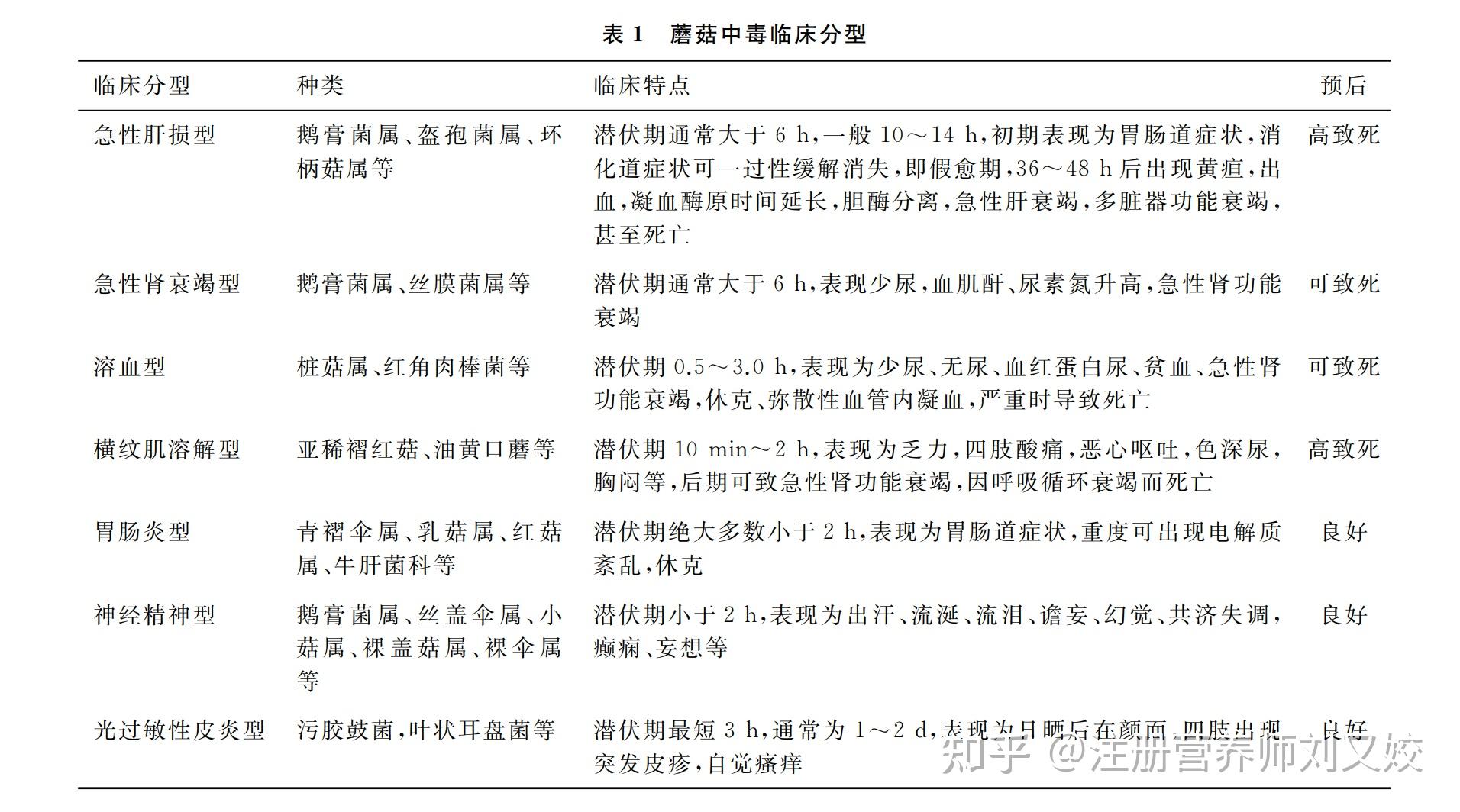
注册营养师刘又姣 - 161 个点赞 👍
查看全文>>
tommy chow - 154 个点赞 👍
有一年从山东去广东出差,对面招待我们给弄了一锅「菌子全家福」。
我北方人,认识的蘑菇少,虽然上桌以后画风就是图上这个程度,我还是害怕。
(网图,各位,没有鉴别的必要了。)

网图 因为他们有人提到这是「野生」的,「从云南进货」的之类的信息。
「野生」俩字引起了我的警觉,当时我只认识香菇、平菇、金针菇,连杏鲍菇都不认识。
这把高端局,对我来说实在是超纲,于是忍住了,以闹肚子为托辞,一口没吃。
他们不理解我为什么不敢吃。
我倒是理解他们为什么敢吃。
淹死的都是会水的,话粗理不粗。
他们吃得很香,没出事。
同行的伙伴事后也埋怨我太小心。
我的思路其实很简单:
公司只给我报销路费和住宿费。
伙食补贴一天50块,吃了对方的招待餐还要主动报备扣除。
吃了不认识的蘑菇,拉肚子了公司不会给我报销医药费。
吃躺了,我的工作也不会有人替我,还会影响我的考核和奖金。
万一,咱就是说万一,吃残了吃死了,应该也评不上工伤、工亡……
所以,宁可饿一顿回宾馆搞个泡面。
我是煤矿技术员出身的。
对安全红线的理解和普通人不太一样。
翻了翻这个问题下面的回答,有专业研究蘑菇、研究医学的人士给科普,也有专业吃蘑菇的人给「生活经验」。所有事关安全的情况,我都信科普,不信生活经验。——看清楚,是「不信」,而不是「怀疑」。
安全方面,当生活小能手的经验和专业人士发生分歧时,我坚定地选择不信小能手。
举个例子,看见到一个裸露电线头,懂安全生产的人会建议别碰,供电专业人士会建议及时上报。但曾经有不止一位生活小能手建议我「可以用手背碰一下试试」,因为万一有电会触发缩手反射,手背碰比用手去抓更安全。
前面两位人士首先考虑的是保命和保障供电安全,避免触电事故。生活小能手考虑的是怎么逞能。他们以为生活里的电线最多带220V,380V的电,碰一下没事。他们不知道高压线有时候也会顺着导线和墙体入户,他们认为这个线头绝无可能会连上高压线或者被雷击。他们给建议的时候,也不会问问对方有没有心脏起搏器什么的……
我认为毒蘑菇有三种。
第一种是有毒的品种,具体的毒理药理咱也不懂,就不卖弄了。
第二种是生长环境有毒,比如土壤里有有毒重金属,地下水被化工厂废水污染过,上风口刚喷洒过剧毒农药。蘑菇这玩意,一晚上从菌丝到成型,说难听的,吃蘑菇≈喝土壤浸出液;人工饲养的蘑菇浇营养液,吃蘑菇≈喝化肥水。
第三种是意外接触到其他有毒的东西。比如毒蛇刚在旁边捕过食、睡过觉,比如采摘过程中跟其他有毒的蘑菇挤压过,沾染了有毒的汁液,烹饪过程中跟毒蘑菇一把刀切过,一口锅煮过。
第二种和第三种情况,哪位小能手有把握排除呢?他只会逞能说压根不存在这些可能性,他们说中毒了能看到很多小人跳舞,听到宠物狗跟自己说话……突出一个自己没死过,就活得乐观。
某种程度上,蘑菇有剧毒,跟屋里有个线头正好连着高压电的概率一样低。
赶上了就是100%。
苏州出事这位,采蘑菇的视频还在,我比较诧异的是:作者认为这个野生蘑菇很像平菇。
平菇啊……菜市场几毛钱块把钱一斤的品种……
还没有人送礼物,鼓励一下作者吧查看全文>>
盘河马1988 - 143 个点赞 👍
8.22更新:我爸妈捡了蘑菇回来,我觉得是毒伞,我爸死活不信。这两天我小心点,宁可逃出去吃便利店也不能被他们骗去吃蘑菇。
越野大神又不是蘑菇大神。蘑菇这玩意专家都不敢打包票,变数太多了。
我父母也喜欢捡蘑菇回来,煮熟晒干之后再吃。
前两天我妈说她舔了一口“黄色的,划一下变绿的蘑菇”,给我吓飞了:这牛肝菌你也敢舔!
又鉴定出来了大红菇。很好,这个能吃。
我爸问我鸡腿蘑怎么没有开伞的,这问题又聪明又傻……人家是鬼伞,熟透了化成一滩,不能吃。
反复劝,不好用。农村人的思维就这样,相信野外的一切既然存在就能吃,非得挑战自然看看。反正人命不金贵,死了就死了,反正我觉得我不会死。
我从小到大差点被这种侥幸害死无数回……他们吃他们的野蘑菇去吧!我不吃!
查看全文>>
鲤鱼 - 105 个点赞 👍
从目前新闻来看并没有消息透露出来中毒者究竟吃的是什么蘑菇,但是从整件事情来看,无论是中毒者同伴还是小医院应当都将这种毒蘑菇误认为了另一种蘑菇最终导致了这场悲剧。常言道“淹死的都是会水的”,其实这句话并不全对,最害怕的就是略微懂一点自以为全懂了但又不精通的人,这种人的建议往往是最要命的。
而从中毒者症状来看,应当是肝损害性或者肾损害性毒素。

从别的地方的新闻描述来看,菌盖像平菇而且很大并且有菌柄,这里说的像平菇,猜测应当是颜色像平菇那样的淡灰色,并且很大,由此可以推断出大概率是假褐云斑鹅膏复合群的的蘑菇。
灰花纹鹅膏,剧毒,1994-2023年间共造成57起410人中毒,并造成其中79人死亡 由于假褐云斑鹅膏复合群的鹅膏因为与一种当地名为草鸡枞的鹅膏长相极其相似,因此网上也戏称这类蘑菇为抽奖菇,但是真的不幸抽中的人又能有几人能笑得出来呢?
假褐云斑鹅膏复合群与草鸡枞 但或许正是因为当地一直有采草鸡枞鹅膏的传统,所以才会
但实际上草鸡枞鹅膏与假褐云斑鹅膏复合群的分布地高度重叠,曾有研究员野采时,采到的草鸡枞鹅膏与假褐云斑鹅膏的样本相距不足十数米,并且在做分子检测时才将两者区分开,所以在野外如果真的碰到这种蘑菇,无论你的同伴是不是当地人,无论他熟不熟悉,都请不要采食,毕竟朋友可能很多但生命只有一次。
当你误吃下这种毒蘑菇后,最开始一般情况其实是不会有什么症状的,大多数人会在6小时后开始出现恶心、呕吐、剧烈腹泻等症状,这时候去看医生时,如果医生应对蘑菇中毒的经验不足很容易误诊为急性肠胃炎并为了给患者补充电解质和葡萄糖而进行输水。
当然,这对于肠胃炎毒性的毒蘑菇是正常操作,在毒蘑菇当中很大一部分毒蘑菇都是肠胃炎毒性,在《中国的毒蘑菇》这一书中,近乎有三分之一的篇幅都在介绍肠胃炎毒性的蘑菇,另有三分之一篇幅是神经毒性的蘑菇,其余篇幅才是其他类型的毒性,因此这一阶段非常容易误诊,尤其是在输完水后一天的时间里几乎所有不适感都在消失,造成了一个康复的假象,但实际上这个时候鹅膏毒肽却在肝脏中大肆破坏,产生巨量的自由基破坏人体肝脏,而如果吃下去的鹅膏比较多甚至这一假愈期都没有,人会由于摄入的鹅膏毒肽过多造成急性肝损伤,因此一旦没能在肠胃炎时期发现吃的是鹅膏从而进入这一阶段,很多时候就只能听天由命了,进入这一阶段通常死亡率高达60%,所以如果你在野外真吃了不认识的蘑菇,也要留几个做样本方便医生鉴别,解毒治疗越早越好。
而如果你发现你的朋友误食了鹅膏,除了抓紧时间就医外还可以让你的朋友吃水飞蓟连进行一下抢救工作,由于鹅膏毒肽作用机理是在肝脏中产生自由基并引起脂质过氧化,而水飞蓟中的水飞蓟素可以有效控制由鹅膏毒肽引起的脂质过氧化现象,因此水飞蓟素是鹅膏的特效药,不过,最重要的依然是快速的送诊就医,以防意外。
查看全文>>
ai喃 - 70 个点赞 👍
我在想哈。。。。 为啥没有人去做一个毒蘑菇快速诊断试剂盒。。。
试剂盒的使用目的当然是教学科研啊。。。 你在想什么。
蘑菇毒素主要分为七大类:鹅膏毒素(环肽类)、丝膜菌毒素(丝膜菌属)、鹿花菌素(甲基肼类)、毒蕈碱、鹅膏蕈氨酸、裸盖菇素和鬼伞素
最致命的毒素是鹅膏毒素,最难以判断的毒蘑菇也是含有鹅膏毒素的毒蘑菇。。。
我这经常有人吃这个吃死的,十年前有个中餐馆过年吃了一锅这个,据说都做了肝移植,四个人团灭。

Hmmm 等我有空了就在车库里开个实验室筛一下鹅膏毒素抗体。
症状
早期胃肠道症状
导致早期胃肠道症状的蘑菇(比如绿褶菇和常生长在草地中的小棕菇)通常在 1 至 6 小时内会导致呕吐和腹泻。偶尔腹泻会带血。一些患者会出现头痛或身体疼痛。症状通常在24小时内消除。
累及脑和脊柱的早期症状
导致累及脑和脊髓的早期症状的蘑菇包括致幻蘑菇,其中包含致幻剂裸盖菇素。最常见的是裸盖菇类别中的成员,但其他的一些蘑菇也含有裸盖菇素。它们会在食用后 15-45 分钟内引起恶心和呕吐。摄入后 20-90 分钟内会开始出现症状,包括欣快、想象力增强和幻觉。通常会出现心跳加速及高血压,某些儿童会发热。然而,这些症状不用治疗也会消除,极少出现严重后果,因此通常不用特别治疗。而如果患者出现极度焦虑不安,医生可给予镇静剂(比如劳拉西泮)。
含有毒蕈碱的蘑菇引起的早期症状
许多种丝盖伞属和某几种杯伞属可导致中毒,其毒素为蕈毒碱。毒蕈碱是一种类似于乙酰胆碱的化学物质,乙酰胆碱是身体用来在神经之间发送信息的物质之一(一种神经递质)。食用后 30 分钟内开始出现的症状可能包括:
流泪和唾液分泌增加
瞳孔变窄(收缩)
出汗
呕吐、胃痉挛、腹泻
头晕
肌肉抽搐(自发性收缩)
意识模糊、昏迷和癫痫发作(偶尔)
尽管其中一些症状严重,但大部分人只有轻微症状,可在 12 小时内消退。有严重症状者可静脉给予阿托品,这是一种可阻断乙酰胆碱的药物,几乎所有患者可在 24 小时内恢复。患者发生重度中毒时如果不治疗,可在几个小时内死亡。
延迟性胃肠道症状和其他症状
导致延迟性胃肠道症状的蘑菇有毒鹅膏和相关蘑菇类型(伞型毒菌、鹿花菌和丝膜菌属的成员)。
95% 的蘑菇中毒死亡是由毒鹅膏引起的。6到12小时内开始出现呕吐和腹泻。有时血糖会下降到危险的水平(低血糖)。症状在几天内消退,但之后患者会发生肝功能衰竭,有时会有肾衰。肝衰竭导致皮肤变黄(黄疸)。肾衰竭的患者可能尿量减少或停止排尿。有时症状会自行消失,但这类中毒患者中约有一半会在5到8天内死亡。肝衰竭的患者如果进行肝移植可能会存活。
毒伞蕈蘑菇易导致延迟性呕吐和腹泻(食用后约6到12小时)。食用蘑菇后 3 天到 1 周或 2 周内可能出现肾衰,中毒者通常需要临时血液透析。
鹿花菌蘑菇也会导致延迟性呕吐和腹泻以及低血糖。其他问题包括对大脑的毒性(比如癫痫发作),以及几天后出现的肝衰竭和肾衰竭。
绝大多数丝膜菌蘑菇来源于欧洲。呕吐和腹泻可能持续3天。食用这种蘑菇后3到20天可能发生肾衰竭,症状表现为侧腹疼痛以及尿量减少。肾衰竭通常会自行消退。
几种蘑菇种属(如口蘑属和红菇属)导致肌肉迟发性分解(横纹肌溶解),在某些情况下可致命。目前尚无特殊治疗方法,因此医生会集中精力治疗特定症状并使患者舒适。
一些其他蘑菇种属(如杯伞属、Hapalopilus rutilans 和贝形圆孢侧耳)可引起脑和神经疾病,包括手、手指、脚和/或脚趾麻木至烧灼感、头晕、视力障碍、意识改变、癫痫发作、呼吸衰竭和死亡。
主要毒素
所有含鹅膏毒素的真菌均存在于鹅膏菌科(鹅膏菌属)、伞菌科(鳞伞菌属)和丝膜菌科(丝膜菌属)中。一些鹅膏菌属物种,例如毒鹅膏( Amanita virosa)、毒鹅膏( A. phalloides)、赭鹅膏(A. ocreata ) 、春鹅膏( A. verna)、近鳞鹅膏(A. suballiacea)、双孢鹅膏(A. bisporigera)、吸水鹅膏(A. hygroscopica )和细叶鹅膏(A. tenuifolia ) ,富含鹅膏毒素。鹅膏毒素是一种双环八肽,具有强效的耐热毒性[ 12 ]。最强效的鹅膏毒素是α-鹅膏碱,它是已鉴定的九种鹅膏毒素之一。共济失调、运动抑制、欣快感、头晕、胃肠道不适、嗜睡、肌肉抽搐以及洞察力、感觉和情绪改变是鹅膏毒素中毒的常见症状 [ 13,14,15 ]。鹅膏毒素作用的分子机制是抑制 DNA 依赖性 RNA 聚合酶 II(表 2)。mRNA 水平的消耗导致蛋白质合成减少,最终导致受影响的细胞坏死或凋亡 [ 12,16 ]。对于此类中毒,主要建议采用对症治疗,包括在癫痫发作期间使用苯巴比妥或苯二氮卓类药物 [ 17,18 ]。对于鹅膏毒素中毒患者,治疗开始时必须进行解毒,并需要密切监测。严重中毒病例可能需要进行肝移植 [ 12 ]。
鹿花菌素在室温下是一种可氧化的挥发性液体,是一种不稳定的化学物质。一些鹿花菌属物种含有毒素鹿花菌素。摄入鹿花菌素,甚至吸入烹饪这种蘑菇时产生的蒸汽,都可能导致中毒 [ 9,10 ] 。腹泻、呕吐、疲劳、眩晕、共济失调、震颤和眼球震颤是这种中毒最常见的症状。一些患者可能会出现溶血和中度肝病。摄入鹿花菌素后,在胃中水解会形成肼,具有致惊厥、细胞毒性和刺激性 [ 9,40 ]。致癌作用是鹿花菌素的另一个不良作用。中毒症状在摄入后 8~12 小时开始出现。解毒剂是吡哆醇。
含有鬼伞碱的蘑菇与酒精一起食用可能会导致成瘾。在食用蘑菇之前、同时或之后饮酒时,这种成分会由于酒精的分解而在血液中蓄积。黑鬼伞(Coprinus atramentarius)含有鬼伞碱。目前尚不清楚其解毒剂。某些杯伞属 (Clitocybe)会导致毒蕈碱综合征。毒蕈碱在C. rivulosa、C. dealbata、C. cerussata、C. phyllovila和C. candicans中含量丰富。它也存在于毒蝇伞 (Amanita muscaria)和丝盖菇属(Inocybe genus) 中。毒蕈碱综合征的症状包括脉搏加快、头痛、恶心、呕吐、头晕和呼吸急促。患者可能出现分泌过多、瞳孔缩小和胃肠道紊乱。严重中毒者可能会出现心动过缓,甚至虚脱 [ 28 ]。
食用蘑菇引起的毒蕈碱中毒症状包括出汗、流泪、流口水、呕吐、腹泻、血压升高以及由于副交感神经系统受到影响而导致的呼吸困难。大多数患者在 24 小时内恢复,除非患者心脏停止跳动且无法苏醒。建议对症治疗以治疗该综合征。建议使用阿托品来中和毒蕈碱作用 [ 28 ]。毒蘑菇还含有蝇蕈醇。它作用于中枢神经系统,导致患者在食用后 20 至 22 分钟内瘫痪。蝇蕈醇可用作杀虫剂并杀死苍蝇。含有蝇蕈醇的蘑菇有毒蝇伞和口蘑。解毒剂是毒扁豆碱。
裸盖菇素大量存在于裸盖菇属中[ 41 ]。含有裸盖菇素的常见蘑菇包括波西米亚裸盖菇(P. bohemica)、墨西哥裸盖菇(P. mexicana) 、半裸盖菇(P. semilanceata) 、巴囊裸盖菇(P. baeocystis)和古巴裸盖菇(P. cubensis) [ 40 ]。食用这些蘑菇 30 分钟后,会出现裸盖菇素中毒症状。常见的中毒症状包括高血压、心动过速、视力问题、恶心、焦虑、乏力、眩晕、瞳孔散大、运动失调和定向障碍。裸盖菇素中毒相关问题会在食用后 4 至 12 小时完全缓解。一般而言,无需住院治疗,成人食用含有裸盖菇素的蘑菇中毒后很少发生心肌梗死。儿童可能会出现昏迷、高热和癫痫发作 [ 40 ]。
含有吲哚衍生物的裸盖菇素蘑菇通常呈蓝色。裸盖菇素中毒症状包括四肢卷曲、舌头焦虑、理解力下降、出现彩色幻觉和幻听。含有裸盖菇素的蘑菇有蝶形蘑菇、括约肌蘑菇和近球形蘑菇。解毒剂是氯丙嗪。含有兰特罗醇的蘑菇的一个例子是日本兰特罗菌[ 42 ]。兰特罗醇中毒症状包括呕吐、腹泻和腹痛。食用含有束状菌醇的蘑菇中毒症状包括呕吐、腹泻和神经麻痹。含有束状菌醇的蘑菇有束状黑蘑菇和束状黑蘑菇。
毒蘑菇中的胆碱在食用后会在体内转化为乙酰胆碱。胆碱中毒的症状包括血压升高、心率减慢、瞳孔收缩、血流量增加以及消化系统活动增加。含胆碱的蘑菇有红叶菇(Rhodophyllus rhodopolius)、催吐红菇(Russula emetic)和金乳菇(Lactarius chrysorrheus)。食用含有甘氨酸的蘑菇后,中毒症状会在4~5天出现,并持续一个多月。例如,尖唇菇(Clitocybe acromelalga)就是一个含有甘氨酸的毒蘑菇。中毒者会因周围神经病变而出现手脚剧烈疼痛,疼痛会持续一个多月,但不会致命。
奥来宁是一种热稳定的联吡啶 N-氧化物。环肽奥来宁存在于C. orellanus和C. speciosissimus蘑菇中,因此这两种蘑菇具有肾毒性。由于奥来宁的氧化,醌类化合物可能在肾组织中聚集,生物结构与这些醌的共价结合可能导致细胞损伤 [ 8 ]。奥来宁中毒症状可能在摄入后 2 至 20 天出现。恶心、腹痛和呕吐是中毒早期的症状。随后会出现寒战、极度口渴、少尿或多尿,甚至可能无尿。通常建议持续血液透析,直至肾功能逐渐改善 [ 43 ]。体外数据表明,奥来宁通过铁的氧化还原活化和/或氧化还原循环在靶位点生成氧自由基。细胞系统的先进信息也证明,奥来酸的代谢物可以抑制蛋白质合成[ 35 ]。
还没有人送礼物,鼓励一下作者吧查看全文>>
卝卝卝卝卝卝卝卝 - 56 个点赞 👍
越野跑玩家的构成,根据其来源,大致可以分为四类人:
一类是从传统的登山和徒步玩家转过来的,这种其实很少。
一类是从滑雪、铁人三项等极限运动转过来的,收入较高,学历较高。
一类是从传统的路跑爱好者转过来的,也包括退役运动员,这目前是主力。
最后一类就是更年轻的玩家,是以上三类都没接触过,从网上接触到信息,直接进入这个圈子的,这是新生力量。虽然确实是在山里“越野”跑,但作为跑步类运动,越野跑赛事仍然大多在中低海拔地区举报,以便于赛事保障。这使得越野跑赛事大多不需要参与者自补给、自导航,对户外知识的要求并不高。
尤其是上面说的后两类越野跑玩家,是从非户外玩家转过来的,虽然不乏体力很强、跑步知识很丰富的大神,其实并没有多少户外知识。他们更重视体力分配、补给计划,在安全保障方面多少有些掉以轻心,甚至可以说缺乏对山的敬畏。对他们来说,越野跑相比于在城市的路跑,除了需要上坡下坡,别的没什么区别。只是另一种马拉松而已。这种“只考虑最好的情况,不考虑最坏的情况”的心理,很容易出事。
比如前几年出现的白银惨案,超过十分之一的参赛者遇难,除了赛事方是草台班子,还有个重要原因就是大批的参赛者遇到暴雨冰雹后坐在原地手足无措,让身体完全静止、冷却:
再比如越野跑高手冬季徒步穿越大五台被冻死,零下二三十度的极寒低温加上七八级的白毛风,居然连件羽绒服都不带:
这两年仍然经常见到越野跑玩家在赛事中遇到暴风雨什么的,有的集体被淋透失温,有的被山洪挡住去路进退两难,甚至有的强行过暴涨的河水被冲走。这固然是赛事方不专业,但作为自己生命的第一责任人,参赛者为什么不对天气做预判呢?我接户外广告拍摄的活,都能因为预判天气不保险,推后一个月。
咱就看这些人穿的一次性雨衣吧…… 这些案例都体现出国内部分越野跑玩家在户外知识、户外安全意识方面的不足。
(当然,这几年随着小红书等平台的推波助澜,“有腿就能走”等口号的甚嚣尘上,徒步圈也是五十步笑百步,甚至可以说户外知识的科普是倒退的。这位苏州“越野跑大神”恰恰是在徒步过程中采集的毒蘑菇……)
再加上在国外,尤其是欧美地区,作为发源地,很多国家的越野跑已经有50年以上的发展历史,再结合上百年的户外运动历史,各类知识的传授比较全面而系统。越野跑大神们都是有团队的,有签约俱乐部,有教练、配速员、营养师,训练营会讲解和训练各种知识。
而国内,因为是刚兴起的运动,虽然是越野跑大神,也大多是单打独斗,知识的获取较为零散,每个人获取知识的途径不同,户外安全的意识差距也很大。
一般来说,从传统户外圈转到越野跑的玩家,在野外是绝对不敢吃自己不认识的蘑菇的,甚至没有人敢说自己真“认识”这是不是毒蘑菇。最好的方式就是不要冒险,不管是不是觉得自己认识,直接不吃就完了。我永远记得在我十几年前刚接触户外时,就有一个新闻——绿野在广州举办的户外培训中,领队给大家展示如何分辨野韭菜和毒草,结果中毒了,因为野韭菜和“毒芹”“石蒜”等有毒植物长得很像。
(当然,这几年随着小红书等平台的推波助澜…… 我拍摄户外广告时在小红书找模特,很多来应聘的俊男靓女,去过各种徒步路线包括国外经典路线,结果连帐篷都不会扎……)
而从报道看,这个越野跑大神甚至都不是自己觉得认识,只不过是别人告诉他这个蘑菇可以吃,他就真吃了,甚至是一家子一起吃,甚至连先一个人吃两口观察下的意识都没有。这种安全意识用在越野跑和徒步活动里,也是早晚要出别的事的……
还没有人送礼物,鼓励一下作者吧查看全文>>
梁燃 - 46 个点赞 👍
这则新闻让我想起了贴吧蘑菇吧的一个神贴:

有一个人——也不知道到底是哥们儿还是姐们儿,但看他的ID我觉得是哥们儿的可能性更大——声称昨天朋友给他送来一些“鸡腿菇”,他吃过一个以后觉得嗓子很麻很辣,怀疑吃到了毒蘑菇,于是做了催吐,然后给吐出来的蘑菇拍了几张照片,求助于万能的吧友,询问到底是不是有毒,应该怎样处理。结果蘑菇吧的大佬们一看:卧槽这不鹅膏菇吗?剧毒。吃完之后必须马上洗胃才有一丢丢救回来的希望,否则必死。如果这哥们儿真像他说的那样已经吃过一天了,而且仅仅做了催吐,那这个时候已经可以提些料理后事了。
果不其然,这哥们儿发完这一贴以后真的再也没有冒过泡,很多人怀疑他大约的确已经死了,不知道他当时提前看到自己死讯的时候是什么心情……
后来我还家访过这哥们儿的贴吧主页,发现了更加细思极恐的东西:
这哥们儿竟然还是学护理专业的?!自己不认识的蘑菇都敢乱吃,防护意识差到了这种地步,这要当了护士确定不会把给病人坑死?
总之,希望喜欢作死的小朋友们都能引以为鉴……
查看全文>>
皮卡战车 - 43 个点赞 👍
笔者不懂医,但略懂化学,只从化学角度分析一下我国常见毒蘑菇,特别是可能致命的毒蘑菇中所含的毒素。
鹅膏蕈碱又称鹅膏毒肽,鹅膏毒环肽等,过去书籍中一般称毒伞肽,它既是肽类化合物,也可以看作含氮的生物碱,从天然蘑菇中得到的鹅膏蕈碱含有多种结构略有差异的化合物,研究较多的是α-鹅膏蕈碱。
鹅膏蕈碱专一性抑制真核生物RNA聚合酶II,阻断DNA向RNA的转录,进而抑制蛋白质合成,最终导致细胞死亡,属于典型的细胞毒类毒性物质,过去一般称细胞原浆毒素,这种抑制作用一旦发生是不可逆的,无解毒剂可解,但作用较慢,中毒症状要等到大量细胞被破坏后才可能缓慢表现出来,所以一旦出现中毒症状再救治通常为时已晚。鹅膏蕈碱是典型的作用慢但毒力强的毒素,对人体的毒性是氰化物(氰化钾等)的数十倍,口服中毒的靶器官主要是肝脏,大量肝细胞被破坏后可能最终导致肝衰竭,救治非常困难,中毒严重时致死率可达90%以上。
基于鹅膏蕈碱专一性抑制真核生物RNA聚合酶II的特性,纯的α-鹅膏蕈碱可以作为生化研究用试剂。
在欧洲,含有鹅膏蕈碱的著名鹅膏科毒蘑菇主要有鬼笔鹅膏(毒鹅膏,绿盖毒鹅膏,条纹毒鹅膏,我国过去俗称“毒伞”)、春生鹅膏(我国过去俗称“白毒伞”)和鳞柄白毒鹅膏(我国俗称“鳞柄白毒伞”),它们都是剧毒的,一朵足以致人死命,鬼笔鹅膏的英文俗名是“Death cap(死亡帽)”,鳞柄白毒鹅膏的英文俗名是“Destroying angel(致命小天使)”,可见其毒性早已为民间所知。
在东亚,包括中国,情况则略有不同,上世纪80—90年代在我国确认有灰花纹鹅膏这一种剧毒蘑菇的存在,这种蘑菇早年发现于日本,俗称“黑毒伞”,曾于湖南等地造成多起集体中毒群死群伤事件,随后于本世纪初在广州发生一起“白毒伞”中毒导致9人丧生的严重中毒事件,但采集的蘑菇样本经现代手段鉴定不同于欧洲的白毒伞(春生鹅膏),后确定为一个新种,定名为致命鹅膏(致命白毒伞)或者“毁坏鹅膏”,灰花纹鹅膏和致命鹅膏的发现,提示东亚/中国的鹅膏菌种类和分布可能不同于欧洲,后来在国内发现类似欧洲鬼笔鹅膏的黄盖鹅膏,还发现了多种白色或者近似白色的东亚特有剧毒鹅膏菌种类,包括黄盖鹅膏白色变种、裂皮鹅膏、淡玫红鹅膏等,并在中国东北发现与欧洲相同的鳞柄白毒鹅膏(即Destroying angel,当地俗称“蹬腿蘑”等),这些白色种类在国内一般都通称“白毒伞”,成为东亚/中国特有的剧毒鹅膏菌分布种群,它们都是剧毒的,基本都是一朵即可致人死命,主要致命毒性成分也都是鹅膏蕈碱。
另外,剧毒鹅膏菌中除了含有鹅膏蕈碱之外,通常还含有鬼笔毒肽,它也是类似鹅膏蕈碱的肽类化合物,过去书籍中一般称毒肽,并说明“毒肽作用快,毒伞肽作用慢但毒力强”,鬼笔毒肽毒理与鹅膏蕈碱不同,属于快作用毒素,毒性也很强,但是在胃肠道内不易被吸收,不易引起全身毒性反应,因此剧毒鹅膏菌中毒可能在早期引起严重胃肠炎症状,但症状基本消失后,容易被吸收的鹅膏蕈碱正在缓慢但不可逆地攻击肝脏等靶器官,导致大量细胞缓慢死亡,此时就可能出现危险的“假愈”现象,即胃肠炎等急性症状似乎缓解,但大约1—3日后病情突然恶化,出现肝功能严重损伤,甚至出现肝衰竭,此时再想救治就很困难了。
鹅膏菌很多是高等植物的外生菌根菌,与特定植物共生,剧毒鹅膏菌大部分也是这样,但国内还有几种非鹅膏菌的剧毒蘑菇也含有鹅膏蕈碱,例如肉褐鳞环柄菇(肉褐鳞小伞)、纹缘盔孢菌(秋生盔孢伞)等,误食同样可能致命。特别是纹缘盔孢菌(秋生盔孢伞,俗称“焦脚菌”等)以及一些近缘种,这些多属于木腐生菌,甚至能生长在木材加工厂的锯末堆上,生长地点和外观都平淡无奇,个体又小,却有着强烈的毒性,曾有误食导致致命的例子,需要特别注意。
最后说明,鹅膏蕈碱对人体有着强烈毒性,但却不影响某些食菌果蝇的幼虫等,因此不能认为“有虫子啃的蘑菇就无毒”。
二、亚稀褶红菇毒素
同属于红菇科的密褶黑菇和稀褶黑菇(变黑红菇),与亚稀褶黑菇(亚稀褶红菇,亚变黑红菇)外形极为相似,密褶黑菇和稀褶黑菇俗称“火炭菌”,在某些地区是常见食用菌,但上世纪80年代左右常有报告食用“火炭菌”导致中毒甚至死亡的案例,后来经过较长时间的研究,发现基本都是亚稀褶黑菇(亚稀褶红菇)混入可食“火炭菌”所致。
亚稀褶红菇所含毒素属于快作用毒素,可在误食后数小时甚至更短时间引起症状,严重时可引起横纹肌溶解,死亡率可达70%左右,这种毒素长期以来无法完全确定,曾有日本学者报告是“红菇素”类化合物,近年来才揭示这种毒素是结构很简单但生理活性很强的小分子有机物——环丙-2-烯羧酸,一种仅含四个碳原子的小分子有机化合物。
环丙-2-烯羧酸中的环丙烯基团张力大,反应活性强,小分子吸收快,属于快作用毒素,达到一定剂量就可能引起横纹肌溶解等严重毒性反应。亚稀褶黑菇(亚稀褶红菇)的危险性主要在于它极易与可食的密褶黑菇和稀褶黑菇混淆,而且生长环境相似,甚至会在同一环境中混生,稍不注意,一堆可食“火炭菌”中混入一两个,就可能造成严重中毒甚至致死性中毒事件。
鹿花菌与羊肚菌外观有些相似,但鹿花菌毒性很大,毒性成分是所含的鹿花菌素,鹿花菌素水解得到的单甲基肼(一甲基肼,MMH)是真正的毒性成分,单甲基肼即 \ce{H2N—NHCH3} ,是一种生理活性很高的化合物,有强烈的溶血作用。
单甲基肼沸点很低,只有约88摄氏度,还不到水的沸点,因此将鹿花菌水煮一到二次,每次10分钟左右,并弃去汤汁,则所含有毒成分已基本除去,欧洲有些地区这样食用鹿花菌,但仍然要特别慎重,因为不同地区、时期以及品种差异等可能导致鹿花菌所含毒素量不同。另外水煮鹿花菌时一定要注意通风,曾有烹调者吸入单甲基肼蒸气引起“食客没事,厨子中毒”的事件。
单甲基肼对于人体,中毒剂量窗口很窄,要么无反应,要么就是致死剂量,曾有多次食用鹿花菌没事,结果一次食用过量丧命的事件,因此要特别小心。
有趣的是,肼( \ce{N2H4} , \ce{H2N—NH2} )、单甲基肼 \ce{H2N—NHCH3} 和偏二甲(基)肼 \ce{H2N—N(CH3)2} 都可以作为火箭高能燃料成分,长征二、三、四号火箭的主要燃料都是偏二甲肼和四氧化二氮(氧化剂),偏二甲肼与四氧化二氮在火箭燃烧室中接触即自燃,放出巨大能量,并产生大量气体,推动火箭飞行:
\ce{H2N—N(CH3)2 + 2N2O4 = 2CO2\uparrow + 3N2\uparrow + 4H2O\uparrow}
作为火箭燃料的偏二甲肼有很高的毒性,单甲基肼也与之类似。
四、一些较少见但也有致命危险的蘑菇毒素
某些丝膜菌属蘑菇中含有的丝膜菌毒素(奥来毒素),以及近年来发现的,假褐云斑鹅膏中含有的2-氨基-4,5-己二烯酸成分可能导致急性肾衰,也有致命可能。
油黄口蘑和棕灰口蘑长期都被作为食用菌食用,但近十余年有导致横纹肌溶解甚至致命的报告,特别是大量食用者。
云南山区过去的一些不明原因猝死事件与某种沟褶菌有关,现在暂定名为“毒沟褶菌”,它含有高活性的带叁键非蛋白质氨基酸等毒性成分,可在一定条件下引起食用量较多者猝死。
五、致幻精神类成分
这类成分有毒蝇碱、裸盖菇素(以及脱磷酸裸盖菇素)、鹅膏氨酸等,它们在救治及时的情况下一般不至于致命,毒蝇碱可用阿托品拮抗,这是药理学常识。
裸盖菇素和脱磷酸裸盖菇素是最常见的蘑菇致幻成分,脱磷酸裸盖菇素与来自某些致幻蟾蜍的蟾蜍色胺是同分异构体,只有一个羟基位置的差异,通称色胺类致幻剂。
鹅膏氨酸是异噁唑衍生物,也有致幻作用,存在于某些有毒但非致命的鹅膏菌品种中,它同时是强烈的增鲜剂,增鲜能力可达谷氨酸钠(味精)的数十倍,口蘑中的口蘑氨酸是鹅膏氨酸的加氢还原产物,可以看作鹅膏氨酸的衍生物,也是强烈的增鲜剂。
六、鬼伞素
存在于墨汁鬼伞等蘑菇中的成分,本身基本无毒,但能阻止乙醛代谢,即类似双硫仑(戒酒硫)作用,如果食用这类蘑菇时饮酒,就可能引发乙醛中毒,即进入人体的乙醇被氧化为乙醛后不能进一步被氧化为乙酸,与服用某些头孢菌素类抗生素不能同时饮酒的道理基本相同。
七、胃肠道刺激物、光过敏物质等其它毒性成分
这些成分很多,作用不一,有时会引起较为严重的症状,例如城市绿化带中常见的大青褶伞所含毒性成分可能引起严重的胃肠道症状,但在现在的医疗条件下,救治及时一般不至于致命,这里就暂时不再详述了。
查看全文>>
Studio TBsoft - 32 个点赞 👍
查看全文>>
遇见and想念 - 14 个点赞 👍还没有人送礼物,鼓励一下作者吧
查看全文>>
万万 - 10 个点赞 👍
蘑菇中毒,是急诊科遇到的中毒里面最难搞定的,毕竟百草枯已经被喝停产了。像敌敌畏,草甘膦啥的,无非就是洗洗胃,做做血液净化,基本不会死人。
蘑菇中毒,它会导致肝衰竭,肝脏是人体最大的解毒器官,蘑菇的毒素会破坏肝细胞的线粒体,导致肝细胞死亡,及时上人工肝技术,大多数时候都无力回天。
我对蘑菇一直有一颗敬畏之心,因为这玩意真的很狠,比农药厉害多了。
查看全文>>
柏舟 - 4 个点赞 👍
我不知道误食毒蘑菇后怎么就医,但是我知道毒蘑菇不能吃啊。
现在特别能理解教育孩子的难处,有些正确的事情,怎么说孩子都听不进,做不到。
事实证明,大人都听不进去,也做不到,何苦为难孩子。
去过一次大理,那边有首歌谣是这么唱的:红伞伞,白杆杆,吃完一起躺板板。
谨记在心。
查看全文>>
浅喜生活美学 - 1 个点赞 👍
查看全文>>
意识即结构 - 1 个点赞 👍
查看全文>>
蓝色空间 前进四



































