两部门发文,对月销售额 10 万以下增值税小规模纳税人免征增值税,哪些信息值得关注?将产生哪些影响?
- 5 个点赞 👍
Gemfield来讲几点吧。
这个政策是对2022年政策的延续(但是为啥不早点公布呢?):
- 2022年1月1日至3月31日,执行的政策是:增值税小规模纳税人适用3%征收率的应税销售收入,减按1%征收率征收增值税;适用3%预征率的预缴增值税项目,减按1%预征率预缴增值税;
- 2022年4月1日至12月31日,执行的政策是:增值税小规模纳税人适用3%征收率的应税销售收入,免征增值税;适用3%预征率的预缴增值税项目,暂停预缴增值税;
- 2023年1月1日至12月31日,对月销售额10万元以下(含本数)的增值税小规模纳税人,免征增值税;增值税小规模纳税人适用3%征收率的应税销售收入,减按1%征收率征收增值税。
可以看到,主要是对小规模纳税人进行优惠。除少数适用5%征收率的业务外,免税政策几乎覆盖所有小规模纳税人,优惠力度非常大。但是,我要讲但是了:
这个优惠专指的是增值税普通发票,开具增值税专用发票不免税。有时候应下游的要求,我们只能开具专票,这就相当于选择放弃免税。比如Gemfield今天刚刚开了一张票:

采用简易征收办法,对小规模纳税人适用的税率称为征收率 
3%的征收率之外,还有附加费 编辑于 2023-01-09 22:30・IP 属地北京真诚赞赏,手留余香还没有人赞赏,快来当第一个赞赏的人吧!查看全文>>
Gemfield - 0 个点赞 👍
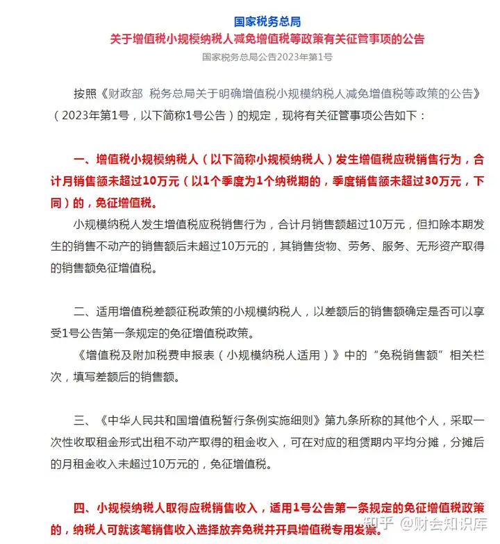
1月9日晚,财政部、国家税务总局发布了《关于明确增值税小规模纳税人减免增值税等政策的公告》,通知全文如下:

国家税务总局
关于增值税小规模纳税人减免增值税等政策有关征管事项的公告
国家税务总局公告2023年第1号
按照《财政部 税务总局关于明确增值税小规模纳税人减免增值税等政策的公告》(2023年第1号,以下简称1号公告)的规定,现将有关征管事项公告如下:
一、增值税小规模纳税人(以下简称小规模纳税人)发生增值税应税销售行为,合计月销售额未超过10万元(以1个季度为1个纳税期的,季度销售额未超过30万元,下同)的,免征增值税。
小规模纳税人发生增值税应税销售行为,合计月销售额超过10万元,但扣除本期发生的销售不动产的销售额后未超过10万元的,其销售货物、劳务、服务、无形资产取得的销售额免征增值税。
二、适用增值税差额征税政策的小规模纳税人,以差额后的销售额确定是否可以享受1号公告第一条规定的免征增值税政策。
《增值税及附加税费申报表(小规模纳税人适用)》中的“免税销售额”相关栏次,填写差额后的销售额。
三、《中华人民共和国增值税暂行条例实施细则》第九条所称的其他个人,采取一次性收取租金形式出租不动产取得的租金收入,可在对应的租赁期内平均分摊,分摊后的月租金收入未超过10万元的,免征增值税。
四、小规模纳税人取得应税销售收入,适用1号公告第一条规定的免征增值税政策的,纳税人可就该笔销售收入选择放弃免税并开具增值税专用发票。
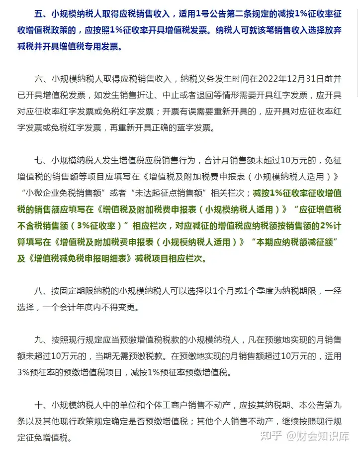
五、小规模纳税人取得应税销售收入,适用1号公告第二条规定的减按1%征收率征收增值税政策的,应按照1%征收率开具增值税发票。纳税人可就该笔销售收入选择放弃减税并开具增值税专用发票。
六、小规模纳税人取得应税销售收入,纳税义务发生时间在2022年12月31日前并已开具增值税发票,如发生销售折让、中止或者退回等情形需要开具红字发票,应开具对应征收率红字发票或免税红字发票;开票有误需要重新开具的,应开具对应征收率红字发票或免税红字发票,再重新开具正确的蓝字发票。
七、小规模纳税人发生增值税应税销售行为,合计月销售额未超过10万元的,免征增值税的销售额等项目应填写在《增值税及附加税费申报表(小规模纳税人适用)》“小微企业免税销售额”或者“未达起征点销售额”相关栏次;减按1%征收率征收增值税的销售额应填写在《增值税及附加税费申报表(小规模纳税人适用)》“应征增值税不含税销售额(3%征收率)”相应栏次,对应减征的增值税应纳税额按销售额的2%计算填写在《增值税及附加税费申报表(小规模纳税人适用)》“本期应纳税额减征额”及《增值税减免税申报明细表》减税项目相应栏次。
八、按固定期限纳税的小规模纳税人可以选择以1个月或1个季度为纳税期限,一经选择,一个会计年度内不得变更。
九、按照现行规定应当预缴增值税税款的小规模纳税人,凡在预缴地实现的月销售额未超过10万元的,当期无需预缴税款。在预缴地实现的月销售额超过10万元的,适用3%预征率的预缴增值税项目,减按1%预征率预缴增值税。
十、小规模纳税人中的单位和个体工商户销售不动产,应按其纳税期、本公告第九条以及其他现行政策规定确定是否预缴增值税;其他个人销售不动产,继续按照现行规定征免增值税。
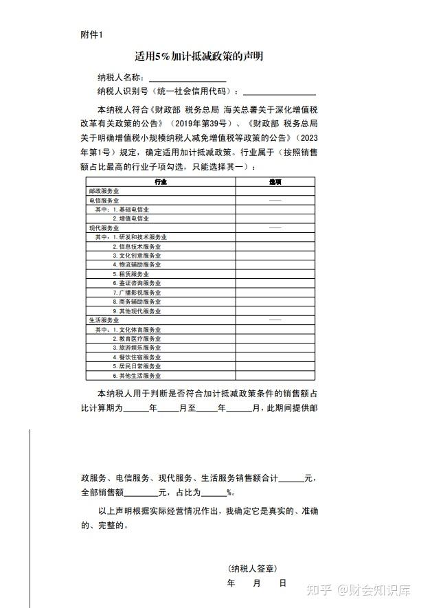
十一、符合《财政部 税务总局 海关总署关于深化增值税改革有关政策的公告》(2019年第39号)、1号公告规定的生产性服务业纳税人,应在年度首次确认适用5%加计抵减政策时,通过电子税务局或办税服务厅提交《适用5%加计抵减政策的声明》(见附件1);符合《财政部 税务总局关于明确生活性服务业增值税加计抵减政策的公告》(2019年第87号)、1号公告规定的生活性服务业纳税人,应在年度首次确认适用10%加计抵减政策时,通过电子税务局或办税服务厅提交《适用10%加计抵减政策的声明》(见附件2)。
十二、纳税人适用加计抵减政策的其他征管事项,按照《国家税务总局关于国内旅客运输服务进项税抵扣等增值税征管问题的公告》(2019年第31号)第二条等有关规定执行。
十三、纳税人按照1号公告第四条规定申请办理抵减或退还已缴纳税款,如果已经向购买方开具了增值税专用发票,应先将增值税专用发票追回。
十四、本公告自2023年1月1日起施行。《国家税务总局关于深化增值税改革有关事项的公告》(2019年第14号)第八条及附件《适用加计抵减政策的声明》、《国家税务总局关于增值税发票管理等有关事项的公告》(2019年第33号)第一条及附件《适用15%加计抵减政策的声明》、《国家税务总局关于支持个体工商户复工复业等税收征收管理事项的公告》(2020年第5号)第一条至第五条、《国家税务总局关于小规模纳税人免征增值税征管问题的公告》(2021年第5号)、《国家税务总局关于小规模纳税人免征增值税等征收管理事项的公告》(2022年第6号)第一、二、三条同时废止。
特此公告。
附件:1.适用5%加计抵减政策的声明
2.适用10%加计抵减政策的声明
国家税务总局
2023年1月9日
关于《国家税务总局关于增值税小规模纳税人减免增值税等政策有关征管事项的公告》的解读
1月9日,财政部、税务总局制发《财政部 税务总局关于明确增值税小规模纳税人减免增值税等政策的公告》(2023年第1号,以下简称1号公告),为确保相关政策顺利实施,税务总局制发本公告,就相关征管事项进行了明确。
一、小规模纳税人免税月销售额标准调整以后,销售额的执行口径是否有变化?
答:没有变化。纳税人确定销售额有两个要点:一是以所有增值税应税销售行为(包括销售货物、劳务、服务、无形资产和不动产)合并计算销售额,判断是否达到免税标准。但为剔除偶然发生的不动产销售业务的影响,使纳税人更充分享受政策,本公告明确小规模纳税人合计月销售额超过10万元(以1个季度为1个纳税期的,季度销售额超过30万元,下同),但在扣除本期发生的销售不动产的销售额后未超过10万元的,其销售货物、劳务、服务、无形资产取得的销售额,也可享受小规模纳税人免税政策。二是适用增值税差额征税政策的,以差额后的余额为销售额,确定其是否可享受小规模纳税人免税政策。
举例说明:按季度申报的小规模纳税人A在2023年4月销售货物取得收入10万元,5月提供建筑服务取得收入20万元,同时向其他建筑企业支付分包款12万元,6月销售自建的不动产取得收入200万元。则A小规模纳税人2023年第二季度(4-6月)差额后合计销售额218万元(=10+20-12+200),超过30万元,但是扣除200万元不动产,差额后的销售额是18万元(=10+20-12),不超过30万元,可以享受小规模纳税人免税政策。同时,纳税人销售不动产200万元应依法纳税。
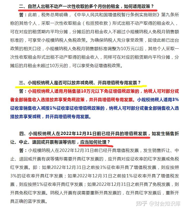
二、自然人出租不动产一次性收取的多个月份的租金,如何适用政策?
答:此前,税务总局明确,《中华人民共和国增值税暂行条例实施细则》第九条所称的其他个人,采取一次性收取租金(包括预收款)形式出租不动产取得的租金收入,可在对应的租赁期内平均分摊,分摊后的月租金收入不超过小规模纳税人免税月销售额标准的,可享受小规模纳税人免税政策。为确保纳税人充分享受政策,延续此前已出台政策的相关口径,小规模纳税人免税月销售额标准调整为10万元以后,其他个人采取一次性收取租金形式出租不动产取得的租金收入,同样可在对应的租赁期内平均分摊,分摊后的月租金未超过10万元的,可以享受免征增值税政策。
三、小规模纳税人是否可以放弃减免税、开具增值税专用发票?
答:小规模纳税人适用月销售额10万元以下免征增值税政策的,纳税人可对部分或者全部销售收入选择放弃享受免税政策,并开具增值税专用发票。小规模纳税人适用3%征收率销售收入减按1%征收率征收增值税政策的,纳税人可对部分或者全部销售收入选择放弃享受减税,并开具增值税专用发票。
四、小规模纳税人在2022年12月31日前已经开具的增值税发票,如发生销售折让、中止、退回或开票有误等情形,应当如何处理?
答:小规模纳税人在2022年12月31日前已经开具增值税发票,发生销售折让、中止、退回或开票有误等情形需要开具红字发票的,应开具对应征收率的红字发票或免税红字发票。即:如果2022年12月31日之前按3%征收率开具了增值税发票,则应按照3%的征收率开具红字发票;如果2022年12月31日之前按1%征收率开具了增值税发票,则应按照1%征收率开具红字发票;如果2022年12月31日之前开具了免税发票,则开具免税红字发票。纳税人开票有误需要重新开具发票的,在开具红字发票后,重新开具正确的蓝字发票。
五、小规模纳税人在办理增值税纳税申报时,应当如何填写相关免税栏次?
答:小规模纳税人发生增值税应税销售行为,合计月销售额未超过10万元的,免征增值税的销售额等项目应当填写在《增值税及附加税费申报表(小规模纳税人适用)》“小微企业免税销售额”或者“未达起征点销售额”相关栏次,如果没有其他免税项目,则无需填报《增值税减免税申报明细表》;减按1%征收率征收增值税的销售额应当填写在《增值税及附加税费申报表(小规模纳税人适用)》“应征增值税不含税销售额(3%征收率)”相应栏次,对应减征的增值税应纳税额按销售额的2%计算填写在《增值税及附加税费申报表(小规模纳税人适用)》“本期应纳税额减征额”及《增值税减免税申报明细表》减税项目相应栏次。
六、小规模纳税人可以根据经营需要自行选择按月或者按季申报吗?
答:小规模纳税人可以自行选择纳税期限。小规模纳税人纳税期限不同,其享受免税政策的效果可能存在差异。为确保小规模纳税人充分享受政策,延续《国家税务总局关于小规模纳税人免征增值税征管问题的公告》(2021年第5号)相关规定,本公告明确,按照固定期限纳税的小规模纳税人可以根据自己的实际经营情况选择实行按月纳税或按季纳税。但是需要注意的是,纳税期限一经选择,一个会计年度内不得变更。
举例说明小规模纳税人选择按月或者按季纳税,在政策适用方面的不同:
情况1:某小规模纳税人2023年4-6月的销售额分别是6万元、8万元和12万元。如果纳税人按月纳税,则6月的销售额超过了月销售额10万元的免税标准,需要缴纳增值税,4月、5月的6万元、8万元能够享受免税;如果纳税人按季纳税,2023年2季度销售额合计26万元,未超过季度销售额30万元的免税标准,因此,26万元全部能够享受免税政策。
情况2:某小规模纳税人2023年4-6月的销售额分别是6万元、8万元和20万元,如果纳税人按月纳税,4月和5月的销售额均未超过月销售额10万元的免税标准,能够享受免税政策;如果纳税人按季纳税,2023年2季度销售额合计34万元,超过季度销售额30万元的免税标准,因此,34万元均无法享受免税政策。
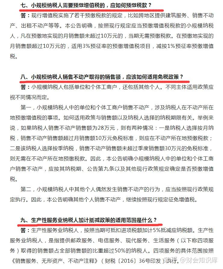
七、小规模纳税人需要预缴增值税的,应如何预缴税款?
答:现行增值税实施了若干预缴税款的规定,比如跨地区提供建筑服务、销售不动产、出租不动产等等。本公告明确,按照现行规定应当预缴增值税税款的小规模纳税人,凡在预缴地实现的月销售额未超过10万元的,当期无需预缴税款。在预缴地实现的月销售额超过10万元的,适用3%预征率的预缴增值税项目,减按1%预征率预缴增值税。
八、小规模纳税人销售不动产取得的销售额,应该如何适用免税政策?
答:小规模纳税人包括单位和个体工商户,还包括其他个人。不同主体适用政策应视不同情况而定。
第一,小规模纳税人中的单位和个体工商户销售不动产,涉及纳税人在不动产所在地预缴增值税的事项。如何适用政策与销售额以及纳税人选择的纳税期限有关。举例来说,如果纳税人销售不动产销售额为28万元,则有两种情况:一是纳税人选择按月纳税,销售不动产销售额超过月销售额10万元免税标准,则应在不动产所在地预缴税款;二是该纳税人选择按季纳税,销售不动产销售额未超过季度销售额30万元的免税标准,则无需在不动产所在地预缴税款。因此,本公告明确小规模纳税人中的单位和个体工商户销售不动产,应按其纳税期、公告第九条以及其他现行政策规定确定是否预缴增值税。
第二,小规模纳税人中其他个人偶然发生销售不动产的行为,应当按照现行政策规定执行。因此,本公告明确其他个人销售不动产,继续按照现行规定征免增值税。
九、生产性服务业纳税人加计抵减政策的适用范围是什么?
答:生产性服务业纳税人,按照当期可抵扣进项税额加计5%抵减应纳税额。生产性服务业纳税人,是指提供邮政服务、电信服务、现代服务、生活服务(以下称四项服务)取得的销售额占全部销售额的比重超过50%的纳税人。四项服务的具体范围按照《销售服务、无形资产、不动产注释》(财税〔2016〕36号印发)执行。
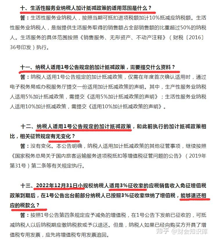
十、生活性服务业纳税人加计抵减政策的适用范围是什么?
答:生活性服务业纳税人,按照当期可抵扣进项税额加计10%抵减应纳税额。生活性服务业纳税人,是指提供生活服务取得的销售额占全部销售额的比重超过50%的纳税人。生活服务的具体范围按照《销售服务、无形资产、不动产注释》(财税〔2016〕36号印发)执行。
十一、纳税人适用1号公告规定的加计抵减政策,需要提交什么资料?
答:纳税人适用1号公告规定的加计抵减政策,仅需在年度首次确认适用时,通过电子税务局或办税服务厅提交一份适用加计抵减政策的声明。其中,生产性服务业纳税人适用5%加计抵减政策,需提交《适用5%加计抵减政策的声明》;生活性服务业纳税人适用10%加计抵减政策,需提交《适用10%加计抵减政策的声明》。
十二、纳税人适用1号公告规定的加计抵减政策,和此前执行的加计抵减政策相比,相关征管规定有无变化?
答:没有变化。本公告明确,纳税人适用加计抵减政策的其他征管事项,继续按照《国家税务总局关于国内旅客运输服务进项税抵扣等增值税征管问题的公告》(2019年第31号)第二条等有关规定执行。
十三、2022年12月31日小规模纳税人适用3%征收率的应税销售收入免征增值税政策到期后,在1号公告出台前部分纳税人已按照3%征收率缴纳了增值税,能够退还相应的税款么?
答:按照1号公告第四条规定应予减免的增值税,在1号公告下发前已征收的,可抵减纳税人以后纳税期应缴纳税款或予以退还。但是,纳税人如果已经向购买方开具了增值税专用发票,应先将增值税专用发票追回。
发布于 2023-01-10 10:03・IP 属地广东查看全文>>
长财咨询 - 0 个点赞 👍
国家税务总局关于增值税小规模纳税人减免增值税等政策有关征管事项的公告
国家税务总局公告2023年第1号
按照《财政部 税务总局关于明确增值税小规模纳税人减免增值税等政策的公告》(2023年第1号,以下简称1号公告)的规定,现将有关征管事项公告如下:
一、增值税小规模纳税人(以下简称小规模纳税人)发生增值税应税销售行为,合计月销售额未超过10万元(以1个季度为1个纳税期的,季度销售额未超过30万元,下同)的,免征增值税。
小规模纳税人发生增值税应税销售行为,合计月销售额超过10万元,但扣除本期发生的销售不动产的销售额后未超过10万元的,其销售货物、劳务、服务、无形资产取得的销售额免征增值税。
二、适用增值税差额征税政策的小规模纳税人,以差额后的销售额确定是否可以享受1号公告第一条规定的免征增值税政策。
《增值税及附加税费申报表(小规模纳税人适用)》中的“免税销售额”相关栏次,填写差额后的销售额。
三、《中华人民共和国增值税暂行条例实施细则》第九条所称的其他个人,采取一次性收取租金形式出租不动产取得的租金收入,可在对应的租赁期内平均分摊,分摊后的月租金收入未超过10万元的,免征增值税。
四、小规模纳税人取得应税销售收入,适用1号公告第一条规定的免征增值税政策的,纳税人可就该笔销售收入选择放弃免税并开具增值税专用发票。
五、小规模纳税人取得应税销售收入,适用1号公告第二条规定的减按1%征收率征收增值税政策的,应按照1%征收率开具增值税发票。纳税人可就该笔销售收入选择放弃减税并开具增值税专用发票。
六、小规模纳税人取得应税销售收入,纳税义务发生时间在2022年12月31日前并已开具增值税发票,如发生销售折让、中止或者退回等情形需要开具红字发票,应开具对应征收率红字发票或免税红字发票;开票有误需要重新开具的,应开具对应征收率红字发票或免税红字发票,再重新开具正确的蓝字发票。
七、小规模纳税人发生增值税应税销售行为,合计月销售额未超过10万元的,免征增值税的销售额等项目应填写在《增值税及附加税费申报表(小规模纳税人适用)》“小微企业免税销售额”或者“未达起征点销售额”相关栏次;减按1%征收率征收增值税的销售额应填写在《增值税及附加税费申报表(小规模纳税人适用)》“应征增值税不含税销售额(3%征收率)”相应栏次,对应减征的增值税应纳税额按销售额的2%计算填写在《增值税及附加税费申报表(小规模纳税人适用)》“本期应纳税额减征额”及《增值税减免税申报明细表》减税项目相应栏次。
八、按固定期限纳税的小规模纳税人可以选择以1个月或1个季度为纳税期限,一经选择,一个会计年度内不得变更。
九、按照现行规定应当预缴增值税税款的小规模纳税人,凡在预缴地实现的月销售额未超过10万元的,当期无需预缴税款。在预缴地实现的月销售额超过10万元的,适用3%预征率的预缴增值税项目,减按1%预征率预缴增值税。
十、小规模纳税人中的单位和个体工商户销售不动产,应按其纳税期、本公告第九条以及其他现行政策规定确定是否预缴增值税;其他个人销售不动产,继续按照现行规定征免增值税。
十一、符合《财政部 税务总局 海关总署关于深化增值税改革有关政策的公告》(2019年第39号)、1号公告规定的生产性服务业纳税人,应在年度首次确认适用5%加计抵减政策时,通过电子税务局或办税服务厅提交《适用5%加计抵减政策的声明》(见附件1);符合《财政部 税务总局关于明确生活性服务业增值税加计抵减政策的公告》(2019年第87号)、1号公告规定的生活性服务业纳税人,应在年度首次确认适用10%加计抵减政策时,通过电子税务局或办税服务厅提交《适用10%加计抵减政策的声明》(见附件2)。
十二、纳税人适用加计抵减政策的其他征管事项,按照《国家税务总局关于国内旅客运输服务进项税抵扣等增值税征管问题的公告》(2019年第31号)第二条等有关规定执行。
十三、纳税人按照1号公告第四条规定申请办理抵减或退还已缴纳税款,如果已经向购买方开具了增值税专用发票,应先将增值税专用发票追回。
十四、本公告自2023年1月1日起施行。《国家税务总局关于深化增值税改革有关事项的公告》(2019年第14号)第八条及附件《适用加计抵减政策的声明》、《国家税务总局关于增值税发票管理等有关事项的公告》(2019年第33号)第一条及附件《适用15%加计抵减政策的声明》、《国家税务总局关于支持个体工商户复工复业等税收征收管理事项的公告》(2020年第5号)第一条至第五条、《国家税务总局关于小规模纳税人免征增值税征管问题的公告》(2021年第5号)、《国家税务总局关于小规模纳税人免征增值税等征收管理事项的公告》(2022年第6号)第一、二、三条同时废止。
特此公告。
国家税务总局
2023年1月9
发布于 2023-01-10 12:14・IP 属地湖南查看全文>>
税海涛声 - 0 个点赞 👍
1、自然人出租不动产一次性收取多个月份的租金,是否适用?
税务总局之前明确过,《中华人民共和国增值税暂行条例实施细则》第九条所称的其他个人(注:税法的个人包括个体工商户,其他个人就是自然人),采取一次性收取租金(包括预收款)形式出租不动产取得的租金收入,可在对应的租赁期内平均分摊,分摊后的月租金收入不超过小规模纳税人免税月销售额标准的,可享受小规模纳税人免税政策。
鉴于这是项普惠性政策,为确保纳税人充分享受政策,应该是延续此前已出台政策的相关口径,即其他个人采取一次性收取租金形式出租不动产取得的租金收入,同样可在对应的租赁期内平均分摊,分摊后的月租金未超过10万元的,可以享受免征增值税政策。
发布于 2023-01-10 21:52・IP 属地江苏查看全文>>
走走看看 - 0 个点赞 👍
10万以下免征增值税,恢复疫情之前政策,同时与现行附加税免税政策保持一致,同时与增值税法的征求意见稿保持一致
小规模3降1,加计抵减,恢复疫情之前的政策,目的是继续保持减税政策延续
发布于 2023-01-10 23:49・IP 属地重庆查看全文>>
泠昕 - 0 个点赞 👍
退税减费,主要是对中小企业的政策扶持,中小企业活下来的问题,会成为2023年的重点问题,毕竟中小型企业提供了相当多的就业岗位。
再往深一步讲,这样做的终极目的,也是扩大内需,刺激消费,实现明年的经济增长目标。
发布于 2023-01-10 23:02・IP 属地四川真诚赞赏,手留余香还没有人赞赏,快来当第一个赞赏的人吧!查看全文>>
王二小 - 0 个点赞 👍
重点内容~
1、小规模开具专票的,不能享受10万元以下免税的政策,如果开专票会占用10万的额度;
2、享受优惠政策的,普票按照1%的税率去开。不含税价=含税价÷(1+1%)。
3、如果被客户要求必须开具3%的进项发票,可以选择放弃优惠政策,按照3%开专票。
4、小规模纳税人自行选择按月度或者季度申报纳税,假如1-3月销售额分别为5万、8万、18万,如果是选择按月度申报,那么1月、2月可享受免税政策;如果选择按季度申报,那么销售额超过30万,不能享受免税政策。
5、增值税加计抵减政策只有一般纳税人适用。编辑于 2023-01-11 11:21・IP 属地上海查看全文>>
忙果咨询小果 - 0 个点赞 👍
小规模纳税人增值税政策公布新的了,增值税销售额做了调整,月度不超过10万元,季度不超过30万元,还有其它地方也做了调整,关于这些政策调整做了详细的解读,同时也举了一定的案例,快来看看吧!


适用10%加计抵减政策声明
适用5%加计抵减政策的声明
《国家税务总局关于增值税小规模纳税人减免增值税等政策有关征管事项的公告》解读
以上就是对新小规模纳税人增值税政策的解读,同时也有相关的问题的解答,欢迎来沟通~
发布于 2023-01-11 10:06・IP 属地河南查看全文>>
财会知识库 - 0 个点赞 👍
查看全文>>
会计刘 - 0 个点赞 👍
查看全文>>
伴读小书童 - 0 个点赞 👍
这次的优惠政策相比21,22年,优惠力度有所减少,一方面说明国家财政确实比吃紧,另外一方面也说明政策制定者对今年的经济预期相比疫情三年要更加乐观。
发布于 2023-01-12 11:42・IP 属地甘肃查看全文>>
水墨丹青






