小规模纳税人增值税政策公布新的了,增值税销售额做了调整,月度不超过10万元,季度不超过30万元,还有其它地方也做了调整,关于这些政策调整做了详细的解读,同时也举了一定的案例,快来看看吧!


适用10%加计抵减政策声明

适用5%加计抵减政策的声明

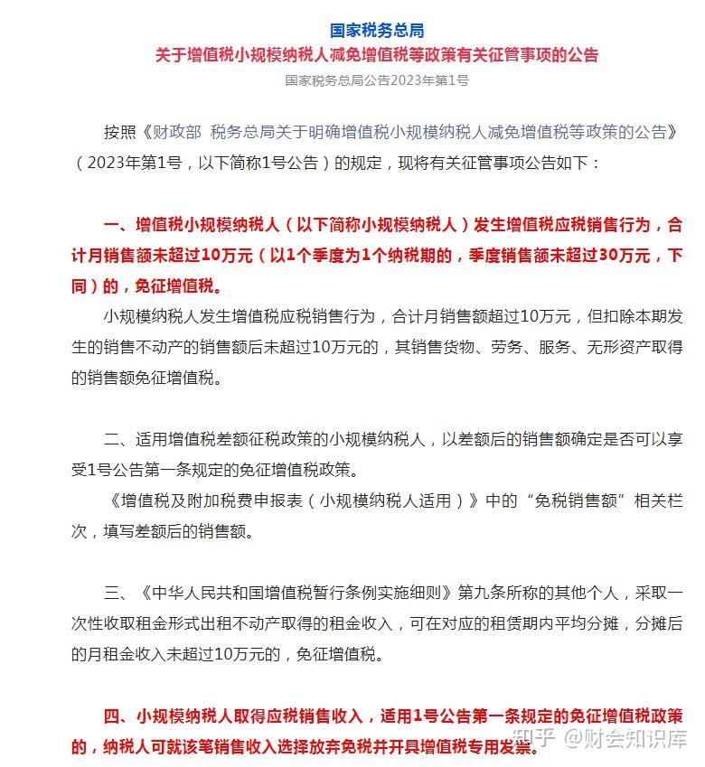
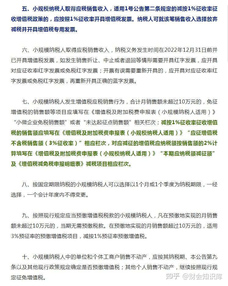
《国家税务总局关于增值税小规模纳税人减免增值税等政策有关征管事项的公告》解读





以上就是对新小规模纳税人增值税政策的解读,同时也有相关的问题的解答,欢迎来沟通~
发布于 2023-01-11 10:06・IP 属地河南
小规模纳税人增值税政策公布新的了,增值税销售额做了调整,月度不超过10万元,季度不超过30万元,还有其它地方也做了调整,关于这些政策调整做了详细的解读,同时也举了一定的案例,快来看看吧!









以上就是对新小规模纳税人增值税政策的解读,同时也有相关的问题的解答,欢迎来沟通~