如何看待吴亦凡强奸、聚众淫乱案一审宣判十三年?还有哪些信息值得关注?
- 211 个点赞 👍
查看全文>>
知乎用户 - 131 个点赞 👍
查看全文>>
菜头会飞 - 21 个点赞 👍
查看全文>>
螺旋真理 - 21 个点赞 👍
刑13年,驱逐出境10年,也就是说吴亦凡下次再和粉丝见面,是2045年的事情了,到那时候,我们已经基本成为了社会主义现代化强国,人均GDP可能在3万美元左右,到那时候,55岁的吴亦凡重返中国的土地,面对的是20后和30后的女粉,不知她们还会不会像当初那样狂热。
吴亦凡的事绝对是中国娱乐界和法律界的重要分水岭,在他之前从来没有判得这么重的,之所以是他,我个人猜测可能有几个原因:
1.他的事情确实比较恶劣,聚众YL,有伤风化,而且还被别人实名举报,舆论压力大。
2.他撞在了时代趋势上,2020年疫情之后,全世界经济下行,大家的生活压力比较大,财政也没钱,历朝历代,缺银子,商人和戏子都是重要关照对象,再加上要整治娱乐圈立个典型,吴亦凡刚好撞上了。
3.吴亦凡确实背景不太行。
总的来说,这件事当然是好事,浑浊的娱乐圈确实到了需要敲打的时候了。
编辑于 2022-11-25 19:02・IP 属地湖北查看全文>>
枫冷慕诗 - 17 个点赞 👍
十三年很久,你忍一下。
我猜有很多狱友都在翘首以盼,看能花落谁家,凡凡你要注意卫生。
被告人吴亦凡于2020年11月至12月间,在其住所先后趁三名女性醉酒后不知反抗或不能反抗之机,强行与之发生性关系。
你特么有钱,长得也人模狗样的,干这个破事?
还三个人?
就这一项就够判他十年。
2018年7月1日,吴亦凡在其住所,伙同他人组织另外两名女性酒后进行淫乱活动。
这个他人是谁,值得深思。
唯一的好消息是,凡凡你可以熟练掌握缝纫机,一技傍身,走遍加拿大。
编辑于 2022-11-25 16:16・IP 属地四川查看全文>>
猪小哼 - 8 个点赞 👍
查看全文>>
rubbic - 8 个点赞 👍
在信息网络迅猛发展的今天,强奸罪在司法实践中已经呈现出巨大变化,即由传统的陌生人之间的暴力型强奸,如南医大女学生被麻继刚强奸杀害案,转向了熟人之间的压制反抗或利用醉酒型强奸。
常见的压制反抗型强奸,多发生在恋人之间,同事之间或朋友之间。
利用醉酒型强奸多发生在同事或朋友之间,恋人则较为少见。
强奸罪属于八类严重犯罪,起步刑期在三年以上,几乎不可能缓刑。本案中,吴亦凡强奸多人多次,属于十年以上情形。故强奸罪判处十一年半是恰当的。
醉酒型强奸,实践中,被告人不认罪比例高,加之有些情形下,被害人多多少少会有些疏忽甚至过错,导致定罪难度大。
本案之所以可以定罪,并施之以重刑,说明在证据上是没问题的。其中一个关键情节是多人,即多名被害人被同一犯罪主体使用相似犯罪手段实施同一性质侵害。此时,相互之间虽然不能相互作证,但无疑可以增加证据的证明力。
这大概就是多行不义必自毙吧,是自己把自己作成了如今的模样。
再回到聚众淫乱,理论上有观点认为,在私人私密空间不成立本罪。但司法实践中,几乎没有争议的认为,多人运动即使在个人领地也侵犯公序良俗,是可忍,法不能忍。需要注意的是,本罪处罚的是首要分子或多次参加者。毫无疑问,吴亦凡属于首要分子。
编辑于 2022-11-25 16:32・IP 属地山东查看全文>>
魔法师 - 8 个点赞 👍
十三年折抵已经羁押的一年多时间,十一年后,吴亦凡40多岁,坐完牢正好“四十不惑”。
《刑法》第四十七条【有期徒刑刑期的计算与折抵】有期徒刑的刑期,从判决执行之日起计算;判决执行以前先行羁押的,羁押一日折抵刑期一日。
根据法条规定,强奸是以胁迫或其他方法等强制手段。其他方法就包括使妇女昏醉的手段,也即昏醉强奸。因此趁妇女喝醉和其发生关系,构成强奸罪。所谓的“捡尸”其实就是典型的昏醉强奸。
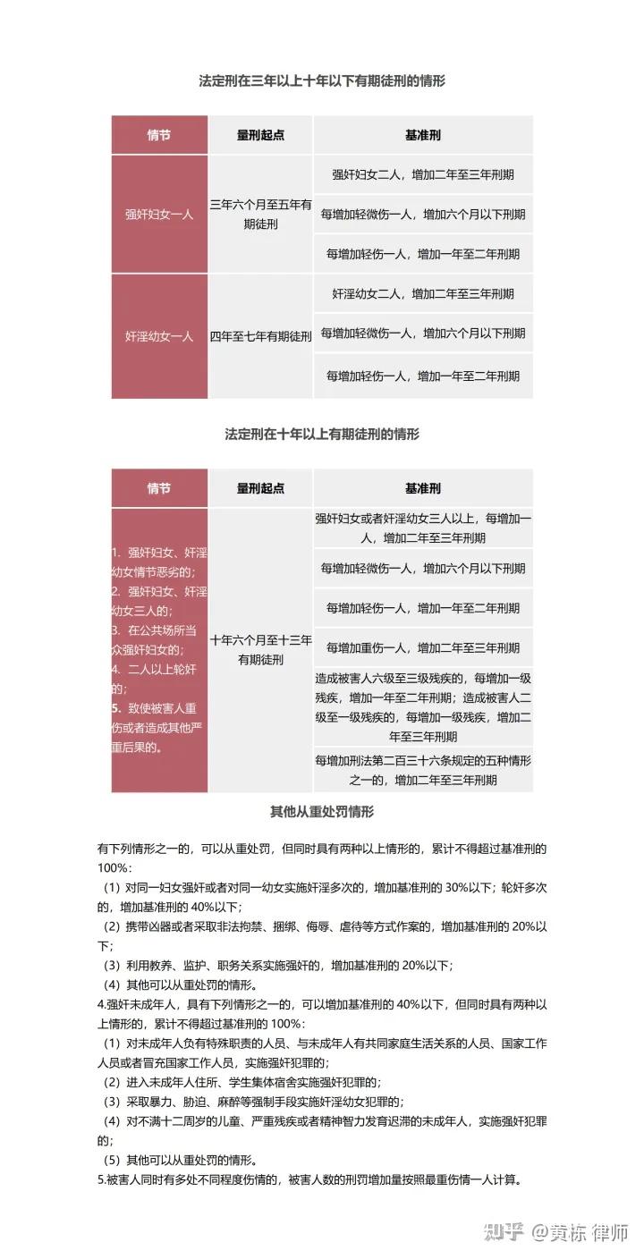
“吴亦凡在其住所先后趁三名女性醉酒后不知反抗或不能反抗之机,强行与之发生性关系”构成“强奸妇女多人”的情况,因此其强奸罪量刑在十年以上。
《刑法》第二百三十六条【强奸罪】以暴力、胁迫或者其他手段强奸妇女的,处三年以上十年以下有期徒刑。
奸淫不满十四周岁的幼女的,以强奸论,从重处罚。
强奸妇女、奸淫幼女,有下列情形之一的,处十年以上有期徒刑、无期徒刑或者死刑:
(一)强奸妇女、奸淫幼女情节恶劣的;
(二)强奸妇女、奸淫幼女多人的;
(三)在公共场所当众强奸妇女、奸淫幼女的;
(四)二人以上轮奸的;
(五)奸淫不满十周岁的幼女或者造成幼女伤害的;
(六)致使被害人重伤、死亡或者造成其他严重后果的。吴亦凡有一次聚众淫乱史,且属于首要分子,故以聚众淫乱罪判了一年十个月。
《刑法》第三百零一条【聚众淫乱罪】聚众进行淫乱活动的,对首要分子或者多次参加的,处五年以下有期徒刑、拘役或者管制。
编辑于 2022-11-25 20:25・IP 属地江苏查看全文>>
云风 - 6 个点赞 👍
查看全文>>
沉睡的梦1986 - 6 个点赞 👍
查看全文>>
我的队友四条狗丶 - 5 个点赞 👍
吴亦凡于2021年7月31日被朝阳公安分局刑事拘留,北京市朝阳区人民法院于2022年11月25日作出一审判决,将近1年4个月的漫长刑事诉讼程序,终于换来大快人心的结果。
虽然,目前案件尚未尘埃落定,吴亦凡在一审判决后仍有10天的上诉期,期限内他可以决定是否上诉到中级法院,但并不影响广大网友喜大普奔,大众苦娱乐圈久矣。
关于本案判决的几个法律问题还是值得分析。
1、从判处的罪名来看有:强奸罪和聚众淫乱罪。
之前也曾写文分析过,强奸罪客观上必须是须违背妇女意志,使用暴力、胁迫或者其他手段,使妇女处于不能反抗、不敢反抗、不知反抗状态或利用妇女处于不知、无法反抗的状态而乘机实行奸淫的行为。从此前都美竹等人的爆料和前期朝阳警方的通报来看,吴亦凡选妃诱骗多名女性,并趁其醉酒状态下,发生性关系已经是板上钉钉,判决强奸罪意料之内,情理之中。
关于聚众淫乱罪,此前的报道和通报并未提及涉嫌聚众淫乱罪的罪名,可能是在后续侦查的过程中顺藤摸瓜后来才增加了此罪名。聚众淫乱是指男女多人自愿在一起性交或者进行性变态的行为,严重败坏了社会风气的行为。客观方面,表现为聚众进行淫乱活动的行为,即群奸群宿,也包括进行其他性变态行为。犯罪主体为一般主体,在本罪中是指聚众淫乱活动的首要分子和多次参加者。主观方面表现为故意,目的是为了寻求感官刺激,满足自己的性淫乱需求。
聚众淫乱的人数和次数。根据《最高人民检察院、公安部关于公安机关管辖的刑事案件立案追诉标准的规定(一)》第四十一条的规定:“组织、策划、指挥三人以上进行淫乱活动或者参加聚众淫乱活动三次以上的,应予立案追诉。”因此,组织、策划三人以上(包括聚集者本人也计算在内)或参加淫乱活动三次以上都构成本罪,此处的三人或三次都包括本数在内。
聚众淫乱的行为种类。“淫乱”包括性交以外的性变态行为,包括男男、男女、女女之间自愿在一起性交(俗称“3P”、“双飞”)或者进行性变态的行为,如鸡奸、手淫等,当然,如果聚众观看淫秽物品、聚众网上裸聊等不成立聚众淫乱罪。
聚众淫乱是否要求公开化。该观点在实务界和理论界存在较大的争议,部分学者认为“只要性行为是秘密实施的,即使召集、邀约行为具有公开性,也不应当认定为聚众淫乱罪”,而司法实践中对于聚众淫乱必须公开才构罪则持否定态度,因为根据《刑法》对该罪名的规定,并未体现“公开”二字,只要聚众淫乱即可构成本罪,司法实践中大部分聚众淫乱案件都是秘密进行的,聚众淫乱者本身主观上仍是一种败坏道德的心态,并且存在被大众知晓的可能,侵犯了公众对性感情的正常价值期待。2、从量刑的刑期来看:十一年六个月+一年十个月,数罪并罚十三年
强奸罪量刑十一年六个月。因为吴亦凡强奸3名女性,根据刑法之规定,属于情节严重,属于“处十年以上有期徒刑、无期徒刑或者死刑”这一量刑档次,因此判决十一年六个月符合法律规定。
《中华人民共和国刑法》(2020修正)
第二百三十六条 以暴力、胁迫或者其他手段强奸妇女的,处三年以上十年以下有期徒刑。
奸淫不满十四周岁的幼女的,以强奸论,从重处罚。
强奸妇女、奸淫幼女,有下列情形之一的,处十年以上有期徒刑、无期徒刑或者死刑:
(一)强奸妇女、奸淫幼女情节恶劣的;
(二)强奸妇女、奸淫幼女多人的;
(三)在公共场所当众强奸妇女、奸淫幼女的;
(四)二人以上轮奸的;
(五)奸淫不满十周岁的幼女或者造成幼女伤害的;
(六)致使被害人重伤、死亡或者造成其他严重后果的。聚众淫乱罪量刑一年十个月,根据刑法之规定,本罪仅处罚聚众淫乱活动的首要分子和多次参加者,而且只有一档量刑幅度(5年以下),因此法院可以根据案情和情节,对其在5年以下进行量刑。
中华人民共和国刑法(2020修正)
第三百零一条 聚众进行淫乱活动的,对首要分子或者多次参加的,处五年以下有期徒刑、拘役或者管制。
引诱未成年人参加聚众淫乱活动的,依照前款的规定从重处罚。关于数罪并罚,根据“数罪并罚原则”,罪均系同种自由刑的,在数刑总和刑期以下,数刑中最高刑期以上,酌情决定执行刑期。因此吴亦凡的最后刑期是在十一年六个月+一年十个月=十三年四个月之内去酌情确定,所以法院最终判决13年。
关于驱逐出境,根据《刑法》第三十五条之规定:“对于犯罪的外国人,可以独立适用或者附加适用驱逐出境。”我们都知道,吴亦凡是加拿大籍“国际友人”,因此法院在有期徒刑之外,作出了“附加驱逐出境”的判罚。对于同时被判处有期徒刑和附加驱逐出境的罪犯,具体执行则是先在国内监狱执行完有期徒刑,刑满后再驱逐出境。因此,如果不考虑减刑,吴亦凡将在国内监狱蹲完13年,在2035年刑满时被驱逐回加拿大。
总而言之,吴亦凡案无疑是娱乐圈里程碑式的案件,代表和司法机关向娱乐圈肮脏的隐秘角落开刀的决心,顶流不是法外之流,明星没有法外特权,期待娱乐圈规则的打破与重建......
发布于 2022-11-25 16:55・IP 属地广东查看全文>>
黄栋 律师 - 5 个点赞 👍
好害怕他会减刑。
但又有什么用呢,就算不减刑,他出来的时候也就是40出头,还会有大把的钱,还能潇洒。还是会比我们大部分人过的更好。
法律的问题咱不懂,不过,感觉13年真的太少了。
哎。
发布于 2022-11-25 16:34・IP 属地山东查看全文>>
今晚打老虎 - 5 个点赞 👍
活该!
只有这两个字能表达我的愤慨!
现在的娱乐圈,用一个乱字来总结真是一点也不为过。
资本推出的新人,不管能力,不管人品,不管会不会演戏,只要你长的可以,能豁的出去,就用资本市场把你推出去。
让你成为屏幕上光鲜亮丽的明星,成为追星人嘴里的小鲜肉,享受众星捧月般的待遇。
给很多思想还没成熟的学生,孩子洗脑,觉着他们高高在上,觉着他们闪闪发光,让她们心甘情愿为自己的[哥哥]买单。
除了吴亦凡,还有前段时间的李某迪,李某峰嫖娼事件。
知道消息后,除了震惊还是震惊,他们都是在各自领域的顶流人物,长的也帅,更不缺钱,为什么非得做这些违法乱纪的事情。
直到现在,依然还是有很多的铁粉在为她们的[哥哥]洗地。
国家面前无偶像!有些粉丝到现在都不明白这个道理。
通过吴亦凡等人的事例,衷心希望国家能全面整顿娱乐圈这些违法乱纪的行为,予以重拳!
各位知友们,你们觉得娱乐圈还有哪些行为是需要整治的?欢迎评论区讨论。
编辑于 2022-11-25 22:34・IP 属地山东查看全文>>
夏大宝 - 3 个点赞 👍
查看全文>>
螺丝Loscock - 1 个点赞 👍
吴亦凡被判刑实属罪有应得,大快人心!同时也给现在的追星族们以警醒。
偶像崇拜是现在这个时代青少年精神生活的重要内容。以中学生为主体的青少年,很多把明星作为自己的偶像。
追星族们对于其心中偶像的极度喜爱、热情,有的甚至到了狂热和迷恋的程度,常常导致某些偏激事件和消极后果,就像这次吴亦凡事件中被祸害的很多女孩子一样,清白没了,心灵也遭受了很大的创伤。引起家长、老师、社会的忧虑。
追星族们一定要擦亮眼睛,不是长得帅,歌唱得好,舞跳得好,会演戏就能成为你的偶像!这些的人只能称作艺人,而非偶像。
真正能被称为你偶像的人,一定是他的品格,他的为人处世,他对社会的正能量的影响力,以及他对社会的贡献,让你深深折服,让你为之欣赏甚至崇拜!他的成就就是你未来努力的方向,你因为喜欢他,自己也会变得越来越好!这才是当之无愧的偶像!
发布于 2022-11-25 17:07・IP 属地江苏查看全文>>
仙人掌宝贝 - 0 个点赞 👍
查看全文>>
Jacksunnn - 0 个点赞 👍
查看全文>>
匿名用户




