如何评价“全网最忙五人组”事件?
- 383 个点赞 👍被审核的答案
我们将成立专项调查组,调查此次事件,一旦掌握重要线索,绝不姑息,严惩不贷,现公布调查组核心成员名单,张吉惟,林国瑞,林玟书,林雅南,江奕云。欢迎广大网友积极提供相关线索。
查看全文>>
上手 - 3633 个点赞 👍
你知道这里面最绝的什么吗?
不是造假,而是造假的方式
它们连抄,都只抄最前面的五个人
一万人的名字大全啊
都舍不得往后面翻一点
都懒得从中间挑几个
想起老郭相声里的一段词
你这钱要是印的我都认
你给我一个你自己画的……
查看全文>>
小梦大半 - 3553 个点赞 👍
这5位的名字频繁出现在全国各行各业,他们不是明星,也不是网红,身份从评审专家到比赛冠军。

这是首届“华夏杯”全国书法大赛成人组特等奖五人个人的名字。
百度文库里里面有个文档叫做10000中国普通人名大全,仔细看这最前面的五个名字,获奖名单跟这个一模一样。

练字练了10年,不管冬天夏天都没间断过,你还觉得自己在和天底下厉害的人切磋,结果对手全都是些幽灵。
再看看这个声乐比赛,获奖的前五人,又是这几个名字。
这是某少儿春晚报名名单
这是全国青少年播音主持专业考级成绩,又是这几个名字。
为啥要让几个虚拟人得奖呢,答案其实很简单,因为死人不会说话,也不会领奖。
大家辛辛苦苦报名、提交作品,然后评委、组织者们连作品都直接不看,然后把报名费及所谓的奖金平分。原来,那些组织比赛的都是这么挣钱的啊。
比赛是假的,裁判是假的,只有你交的报名费是真的。真的,这年头做骗子也是有门槛的,但这个主办方,直接把门槛给锯了。
本以为只是考试是这样,谁能想到,连发明专利都敢这么玩?发明人的名字居然也能是瞎编乱造的。
连创新成果都敢这么糊弄,那还有什么是真的?
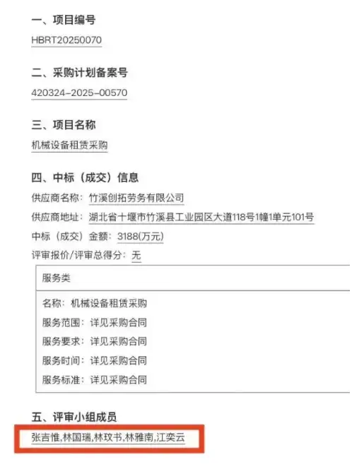
湖北某住建局一项3188万元的政府采购项目,其评审小组成员名单也出现了这前五个名字,连排列顺序都一模一样,顺序都懒得改。
意味着根本没有审核人员,整个审核组都是虚构的。
2022年这几个名字还出现在某市政府官网,因占道经营被一人罚款50元。
看看这份德国总理访华自由人士发的公开信。
上述“五人”已经是“老演员”了,是“全网最忙五人组”。知道为啥是最前面的五个人吗,因为百度文库阅读全文需要付费。
这是福彩项目助困助学项目,找到第一个名字:方美君,潘右博......再找到那个百度文库的名字,这个人还学聪明了,不从第一个复制,他是从中间开始复制的,受助名单顺序是一模一样。
给山区留守儿童提供助学助困也能作假,真TM的是chu sheng。
这种造假的例子网上已经爆出来的越来越多了,世界果真是个草台班子。
谁知道这些人当初在填假名字的时候,有没有想过有一天会被戳穿?甚至不知道用Ai随机生成一堆人名…
可能是觉得没人会细看,或者压根没把老百姓的监督当回事。
以前说不定还要找熟人、走走过场,现在倒好,连场面功夫都懒得做了,连假名字都懒得自己编了,直接从网上复制粘贴就敢用。这简直太荒唐了,完全不能忍!
查看全文>>
海绵芝士局 - 3489 个点赞 👍
查看全文>>
李梦阳 - 3207 个点赞 👍
您好,关于您反映的问题,我们已成立专项调查专班进行调查,调查组成员为:张吉惟、林国瑞、林玟书、林雅南、江奕云。请您保持电话畅通,并积极配合调查,感谢您对我们工作的关注与支持。
查看全文>>
momo - 2864 个点赞 👍
我们的基层治理手段出现了巨大的转向。
如果给这种转向找一个样本,最好的就是22年发生的一系列事件。疫情防控作为一个事实上的政治任务有着不得不完成的特殊性,而传染性的增强很快击穿了大多数地区采取精准防控能达到的治理上限。于是为了完成政治任务,基层政府只能采取唯结果论的方式,以并不合规的一刀切手段进行防控。
如果是一个两个地方选择这种手段,那或许是地方政府的懒政行为;但当几乎所有地区都出现这种手段时,那说明这是系统性的问题,实质就是基层能力和资源面对这种情况时的普遍不足。
而十月份对这些行为的明令禁止则彻底击垮了基层防控本就摇摇欲坠的平衡。过程监管使得基层能自主决策的空间进一步被压缩,事实上已经失去了控制疫情的能力。于是疫情防控以相当快的速度沦为了形式主义:核酸做了,居家隔离了,不一刀切了,结果就是防控不住了。
虽然宏观上看防控政策出现了巨大的转向,但具体到基层治理来说,其实过度防疫和放弃防疫无非是治理能力不足时呈现的两个阶段:在结果监管的前提下表现为过程的粗暴;在为了避免前者而出现的过程监督前提下,又表现为形式主义。而这一切的根本在于疫情防控特殊的政治任务属性,使得它成为一个不得不去处理的部分。
而这正是近几年基层治理的一个整体趋势,政治任务增多,过程监督加强,地方基层自主决策的空间和动力越来越小,导致形式主义泛滥,工作强调留痕只求无功无过,政府权力进一步向上集中。
五人组事件在这个意义上说其实可大可小。说小,是因为它不过是形式主义的一个具体体现。
说大,则是因为它虽然本身不是一个新问题,但它暗示的现状却相当严重,甚至可能暗示着全新的麻烦。它意味着基层政治任务已经多到了令人匪夷所思的地步,以至于在完全没有必要的部分也到了不得不弄虚作假的地步。那种睁只眼闭只眼,我不做你不查的灰色地带已经几乎不见,对应的是基层自主性的彻底丧失。基层治理体系不再具有弹性,以后的发展会越来越依赖于顶层设计和整体规划。
而更大的问题在于,这种基层能力的下降似乎开始进入了一个不可逆状态。基层公务员队伍在现在的环境下似乎失去了分辨政治任务和常规任务的能力,由以前的有积极性有能力发挥不出,转化成了无积极性,也无能力去对上级的政策做出合适的修改和调整。常规任务的评估体系被抹平,政治任务的一票否决愈发重要,没有正向激励的抓手就只能更加依赖于上级政策的决定,基层失能由此进一步加剧。最后的结果就是上级政策的不合适,不因地制宜可能会被极端放大,造成远比正常情况下大得多的影响,由此也更容易产生整体性的坍塌问题。
我们可能即将进入到基层治理一个新的时代,县级甚至市级的基层治理可能都将失去实际上的意义。至于这种治理体系和政府权力的进一步集中,带来的是政府政策标准化的效率提高,还是政策与实际情况错配的惨痛,或许就要由后来人评价了。
查看全文>>
余兼异 - 2329 个点赞 👍
查看全文>>
小熊 - 2283 个点赞 👍
我以前就做过这种造假人名的事情
需要填写人名,但又没有真实的人名清单给你参考,那只能编造
刘伟、马强、张勇、李大超……肯定不行嘛,因为显得太假。既然造假,就不能造得太假,要造一些有真实感的假
十个八个,你还能绞尽脑汁再加上灵机一动可以造出来,再多就不行了
你要么找熟悉的人名往上填,要么在网上找人名往上填,我选择了后者,就跟问题中的情况一样
于是,李仙洲、顾祝同、宋希濂、罗历戎、邱行湘、吴绍周……直接往里面填,都是我们的人
送到上级单位,对方有个老头子,一看,嚯,顾祝同,这人我熟啊
于是就穿帮了,当时被骂惨了
造假人名那肯定是有利益在里面的,有利益又不想分出去,只能吃空响
否则,费那劲儿干啥,在办公室躺着不好吗
查看全文>>
这是我的新名字 - 2173 个点赞 👍
查看全文>>
田园拓海 - 1872 个点赞 👍
查看全文>>
哎我的花呢 - 1865 个点赞 👍
最严重的是福彩/体彩/助学金的受益对象也用了这五个名字。
更好玩的是,大家非但不觉得愤怒,反而一副我习惯了的样子,甚至还觉得加入也未尝不可,下回用ai来生成就好了。
可能你愤怒深挖,文章会变成仅自己可见吧。
还没有人送礼物,鼓励一下作者吧查看全文>>
奥特之父 - 1854 个点赞 👍
一、这不是乌龙,是制度性腐败的“集体显影”
五个假名字,全国各地反复出现,说明一件事:
中国基层的绝大部分所谓“公示、程序、审核、评比、处罚”都是假的,文件是复制粘贴出来的。
为什么能这么明目张胆?
因为没人查、没人问、没人负责、没人监督。
这次被抓包,不是因为系统突然腐烂,
而是因为一次偶然的“程序不走心”,
让腐败常态暴露在聚光灯下。
这五个人,不是“忙”,
而是中国行政体系里所有虚假数据的“投影坐标点”。
二、为什么全国都用同一份百度文库名单?
原因只有一个:
懒,不干活,但又必须交差。
中国的行政体系已经形成一种“模板政治”:
- 文案套模板
- 活动套模板
- 公示套模板
- 公文套模板
- 成绩套模板
- 公告套模板
用得最多的,就是百度文库上的模板。
这种现象说明:
基层不是在工作,而是在“演工作”。
三、比笑话更可怕:这是“治理能力崩塌”的信号
为什么一个名字不查?
为什么不核实?
为什么没人负责?
因为:
所有制度都已经变成形式主义机器,真实与否不重要,关键是流程必须走完。
所以出现了:
- 公示假的
- 处罚假的
- 评比假的
- 奖项假的
- 成果假的
- 会议纪要假的
- 调研报告假的
现在连“名字”都是假的。
这不是偶然,是“系统性虚假化”的自然结果。
历史上,这种现象通常出现在以下阶段:
秦末、隋末、宋末、明末、清末、苏东、罗马尼亚……
当官僚体系靠作假维持运转的那一刻,就是政权进入不可逆衰败的标志。
“最忙五人组”事件,就是一个闪光点。
四、中国网络为什么会爆炸式嘲讽这个事件?
因为这件事触及了所有中国人的日常经验:
人人都知道公示是假的,但没人拿出铁证。
如今铁证摆在眼前,大家憋着的火自然一下爆了。
这不是笑话,是对政务系统的集体绝望。
五、总结
“最忙五人组”不是五个名字,
是一个王朝末期行政体系的活体标本。
它让所有人意识到:
基层政府不是在治理,而是在维持幻觉。
幻觉破的一瞬,就是末期真正开始的那一刻。
查看全文>>
张昭明 - 1843 个点赞 👍
最令人哭笑不得是,只抄前边几个人名的原因,是因为百度文库要开会员才能看全文。
才会让大家发现,所有人只抄了前边几个名字。不然真会有人选择从中间开始抄,反正你又看不出来。
这次纯粹属于百度坏心办好事了,隐藏全文导致大家只能抄前几个名字,然后被群众看出来是抄的。。
不过如果以后都用ai生成,恐怕没人能看出来名字是假的了。
查看全文>>
pansz - 1685 个点赞 👍
扶贫攻坚时期,一个三百多户的贫困村,平均一周要用一面包车A4纸。
你们猜一下是为什么?
因为假账太多了。
而且很多假账是镇县上下默认的。
每次有检查,都会将台账资料翻新,各个村镇统一打补丁。
积年累计的台账,一户都有几十页,工作量特别大,办事的永远只有底层的一两个办事员。
问题就在这,脏活累活你来做,好处没你份,还让你做违心的假账,你会不会敷衍,会不会刻意留下漏洞?
回到主题,为什么会有那么多比赛用虚假人名?
因为比赛本身不存在,是为了做假账。
扶贫攻坚的时候,每年面临快检查的时候,就喊几个村民来拍照,然后一大堆厨艺培训,农业技能,活动比赛的台账就出来了。。。。
最大的成本是给拍照的村民每人几十块钱,然后做账的时候一场活动几十万的活动经费。
你能相信,扶贫攻坚一个贫困乡镇一年实实在在扶贫的项目就是栽几颗果树,果树还是今年栽李树明年挖了种桃树。
就这样,一年报的经费是九千万!
没错就是九千万!
你能信?
查看全文>>
南城向北 - 1682 个点赞 👍
查看全文>>
疾风之科基 - 1568 个点赞 👍
真在基层干过的,说一下这个问题,有些纯粹是上级一拍脑袋布置下的莫名其妙的任务,比如一堆什么XX杯比赛,你以为是造假想要把奖金奖品贪污掉,其实是上级领导一拍脑袋我们举办个什么比赛,必须招够多少人来报名参加,结果你发现求爹爹告奶奶把自己家亲戚七大姑八大姨找上根本就没人愿意来参加,逼不得已只有来造假,你也想不明白干嘛要浪费资源人力来搞这些毫无意义的形式主义东西。
查看全文>>
薯片猫 - 1537 个点赞 👍
查看全文>>
一剑霜 - 1531 个点赞 👍
查看全文>>
星汉灿烂 - 1350 个点赞 👍
查看全文>>
解放路上的碎煤渣 - 935 个点赞 👍
查看全文>>
刚醒过来 - 888 个点赞 👍
我说个偏题的,这件事让我感觉特别怪异和恐怖…很多东西都是做假账,这我理解,但是这件事让我觉得最恐怖的一点是,这些发生在各省各地完全风牛马不相及的假账,伪造人名的方式和来源居然都如此一致吗?
这几个人名的最终来源都是那个 1000 普通人名的百度文库而已,但是百度里面人名文库并不止一个,实际上我搜了一下,如果拿“人名”或者“人名大全”,“普通人名”这些关键词去搜,这个文库都不会在前面出现。那难道这么多做假账的人,他们造假人名的方式都是一样的去百度差不多的关键词?并且在搜索结果里都选择了同一个文库去抄?
最关键的一点是,百度文库是不能复制文本的,所以人名一定是自己打出来的,那么假设你是一个做假账的工作人员,你知道自己要做假账,然后你搜到了一个人名列表,你会不做任何思考直接从第一个开始原封不动抄吗?如果是我的话我肯定会一边抄一边做某种程度的混淆和乱序,反正得自己照着打字,我下意识就会有种作假的慌乱感,想做的更逼真一些,我绝不会原封不动从第一个开始顺着抄的。
但是现在这么多风牛马不相及的人做出了同样的行为,是如此一致,我越想越感到一种怪异和恐怖,有点类似于恐怖谷效应,因为这绝对不是正常行为,反而很像是机器人 90% 程度的拟人行为…
有一种世界是虚拟的,系统在这些方面不想消耗更多算力,所以生成的 npc 只有 90% 程度的人类化程度一样…或者是干脆就是系统直接生成的人名的那种感觉,真的,我越想越恐怖,感觉触发了自己的恐怖谷效应,太怪异太违和了。
查看全文>>
DDDaybreak - 870 个点赞 👍
很多人说什么加强监管,我告诉你,越监管这种事只会越来越多。
这本质就是你乎最喜欢的程序正义与现实效率产生冲突的结果。
为了程序正义,搞什么事事留痕,一切电子化云云,最后的结果就是真按流程来活根本干不完,只能先把事办了,等检查的来了现编材料。
适当的灰色地带是系统运行的润滑剂,举个例子,以前公司干活缺个什么小工具,直接淘宝买了,然后跟领导汇报一下交个餐饮发票报账就行了,你说这是造假么?肯定是。
现在查的严了,同样的事你得办手续找好几个领导批准,得先写材料说明这玩意用来干啥,有没有替代方案,得库房的人确认单位确实没有,最后特么几十块钱的东西还不够折腾的。
招个标,必须要找大于三家比价,特么那点钱找见一家能干的就不错了。凑不齐怎么办?等凑不齐废标再单一来源的流程得一个月,黄花菜都凉了,那就造假呗?编几个竞标材料呗?
福利费,你买点吃的喝的给大家发了就得了呗,非要求搞活动办比赛,还特么挑休息日搞,有人愿意来么?上级查咋办,编材料呗!
查看全文>>
恨乎党 - 810 个点赞 👍
查看全文>>
波拿拿 - 785 个点赞 👍
查看全文>>
带着善意而来 - 761 个点赞 👍
查看全文>>
两笔带过 - 727 个点赞 👍
查看全文>>
KickAss - 684 个点赞 👍
查看全文>>
无辜的小灰灰 - 678 个点赞 👍
查看全文>>
韶华易逝 - 673 个点赞 👍

其实这个方式,在中国古代就是吃空饷。
一般军队中,花名册是一百人,实际上一半都是不存在,又称之为喝兵血。这个五人组就是所谓的吃空饷,吃掉就是学生的助学金,罚款的指标和三千万的采购银子。
那么古代是怎么处理这种吃空饷的事情呢?在清朝早期出现这种情况,是严惩不贷。顺治十四年,丁酉科场案。受丁酉科场一案的牵连,吴兆骞、方拱乾等文人被流放到东北宁古塔,处境凄苦。
而到了王朝后期,就是一点办法都没有。到了清朝晚期,绿营兵大量使用这种吃空饷的法子。导致清朝军队战斗力不行,清朝不得不依赖于团练和地方武装,埋下了清朝灭亡的种子。
而现在出现了这种事情,竹溪县只是淡淡地说
竹溪县住建局相关负责人回应称,委托的代理公司业务上产生了重大失误,已成立联合调查组对此开展调查处理。该负责人表示,是代理公司在上传信息的时候,把那个东西搞错了。
所以,腐败至此,可以一窥一二了。
还没有人送礼物,鼓励一下作者吧查看全文>>
林先生 - 576 个点赞 👍
这是现行权力架构的必然结果!
诸位莫不是忘了鼠头鸭脖吧!
若不是最终领导受联合国压力发话定性,平头百姓吵破天也改变不了那位局长的的“鸭头”认定!
我们知道他们在造假,他们也知道我们知道他们在造假!
然并卵!!!
查看全文>>
窗前松三粒









