这5位的名字频繁出现在全国各行各业,他们不是明星,也不是网红,身份从评审专家到比赛冠军。

这是首届“华夏杯”全国书法大赛成人组特等奖五人个人的名字。
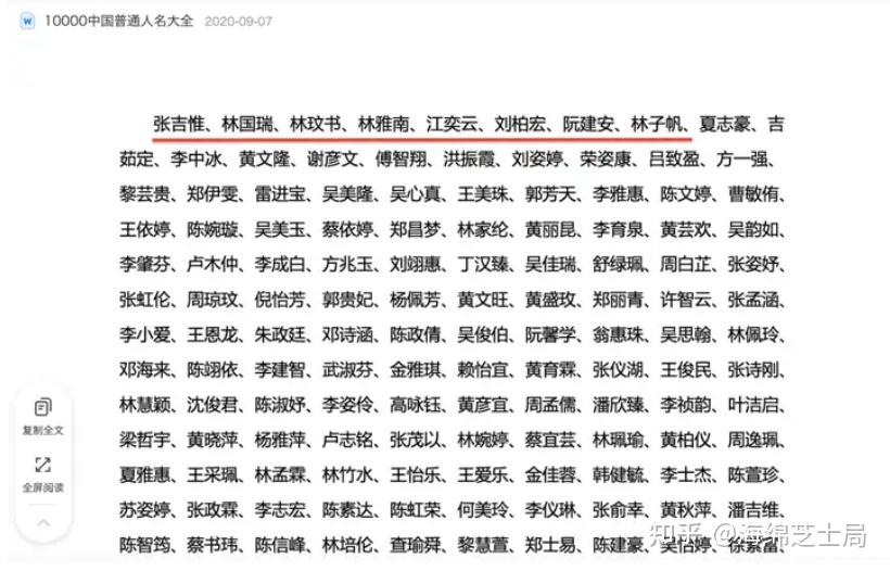
百度文库里里面有个文档叫做10000中国普通人名大全,仔细看这最前面的五个名字,获奖名单跟这个一模一样。

练字练了10年,不管冬天夏天都没间断过,你还觉得自己在和天底下厉害的人切磋,结果对手全都是些幽灵。
再看看这个声乐比赛,获奖的前五人,又是这几个名字。

这是某少儿春晚报名名单

这是全国青少年播音主持专业考级成绩,又是这几个名字。

为啥要让几个虚拟人得奖呢,答案其实很简单,因为死人不会说话,也不会领奖。
大家辛辛苦苦报名、提交作品,然后评委、组织者们连作品都直接不看,然后把报名费及所谓的奖金平分。原来,那些组织比赛的都是这么挣钱的啊。
比赛是假的,裁判是假的,只有你交的报名费是真的。真的,这年头做骗子也是有门槛的,但这个主办方,直接把门槛给锯了。
本以为只是考试是这样,谁能想到,连发明专利都敢这么玩?发明人的名字居然也能是瞎编乱造的。

连创新成果都敢这么糊弄,那还有什么是真的?
湖北某住建局一项3188万元的政府采购项目,其评审小组成员名单也出现了这前五个名字,连排列顺序都一模一样,顺序都懒得改。
意味着根本没有审核人员,整个审核组都是虚构的。

2022年这几个名字还出现在某市政府官网,因占道经营被一人罚款50元。

看看这份德国总理访华自由人士发的公开信。

上述“五人”已经是“老演员”了,是“全网最忙五人组”。知道为啥是最前面的五个人吗,因为百度文库阅读全文需要付费。
这是福彩项目助困助学项目,找到第一个名字:方美君,潘右博......再找到那个百度文库的名字,这个人还学聪明了,不从第一个复制,他是从中间开始复制的,受助名单顺序是一模一样。
给山区留守儿童提供助学助困也能作假,真TM的是chu sheng。

这种造假的例子网上已经爆出来的越来越多了,世界果真是个草台班子。
谁知道这些人当初在填假名字的时候,有没有想过有一天会被戳穿?甚至不知道用Ai随机生成一堆人名…
可能是觉得没人会细看,或者压根没把老百姓的监督当回事。
以前说不定还要找熟人、走走过场,现在倒好,连场面功夫都懒得做了,连假名字都懒得自己编了,直接从网上复制粘贴就敢用。这简直太荒唐了,完全不能忍!