人民日报评相关企业拒聘川大学生,该事件的具体情况是什么?
- 1610 个点赞 👍
查看全文>>
洛晨 - 345 个点赞 👍
新传媒体对于张薇和张雪峰这两件事,可真是“冰火两重天”,一个是拼命护短,另一个则是刻意抹黑,这我算是看透了!
更何况这事难道,只许川大轻饶,不许律所反抗吗?几个人的律所,你盯那么紧有意义吗,以前的江西周公子、“北极鲶鱼”那事,我怎么没见你上过心。要知道,北极鲶鱼这事过去几个月了,到现在还没有后续呢!
而且这根本不是招不招聘川大学生的问题,而是对川大处理张薇的尺度问题。人日是支持川大轻拿轻放的,而律所及其支持者显然不支持,矛盾就在这里,其他学生只不过是这件事的倒霉蛋罢了。
人家企业想要降低筛选成本,那可不就得设置门槛吗?更何况某些媒体嘴上批评一些企业“贴标签”,自己选人的要求可一点不低,各种门槛给你罗列的条条框框呢!
我最后还要说一句:这是地铁诬陷事件,不是什么地铁偷拍。
发布于 2023-06-29 09:43・IP 属地浙江查看全文>>
帝释天 - 269 个点赞 👍
查看全文>>
荒江 - 225 个点赞 👍
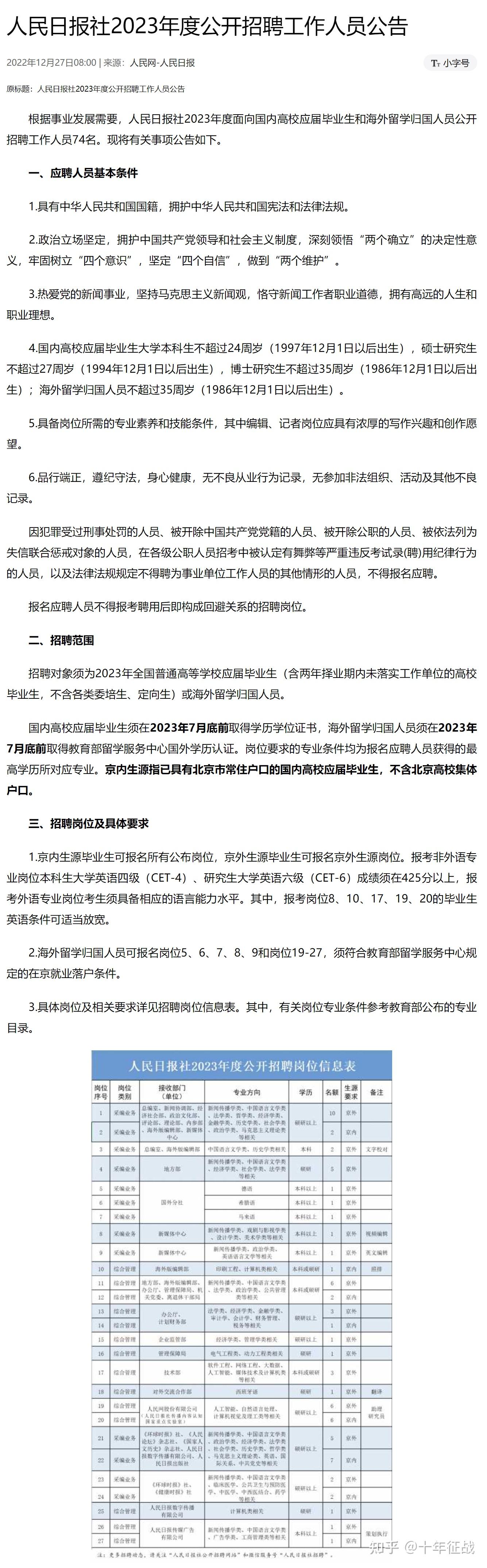
首先,放张图,人民日报2023年招聘公告。
其次,分析一下这个招聘公告会把那些人才拒之门外:
1、第一项第4条:国内高校应届毕业生大学本科生不超过24周岁(1997年12月1日以后出生),硕士研究生不超过27周岁(1994年12月1日以后出生),博士研究生不超过35周岁(1986年12月1日以后出生);海外留学归国人员不超过35周岁(1986年12月1日以后出生)。
问:人民日报这种限制年龄的招聘要求,是否会把有足够能力,但是超出年龄的人才拒之门外?人民日报这种年龄歧视性的招聘要求,是不是人民日报公开发布的?
2、第一项第6条:因犯罪受过刑事处罚的人员、被开除中国共产党党籍的人员、被开除公职的人员、被依法列为失信联合惩戒对象的人员,在各级公职人员招考中被认定有舞弊等严重违反考试录(聘)用纪律行为的人员,以及法律法规规定不得聘为事业单位工作人员的其他情形的人员,不得报名应聘。
问:人民日报这项招聘要求,是不是给一个特定的群体贴了标签,然后明确拒绝给予这个群体工作的机会?这个群体中是不是有足以胜任人民日报招聘要求人才?人民日报这种犯罪记录歧视性招聘要求,是不是人民日报公开发布的?
这里补充问一句:张薇在地铁污蔑农民工大叔偷拍,并获得谅解以后,回家又故意诽谤、侮辱农民工大叔,造成广泛的社会传播和恶劣的社会影响是不是事实?有没有明显、明确触犯刑法第二百四十六条诽谤罪?
3、第三项第1条:京内生源毕业生可报名所有公布岗位,京外生源毕业生可报名京外生源岗位。
问:人民日报这项招聘要求,是不是根据户口划分了工作机会?会不会因此将有能力胜任京内工作岗位,但是户口不是北京的人才拒之门外?这种地域歧视性的招聘要求,是不是人民日报公开发布的?
4、第三项第1条:报考非外语专业岗位本科生大学英语四级(CET-4)、研究生大学英语六级(CET-6)成绩须在425分以上。
问:既然是非外语专业岗位了,还要要求英语合理吗?人民日报这项招聘要求,是不是会把能够胜任岗位要求,但是外语就是不好,或者就是小语种毕业生人才拒之门外?这种语言歧视性的招聘要求,是不是人民日报公开发布的?
最后,回答一下这个问题
人民日报有资格评论拒聘这件事?
注:鉴于人民日报近期表现的专业素质,我需要强调一下,这句话尽管用了问号,但是这是反问句,加重语气表示否定的意思,不是在问问题。
=================================
最后补充一下我个人的私货,不愿意看就不要看了吧:
所谓的四川大学相关事件,其实本质上是张薇恶意诽谤侮辱农民工大叔,明显、明确达到触犯刑法,却又利用法律漏洞逃避了制裁事件的延续。
四川大学袒护学生,我其实不返对,甚至在某种程度上我认为这是合情理的。但是,四川大学作为双一流高等学府,可以袒护学生,不能不认事实!
这是事实上已经触犯了刑法的恶性事件!
这是造成恶劣社会影响的标杆性事件!
却被四川大学做成了一堂钻法律漏洞的公开课:只要搞定了农民工大叔不起诉,这次恶意、侮辱他人的刑事犯罪就可以当成没发生过!
我想,最先激烈表达质疑四川大学毕业生素质的是法律行业,原因就在于此,竟然这个双一流高等学府的法律专业人员,对此事也是默认无视!十数年年学法、普法,享誉中外的高等学府,就教了一群,我再强调一遍是一群!就目前据我所知无一例外都的,在法律正义面前选择钻漏洞的师生?
四川大学,先是新闻专业在读高材生,在自己熟悉、而且已经经营形成一定影响力的信息发布领域,肆意的、恶意的诽谤、侮辱一个无辜的农民工大叔!而后这个百年双一流高等学府的法律专业师生集体沉默,没有任何关于此事法律方面解读。
置新闻人良知于不顾!
置法律人正义道德于不顾!
而人民日报,利用自己的社会信任和影响力,起了巨大的推波助澜作用,把一起恶性刑事犯罪,描述成是偷拍乌龙!
我不清楚,地铁这种公众场所,正常角度拍张照片,怎么成为偷拍的?整个事件只有张薇拍农民工大叔的视频,到人民日报嘴里成了农民工有偷拍小仙女的嫌疑!那人民日报你告诉我,张薇拍大叔的视频是不是偷拍?
我不清楚,明知道冤枉了地铁上农民工大叔的前提下,回家写小作文,发文、发视频,恶意、肆意诋毁、侮辱,并且在公共平台广泛传播,明显触犯刑法的行为,成为了乌龙?人民日报你告诉我,是不是在新闻工作者眼里,这种故意诽谤被曝光的事情就叫乌龙?
1994年,《中共中央关于建设社会主义市场经济体制的决定》中,法制建设首次作为独立主要问题提出。
2013年,十八届三中全会召开,提出:建设法治中国,要维护宪法法律权威。建设社会主义法治中国,是建设富强民主文明和谐的社会主义现代化国家的重要目标之一。
2017年,十九大提出未来30年法治中国建设“两步走”战略。
法制社会口号喊了十几年,普法普了十几年,人民日报在这种全民热点事件中,一口咬向网友,大叔是善良的,大叔是好搞定的,于是具备了基本法律知识,替大叔鸣不平的网友就成了“以暴制暴和以曝制曝”......
那叫十几年普法成果,人民日报你懂吗?就你人民日报在开法制社会的历史倒车!
说网友网暴,你当网友人均新闻专业毕业的素质?明明没理也能写篇小作文诽谤侮辱?人民日报能把触犯刑法的诽谤侮辱理解乌龙,却不能理解网友讨论、表达法制诉求时的用词不妥!这算什么?有选择的理解?这和张薇表现出来的新闻人素质、道德,一脉相承!
我再强调一遍:
我不是新闻专业的,我文字表达能力有限,我甚至都不认为自己是一个讲理的人,我发自内心的觉得自己是一个帮亲不帮理的人。
所以,我理解四川大学护犊子、袒护自己学生的做法。但是,四川大学作为双一流高等学府,法律专业学生毕业了全进大律所的专业精英,在袒护一名涉嫌触犯刑法,并且造成恶劣社会影响的学生时,一点理由都不给吗?那和包庇犯罪有什么区别?一个学府的专业素质和道德水平,在这次事件中都没有丝毫体现,那么受到社会质疑有什么问题?你个人民日报有资格不允许?
我不能理解人民日报在社会热点事件中,试图破坏掉十几年来的普法认知、试图以人治代替法制的行为。
双标(偷拍只讲大叔,对女孩拍摄视频视而不见)!
偷换概念(故意犯罪硬说是乌龙)!
以小代大(以个别网友的不理智发言代替全部网友的合理诉求)!
所有这些我们现在讲西方媒体的恶习,在人民日报身上犯了个遍!
我说自己是小粉红。
我说自己是自干五。
我认为,中国一定是比外国那些习惯性说谎、带节奏的媒体强。
结果官媒就养了人民日报这么个玩意儿?啊?!
我意难平!那么我就要讲!
发布于 2023-06-29 11:00・IP 属地上海查看全文>>
十年征战 - 130 个点赞 👍
人民日报最新招聘要求如图:
一遍跟我们说不要打标签,自己招聘的时候又要区分学历,又要区分专业,还要区分京内京外。
真是既当biaozi又立牌坊的代表了。
有谁知道京内 京外是什么区别吗?是户口的区别吗?
编辑于 2023-06-29 18:05・IP 属地广东查看全文>>
陈土包


