更新,5月29日最新消息

比亚迪这个回复,把长城脸都扇没了。
这就叫格局!
不知道长城会怎样回应。
长城要是回应让投资者不满意,那股价还有的跌啊!

不讲大道理,只讲点小道理
长城大跌,说明投资者不看好他
说实话,换我我也不看好。
长城这几年的骚操作败坏了这个品牌形象。
1、销量不好就停产,销量好就独立
vv系列、欧拉黑猫白猫,销量不好就停产,让老车主咋想?新车主一看这造型,还敢买你的新产品?
万一你新产品卖不好,是不是也要停产?
对比之下,卖的好就马上独立。那么多子品牌,对于母品牌的整体认同感就会减弱。
而且,这样展现的就是:
第一,完全没有战略定力。意思就是长城管理层幼稚,像小朋友一样,沉不住气。
第二,完全没有战略规划。意思就是长城打一枪换一个地方,对公司没有长远的考虑。
投资者都是老狐狸,不喜欢天马行空
2、产品线取名闹着玩一样
咖啡系列,狗系列,初恋系列,小孩子过家家也不过如此吧?
那个咖啡系列,我不喝咖啡,连那几个名字都记不清楚。
那个狗系列,别扯什么网友选的,投票到底是什么情况,我们这些围观吃瓜的都还活着呢!别想篡改历史。
初恋系列,就有点开始恶趣味了。真不敢想这是一个大厂的作为。
长城汽车购买的中坚力量是靠体力吃饭的中年男人,不是那些小资情调的无知少女。
3、对用户不尊重,甚至恶心用户

到现在了,长城没有道歉过。

到2023年5月27日,官网依旧如此。
长城是要把恶趣味玩到死吗?
4、产品力下滑严重
现在长城也就一个坦克能拿得出手了,但是坦克属于硬派越野,是非常小众的产品线,没办法作为长城利润增长的发力点。
长城的炮系列皮卡产品,在同类产品里面也很有竞争力,但是这个也是小众产品线
长城销量中流砥柱的哈弗,销量一年比一年难看,至于那些名字都叫不出来的,更少
现在都在新能源赛道上狂奔,长城好不容易扭扭捏捏拿出来一个48V轻混,闹呢?后面有哼哼唧唧拿出一个hi4,纸面上还行。结果吹嘘“十年内最好”,敢情你以后十年都准备靠这个玩意打其他品牌?
在这样的情况下,长城只会是越来越差
本来长城还可能有一点点的起色,让资本稍稍有一点点的信心。
结果,来了一波莫名其妙的举报。
你说你要是像格力举报奥克斯一样,直接攻击奥克斯的命脉,打得它要死不活的,那资本可能还会对你超级加倍。
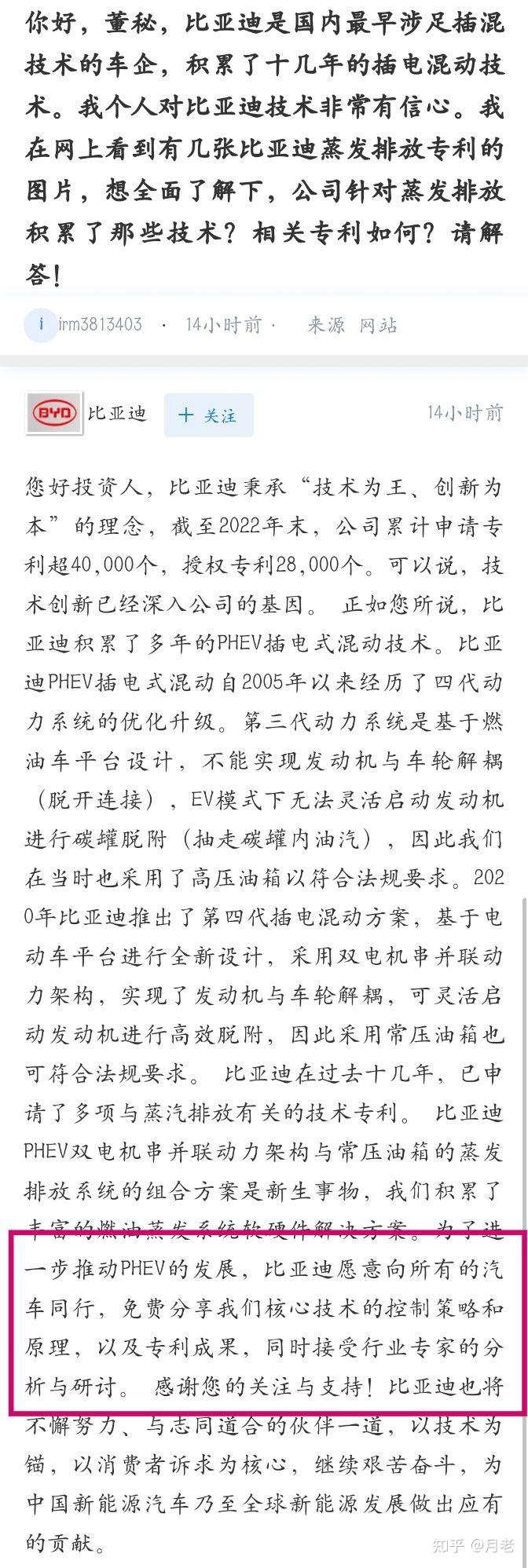
但是你搞了大半天,车子拆了几遍,最后查出来一个“油箱蒸发”不过关?原因是你们用了高压油箱,比亚迪用的常压油箱?
我们很多老百姓是喜闻乐见,觉得你举报就是一件有意义的事情,大家免费吃瓜。
但是资本不会这样想啊!
你搞的举报,送检车辆不符合国标测试要求,那么你的这个鉴定结果效力几乎没有,并不能捶死比亚迪。这就好比你搞了一个洲际导弹发射过去,结果战斗部用的还是黑火药。
(不合规的送检产品,是没办法开出“不符合国标”的鉴定结果。所以3000km磨合这一项,直接就是直接否定了长城举报的合法性)
比亚迪在常压油箱上用“强制hev模式”来清除碳罐吸附,也是完全可以做到及时消除蒸发影响的。这下你长城踢到了铁板。
就算是最后比亚迪实锤有问题了,你长城也是一败涂地。
为什么?
因为在资本眼里,你只能通过不合规的举报来打击对手,是不是你的产品力已经不足以支撑你的销量?
这个问题就很可怕,资本虽然很坏,但是别人不傻,真要是如此,现在跑路还来得及,真等到你销量雪崩,再跑就晚了。
更重要的是,明明你长城清楚调查“比亚迪油箱蒸发”并不是一两个月就能出结果的事情,你长城非常高调的公开,并且剑指三大监管部门,逼迫三大部门公开回复。
说句不好听的话,还好你是在中国。
如此暗示三大部门有内幕,在美国你可能真活不过明天,直升机都让你掉下来。
资本这些年是遭受过社会主义铁拳的,他们一看到你长城硬怼三大部门,还知道你的举报明明不公平不公允,甚至可能有些小九九。这不快马加鞭的跑?
再说了,你现在硬怼三大部门,是不是为了你破产做准备?想着真的破产了,再甩锅写个小作文:
当年因为举报,得罪了三大部门,被针对了?
你长城反正那会破产了,死翘翘,无所谓,但是其他的资本要活着啊!
他们现在不赶紧和你做好切割,表示和你没有关系,难道真的等到你们小作文再甩锅的时候,让自己一身骚吗?
