呼吸困难是一种感觉
呼吸困难是呼吸急促的医学术语,表示为“空气饥饿”,突出于呼吸急促或呼吸过度。存在于气道和胸壁的机械感受器会导致呼吸困难。迷走神经刺激受体的激活似乎加强了呼吸困难。代谢率在调节重症受试者呼吸急促感中的作用仍不清楚。中枢和外周化学感受器是最知名的呼吸驱动因素。二氧化碳分压的变化恰好是主要成分,会导致中枢和外周化学感受器的pH值发生变化(Vaporidi等人,2020年)。低氧血症在心肺疾病患者的喘息感中表现出抑制部分,与本身产生呼吸急促的高碳酸血症相反。呼吸困难的个体不是低氧血症,但那些在低氧血症后通常经历了微妙的表现的人通过补充氧疗进行管理(Harikrishnan等人,2018年)。当动脉氧分压(PaO2)低于40 mmHg时,通常会出现呼吸困难。过度换气导致二氧化碳分压(PaCO2)降低,导致小动脉收缩,从而降低脑血流量和颅内压(ICP)。相反,PaCO2的增加会促进ICP增加,最终导致意识程度下降,脑干反射受损,姿势和运动反馈受损。正确认识低氧血症的病理生理学决定因素可能有助于对低氧患者的治疗表现和治疗有更全面的了解(Richards,2017年)。
快乐/沉默低氧血症
快乐低氧血症可以被引用为迄今为止在任何疾病中观察到的最独特和最有趣的特征之一。患者似乎正常,但这种情况的问题在于,与正常水平(95%或更高)相比,其氧饱和度(SpO2)似乎非常低(Velou和Ahila,2020年)。当SpO2降至90%或更低时,如肺炎患者所见,会出现呼吸困难、嗜睡等。原因是肺部充气能力受到影响。结果,不可能进行适当的气体交换。因此,二氧化碳水平会增加(Viswanathan等人,2018年)。在COVID-19中,不仅肺部受到影响,灌注也受到影响。毛细血管肿胀或发炎导致凝块形成,因此组织没有得到充分的氧合。但由于肺部扩张和收缩几乎与正常人一样,因此患者没有表现出低氧血症的迹象和症状,他们似乎也没有任何痛苦(Chandra等人,2020年)。用于测量SpO2的脉搏血氧仪通常用于检测低氧血症(Guo等人,2017年)。快乐低氧血症不仅存在于新冠患者中,也存在于肺不张、动静脉畸形或右向左心内分流的个体中。在COVID-19的起始阶段,许多原则与动脉低氧血症的演变有关,而呼吸功没有随之增加。可能会发生迅速的崩溃。严格认识低氧血症的病理生理因素可能有助于进一步了解患者的症状和治疗(Anoop和Verma,2020)。
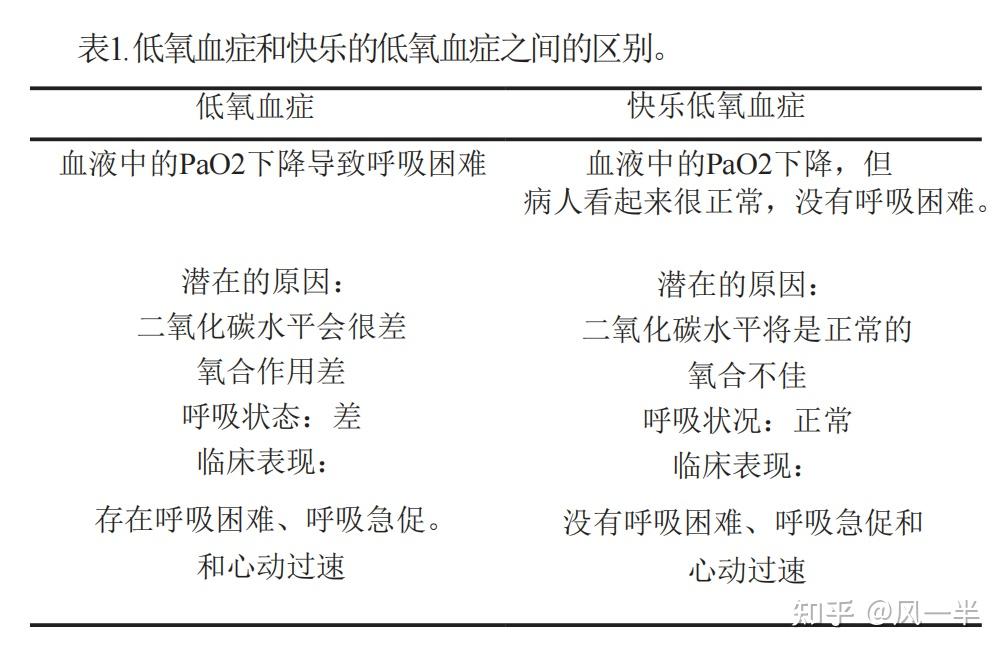
低氧血症和快乐低氧血症的区别
低氧血症是一种由于血液中氧气浓度低而发生的疾病。75-100 mmHg左右的动脉血氧水平被认为是正常的,如果降至90%以下,患者可能会出现低氧血症。正常低氧血症与快乐低氧血症的特征差异见表1(Haryalchi et al.,2021)。

氧-血红蛋白解离曲线的变化
低氧血症是通过脉搏血氧仪检测的。在严重急性呼吸系统综合征-新冠病毒-2(SARS-CoV-2)中,需要谨慎地阐明SpO2。氧-血红蛋白解离曲线呈乙字形向左移动,这是由于低氧血症引起的快速和深呼吸(快速呼吸-高呼吸)而导致的呼吸性碱中毒。在整个低碳酸血症期间,血红蛋白对氧气的协调性,以及由此产生的SpO2对特定水平的PaO2,描述了为什么SpO2在面对极差的PaO2时可能保存得很好。在高海拔地区的低氧血症中,可以看到这种现象,低氧血症会使氧合血红蛋白解离曲线移动,并提高血液中的SpO2。肺泡气体方程也预示着高呼吸和由此产生的肺泡PaCO2的下降会导致肺泡PaO2的上升,并最终导致SpO2的上升(Tobin等,2020)。有一种生物假说描述了SARS-CoV-2中曲线左移的情况。关于这个假说,血清中血红素的水平在COVID-19中不断提高,伴随着有害的铁离子,发生感染,细胞死亡。这导致了大量血清铁蛋白的形成,以附着这些游离的铁离子,减少组织的破坏(Dhont等人,2020)。
COVID-19中低氧血症的病因

肺内分流
最初出现在COVID-19中的动脉血中的低氧浓度首先是由于通气-灌注不匹配,因此肺动脉血流持续流向非通气肺泡,这由P(A-a)O2梯度的显著上升引起。感染导致中度局部间质水肿。由于水肿增加、表面活性剂缺乏和叠加压力,肺泡塌陷出现,相当一部分心输出量灌注到非充气肺组织,导致(图1)肺内分流(Gattinoni等人,2020)。整个疾病过程中潮汐空气的增加导致吸气胸内负压增加。炎症引起的肺通透性增加导致持续性水肿、肺泡积水和患者自身造成的肺损伤。增加的水肿随后会增加肺的重量、肺泡塌陷和依赖性肺不张,从而导致分流分数增加并促进氧合减少,这可能无法通过提高吸入氧分数完全纠正(Dhont等人,2020年)。
肺灌注调节丧失
在COVID-19感染期间,缺氧性肺血管收缩失败导致流向未通气肺泡的肺血流量持续增加。血管麻痹似乎也与肺灌注调节的丧失有关(图1)。此外,肾素-血管紧张素系统(RAS)的不完善调节也导致了COVID-19的病因。血管紧张素转换酶(ACE2)是COVID-19进入细胞的细胞受体。该酶将血管紧张素11转化为血管紧张素1-7,进一步负责缓激肽降解。ACE2的减少导致Ang 11升高,从而激活肺血管收缩(Tay等人,2020)。
血管内微血栓
COVID-19的病理生理学的一个主要标志是内皮损伤。细胞病变病毒可以损害表示ACE2的肺部毛细血管内皮细胞。在存在急性炎症和内皮损伤的情况下,促凝血剂和纤维蛋白溶解活性的变化导致血管内微血栓(图1)。促凝血活性可能是由于补体系统介导的凝血激活,也可能是由于阻断血浆蛋白原的激活和纤维蛋白溶解而发生。组织因子的内皮输送和凝血因子V11和X1的触发导致重症冠心病患者出现弥漫性血管内凝血(Zhang等人,2020)。大量的COVID-19患者表现出D-二聚体的增加,导致血凝块的形成。不受控制的血凝块形成导致通气/灌注(V/Q)不匹配(一种肺的一个或多个部分接受氧气而没有血流或血流没有氧气的情况)和肺部组织的损害。此外,凝血还通过刺激C反应蛋白和发展补体刺激和肝纤维蛋白原的产生作为急性期蛋白COVID-19进行调节(Tian等人,2020)。
改变的弥散能力
弥散能力的改变与疾病的严重程度有直接关系。在COVID-19患者中,肺弥散能力可能被改变(图1),然而,纯粹的弥散问题偶尔也是静止时P(A-a)O2(肺泡-动脉氧梯度)增强的原因(Dhont等人,2020)。由于肺泡上皮细胞的剥夺和促凝状态,基底膜被碎片包裹,由因子1a、死细胞和补体激活产物组成。在COVID-19中,高动力的肺循环不应提供适当的时间让RBC在递增的体力活动(运动)和血管缺氧收缩的情况下平衡其氧气吸收。因此,弥散发生改变,导致P(A-a)O2梯度升高和运动引起的动脉低氧血症(Ziehr等人,2020)。
快乐低氧血症的神经假说
孤束核(NTS)是大脑中主要的内脏感觉核。它位于延髓背内侧。它收集来自舌咽神经的压力感受器和化学感受器传入。它通过迷走神经接收来自大多数器官的内脏传入,通过迷走神经在心血管功能、通气、胃肠活动性和免疫调节活动中发挥重要作用(Omer等人,2020年)。
冠状病毒感染呼吸道(上呼吸道和下呼吸道)。它们通过鼻腔或口腔进入体内。到达口腔和咽部后,病毒可能与颅神经V、V11、1X和X的轴突一起传播。这些颅神经中继NTS导致炎症。颈动脉体由化学感受器组成,最初通过消耗动脉PaO2进行操作。血液中的低氧刺激颈动脉体化学感受器,传入信号通过舌咽神经在NTS传递。这导致呼吸频率增加和血管收缩。在NTS的COVID-19仲裁感染中,来自颈动脉体的传入缺氧刺激可能无法在NTS成功传递,随后出现不适当的传出肺反应。这可能被认为是在COVID-19期间出现严重低氧血症时正常呼吸的基本原理(Gregory-Cutsforth和Benarroch,2017年)。
ARDS快乐低氧血症
COVID-19最独特和最苛刻的症状与ARDS相关。ICU中约46%~65%的患者在短期内病情恶化,因呼吸衰竭而死亡。减少对呼吸困难的感知会减慢患者寻求医疗服务的速度,最终导致死亡。医疗团体必须认识到COVID-19中的低氧血症,这有助于医生提供适当的治疗,从而降低并发症和死亡的风险(Anoop和Verma,2020年)。
治疗策略
主要的治疗策略包括给予抗病毒药物、管理V/Q失配和减少细胞因子风暴。考虑到血液通过组织的循环,规避纤维蛋白、血小板和红细胞的结块,以及纤维蛋白物质的继续沉积是纠正政策之一(Tarry和Powell,2017)。入院时D二聚体水平较高的COVID-19患者有利于采取血栓预防措施。目前,在COVID-19中使用血管激活剂管理ARDS是安全的。许多试验正在验证使用抗炎药物来预防大血栓和微血栓。可以考虑用Euler-Liljestrand机制来加强肺泡内区域灌注和通气的匹配(Slessarev等人,2020)。RAS的调节可能对恢复肺灌注管理有有效的作用,现在很多研究都在进行中。在通气方面,补充氧气是提供氧气的主要因素。许多研究指出,清醒的俯卧位可以增强冠状动脉疾病的氧合(Leeladharan等人,2018)。
目前,COVID-19中快乐的低氧血症和微弱的呼吸困难的分离的基本病理仍然是未知的。根据我们的经验,由于颈癌后颅神经损伤或相关的神经病变而导致严重的舌咽神经或迷走神经病变的人有这种分离,尽管这些观察结果在尸检记录中意外地缺失,现在却出现在COVID-19病例中。一方面,神经系统的表现,如头痛、无嗅、精神状态受损、谵妄和癫痫在极端的COVID-19病例中是正常的;而脑脊液与SARS-COV-2并被认为是通过突触相关的途径到达大脑(Archer等,2020)。对COVID-19患者的传入性低氧血症感应神经元的伤害可能是由急性细胞因子涌入或通过SARS-COV2对线粒体或神经元纤维的直接作用造成的(Wei-jie等,2020)。另一方面,死亡的COVID-19病例的磁共振成像测试和脑部病理记录的结果,并不确定,可能没有病理上的相关性来验证没有呼吸困难(Robinson和Gebhart,2008)。致命的COVID-19病例中最常见的脑部病理结果显示出明显的缺血性和出血性中风区域,只有最低限度的炎症(Burki和Lee,2010)。其他冠状病毒的神经症状研究较少,尽管在SARS-CoV和其他冠状病毒毒株中已经发现了很多肌病和神经病(Coolen等人,2020)。我对COVID-19最感兴趣的事实是,这个阶段是病人没有感知,大脑没有显示出病理。
此外,在潜在的病理学中,呼吸困难的经历减少是由于血液和气体的交换引起的。它可以掩盖患者病情的严重性,有效地延缓患者获得紧急医疗的机会。因COVID-19入院的患者在自愿“切断”氧气反流后会突然死亡。在“快乐低氧血症”识别为COVID-19肺炎的一个特征后,导致改善了患者治疗,医生根据其他疾病体征(包括心动过速、发烧或血清炎症性急性反应指标)来指导治疗或出院。继续研究新型冠状病毒如何影响外周传感器和神经元回路,可以更好地了解病毒的机制(Chaturbhuj等人,2021年)。
结论
这场全球流行病正在改变我们过去的生活方式。医生不仅应该相信患者行为正常,而且应该正确评估患者每分钟呼吸的次数、呼吸过度、SPO2的指示,以及在适当的时间间隔内对血液中氧气和二氧化碳水平降低的侵入性测量是必须的。由于氧-血红蛋白解离曲线向左移动,因此需要仔细阐明脉搏血氧饱和度。快乐的低氧血症是由肺内分流、肺灌注调节丧失、血管内微血栓形成和弥散能力改变引起的。与这种情况的最初几天一样,呼吸系统不会感觉到任何呼吸障碍。随后,发生快速呼吸失代偿,出现呼吸急促和呼吸过度。在当前的COVID-19情况下,快乐低氧血症的真实结果存在争议,导致对如何处理此类病例的建议含糊不清。
引用自《斌哥话重症》
发布于 2022-12-22 11:26・IP 属地广东