共20个回答含有被封锁的答案2个0条评论
分享
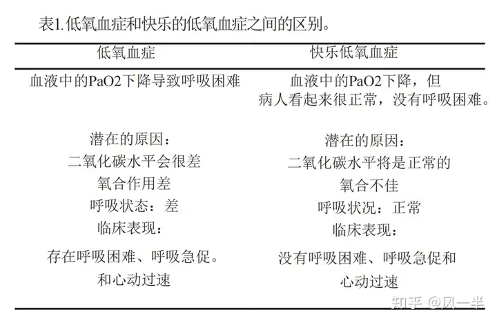
张文宏、曹彬最新「会诊」奥密克戎,称要警惕老年人「沉默性缺氧」,哪些信息值得关注?
有的老年病人送医时为时已晚,是因为他们对缺氧反应迟钝,甚至完全感觉不到胸闷、呼吸困难等,这种现象可以称为“沉默性缺氧”。奥密克戎毒力到底“重不重”?中日友好医院...
显示全部
搜狐新闻
排序方式:被封时间
时间排序由新到旧
- 36 个点赞 👍被审核的答案
我建议共存派最好闭紧嘴巴,删除以往信息,然后老老实实发烧。
因为国内死了这么多老人,他们的家属肯定要找人算账的。
过去两三年上海的切尔诺贝利事件不少。某dark上都知道。买到也不难。
当这群人喘过气来万一抱团,要找人算账和发泄的时候
医药代表张是第一个,而叫的比较厉害的就可能是第二个。
这做决定的是不会为你们背锅的。指不定有人要被腰斩谢天下。建议跳的比较厉害的早点寻求保护
发布于 2022-12-25 19:07・IP 属地湖南查看全文>>
Anonymous-Blackhand - 1 个点赞 👍被审核的答案
有啥用?
老年人啥病不需要警惕?
不是99.5%的感染者不用就医吗?
张网红这个人,一直在说一些正确的废话,然后在这种正确的废话中间夹杂一点私货。老年人啥病不需要警惕?现在的问题是警惕了就有用吗?警惕了就能解决问题吗?
老年人自己在家能做啥预防?院士级别的老年人在家不照样得自己照顾自己。
全国能有多少老年人能有贴身医护24小时照顾的条件?
退一步讲,全国能有多少老年人能有人24小时照顾的条件?这些人能及时发现病情吗?发现病情能及时就医入住该住的科室吗?去的医院排队医疗挤兑了怎么办?
大城市的医疗资源这么充足都不够,广大农村的老年人如果感染后出现病情加重能怎么办,说实话,进了ICU也就是等死罢了。
目前的形势下,得病怎么办早已经不是医疗救治的范畴了,而是医疗资源分配的问题。
编辑于 2022-12-23 11:04・IP 属地河南查看全文>>
遍地英雄下夕烟 - 0 个点赞 👍
01“缺氧”是很多慢性病的主因
美国分子生物学家莱文博士说过:
缺氧是造成许多疾病的主因!
身体溶氧不足是所有慢病的根源!如果人体慢性缺氧,那么神经系统、血液循环系统、呼吸系统等都会受到影响。人体是由50万亿-75万亿个细胞组成,每个细胞都是一台小型机器,可使氧气和燃料(葡萄糖)在发电机(线粒体)中转换成能量,用于运动、思考等活动。虽然细胞在无氧条件下也能产生能量,但其效率比有氧条件下要低得多。