观点速览
核心观点一:大国重器,引领经济
1. 改革开放以后,中国经济进入发展快车道,汽车工业同步发展,但随着传统汽车市场开始饱和,中国汽车产业触达天花板。
2. 2020年以来,新能源汽车快速发展,由此中国汽车工业焕发第二春,GDP占比也明显变大,特别是疫情以后,全球跨国贸易受到严重影响,汽车几乎成为我国唯一出口明显增长的产品。
3. 同时汽车电动化和智能化进一步延伸了汽车产业链,汽车工业的周边产业影响范围同步扩大,汽车对国内经济的影响力与日俱增。
核心观点二:市场驱动,格局渐定
1. 汽车市场总体格局被明显重塑,比亚迪三分天下得其一特斯拉、广汽、吉利、上汽、长安、长城以及理想、蔚来等一众新势力车企在拉扯中瓜分其余市场
2. 新势力车企从“蔚小理零”四足鼎立的典型格局,逐步演变为理想独强
虽然传统燃油车仍然保有六层市场份额,但燃油车退场大局已定,预计在2025年末将迎来新能源汽车完全超过传统燃油汽车的市场格局
3. 要关注丰田为了抵消新能源劣势下研发传统汽车发动机与新能源汽车的竞争动态。
核心观点三:出海战略,竞争核心
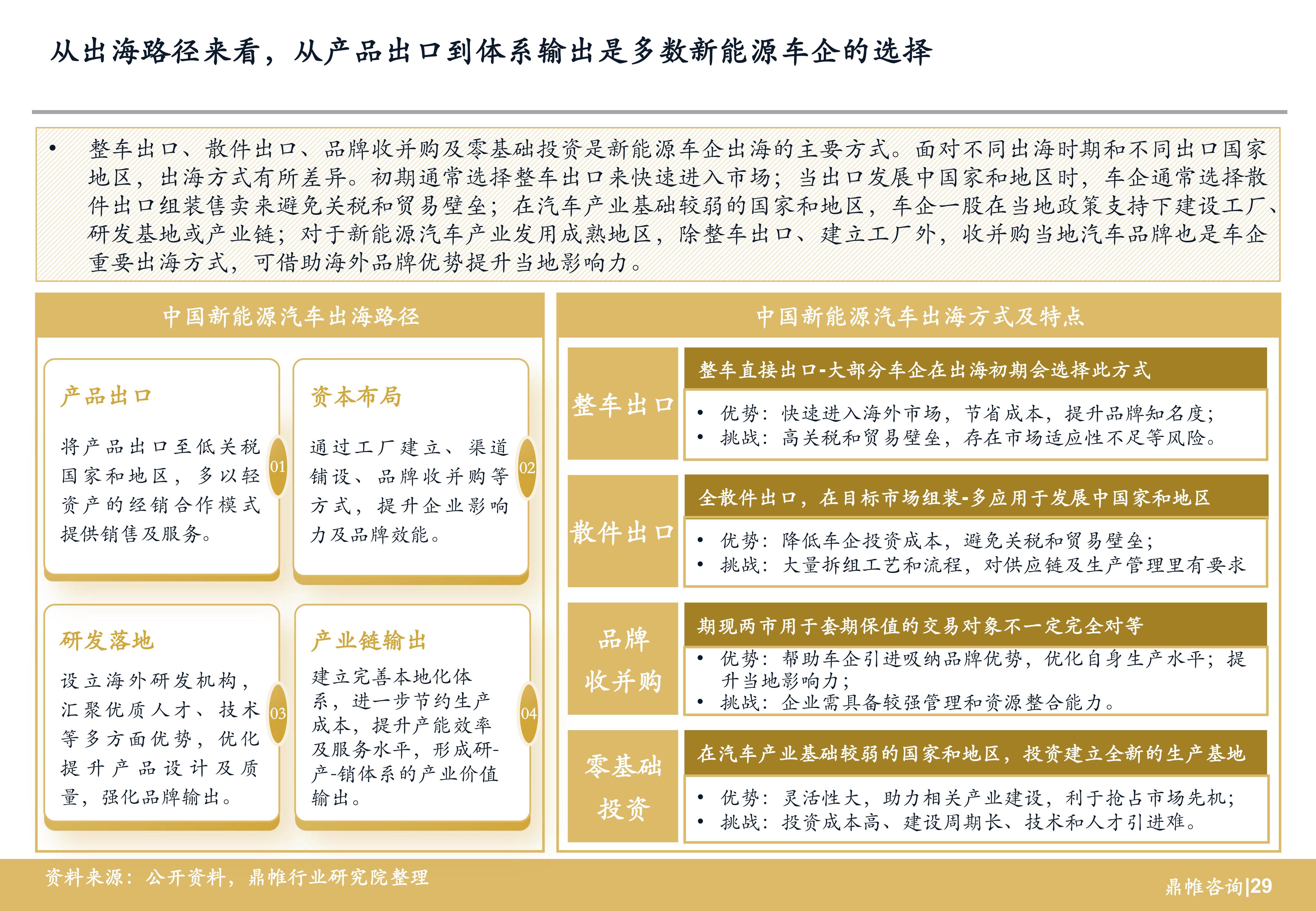
1. 近年来,中国汽车出口大幅增长,同时伴随国内汽车市场的逐渐饱和,政府顺势出台了系列鼓励中国车企出海政策,由此,中国车企拉开了出海布局的帷幕。
2. 目前,我国车主要出口目的地集中在西欧和东南亚国家特别是在欧洲等经济发达地区,中国车企的销售增长更快,其中SUV是出口的绝对主力。
3. 出海趋势下,国内车企纷纷探索实践出海策略,其中整车出口、散件出口、品牌收购和零基础投资是当前主要方式,考虑到中国汽车出口在全球的占比仍然较小,未来潜力巨大,出海战略将成为中国车企竞争的核心。
核心观点四:小高商野,增长关键
1. 小型车近年来处于快速增长阶段,本质上是汽车女性受众越来越多,对小型车的偏爱所致。
2. 新能源MPV以月均增长率近3倍的速度加快发展,预计新能源MPV仍将保持高速发展。
3. SUV在近一年仍然保持着月均86%的增速,未来仍然可期。
4. 按价格分类的角度看,新能源汽车在高端领域缺位严重,中国众多车企正在向新能源高端汽车发起最后总攻(我们期待网友戏称的“再不努力只能买BBA”)。
核心观点五:国产品牌,领衔世界
1. 面对新能源汽车的步步紧逼,传统燃油车仍在垂死挣扎,就当前全球市场来看,在燃油车领域曾风头一时无两的国外车企着力抢占豪华汽车市场,而在新能源市场面对中国汽车几无还手之力。
2. 中国汽车挟新能源之势在全球迅速发展,除了销量与日俱增外,中国汽车品牌逐渐构建了溢价能力,其国际影响力和信誉度在逐渐加强。
3. 随着自主品牌渗透率不断上升,合资车企市场份额加速下滑,鼎帷认为,未来80%以上的合资车企都会退出中国,只会剩下少数几个奔驰宝马这样的的豪华车品牌。





































































