关于这个问题,我们采访了一位春节期间主动承担起家务的男性,以下为他的自述:
大年初一晚上,我在厨房洗全家人的碗筷时,水和油顺着缝隙流到了手套里,两只手黏糊糊的。突然想起小时候我妈教育我的一句话——「男人的手是用来握的」。
作为家里独生子,似乎从小到大,我都有一种不用做家务的特权,不用做饭、洗碗、叠被子、洗衣服……好像我的手要留着干某些「伟大的事业」。偶尔几次做家务的经历,也是学校布置劳动作业,或是心血来潮的体验。这一次在春节做家务也是一样——我加入的一个名为「男性现代化」的群里,发起了一次「春节家务营」活动,号召男性群友在春节主动做家务。
这只是群号召的很多活动之一,更多时候,群的作用是提供一个稀少且高质量的讨论空间——男性如何理解、尊重女性,真正践行男女平等。
入群近一年,我看到群友们讨论过各种问题,有时候,凌晨两三点还在讨论诸如男性随地小便、在禁烟场所抽烟等问题;有时,对于亲密关系中的权力结构,这种比较深入的话题,有人会打出上千字的回复;关于一些社会热点事件,群里时不时就会聊出999+的未读消息。
我发现许多当初自以为理所应当的事情,现在回看是多么荒诞。某种意义上,当传统性别脚本与时代浪潮正面相撞,我不确定会发生什么巨变,但微小的改变,似乎正在我这个小家庭里发生。
家务中的「理所当然」
这个春节,起初,我只是抱着一种好奇和尝试的心态,加入了这个「春节家务营」。我想,如此短暂的体验,虽然无法打破早已根深蒂固的性别分工,但它可以像一面镜子,照出琐碎家务背后的权力结构。
随着活动的深入,我逐渐意识到,家务劳动不仅仅是体力上的付出,更是一种情感和关系的微妙博弈。这段经历让我重新审视了性别角色、家庭分工以及那些「看不见」的女性劳动。
活动头几天,我按计划开始做家务:洗碗、晾衣服、收拾房间……这些看似简单的任务,刚开始还挺有新鲜感。我们一大家人每餐吃饭,大概要洗几十个碗和盘子,一开始我都是按照自己想当然的方式洗——每个碗先拿水冲一冲,挤上洗洁精,擦好了再冲掉,这个方法洗少量的碗是有效的,一旦面对堆成小山的碗碟就很麻烦。媳妇教了我更好的方法,先统一用热水冲一遍,再把洗洁精挤在洗碗巾上,挨个擦一遍,最后再统一冲水。用了这个方法,洗起来又快又干净。
但洗碗不是一个孤立事件,还包括后续一系列的打扫——擦桌子、处理厨余垃圾、擦灶台、擦抽油烟机、擦洗碗池的水、洗毛巾,最后再把所有的用品物归原处,这一整套下来,时间可能比吃饭还要久。
一个细节是,作为男性晚辈,家人总会对我洗碗做家务表达出格外的关注,似乎我得到「真棒」、「真不错」的表扬是一件很容易的事——原来男性做家务不是「日常」,而是需要惊叹或赞扬的「事件」。
情况在几天后出现变化。家务做得多了,慢慢的家人的关注和肯定也就消失了,它正演进为一种「理所当然」。或许也是到了这时候,真正的家务才刚刚开始。弯腰在水池边,蹲在地上收拾东西出现的腰酸背痛,也开始让人感到疲惫。

加入「春节家务营」后,我开始洗碗
此刻才惊觉,很多女性几十年如一日操持家务却很少得到夸赞,而男性偶尔的劳动就能收获掌声,这种双重标准本身就是一种荒诞。
而这种对「女性做家务理所当然」的观念,在群里,其他人也看到了许多。在活动前,群友小蓝曾去女朋友家住了一段时间。女友是一名小学老师,工作强度很大,每天早出晚归。那段时间,小蓝负责了大部分家务:早上送女友上班,白天在家写论文、打扫卫生,晚上接她回家后还要洗衣服、晾衣服。尽管他做了很多,但女友却很少主动提起这些事,甚至会说:「我没有叫你做这些,你为什么要自作多情?」
「看不见」,让小蓝感到困惑和失落。他反思之后,发现自己内心深处有一种期待:希望女朋友能看到他的付出,并给予肯定。然而,这种期待似乎并没有得到回应。他觉得,这也呈现了一种当下社会里的性别矛盾——男性做家务时,总是希望获得更高的评价和赞美,而女性则被默认应该承担这些劳动,甚至不需要被看见。
活动中,很多群友也逐渐意识到家务劳动的一种心理反应。当为自己做家务时,比如整理自己的书桌或洗自己的衣服,并不觉得有什么问题。当为他人做家务时,尤其是当这些劳动被忽视或被视为理所当然时,却感到一种深深的无力感。
这种「异化」,让我们这些参与者开始思考家务劳动的本质。家务是维系家庭运转的重要部分。可正因为它的重复和琐碎,做家务的人往往容易被忽视,甚至被视为「低价值」劳动。
这次活动还让我对「宏大叙事」和「微小声音」有了新的理解。小蓝说,他从小爱听家族男性长辈高谈阔论历史政治,觉得他们「胸怀天下」,而女性长辈的话题总是家长里短。但这次春节,他在外祖母家连续十几天早起备菜、洗碗、打扫,忽然发现:男性长辈的「宏大叙事」背后,是女性默默托起的一日三餐与满地瓜子壳。
「那些厨房里的响动,才是支撑他们高谈阔论的根基。」小蓝说。
群友暖炉感受更强烈,半小时能洗完的锅碗,妈妈每天都洗,重复起来就像西西弗斯推石头。而到了老家的年夜饭现场,男人们在前厅高谈阔论等开饭,女人们在后厨匆匆扒几口剩菜。当他提议「请保洁」时,父亲说他浪费。
对于家务,代际之间也有一道潜在的规则。比如,有位群友发现,在舅舅家过年时,类似的割裂是:男人们围坐客厅指点江山,女人们在厨房忙得脚不沾地。她试图打破这种惯性——主动修门锁、放鞭炮、开车上路,甚至抢着洗碗扫地。但长辈们总把她当「孩子」,一句「放着我来」便将她推开。「舅母仿佛永远停不下来,劝她休息,她反而不自在。」这种代际间的家务秩序,像一道无形的墙。
还有人会觉得春节做家务就是一场长跑。在父亲手术后,群友树根他们家要在凌晨3点去菜场采购,洗200多个碗盘,而姐姐一家带着挑食的外甥回来,还要单独给他做饭。最刺痛的是妈妈总在深夜拖地:「早上拖会被踩脏。」
代际家务秩序在部分家庭里,是长辈(以女性长辈居多)包揽所有脏活,年轻人在客厅嗑瓜子。更可怕的是,这种模式正在延续——不做家务的晚辈,很多人将来可能会雇保姆代劳,而保姆往往也是女性。

哺乳期的战争
我加入「男性现代化」群快一年了。
我的微信里有许多群,这个群不是人数最多的,只有不到300人,但它一定是讨论氛围最热烈的。如果一段时间不看,几乎每天这个群都会聊到999+的未读消息,以至于更多的时候,我要做的不是参与聊天,而是要不断向上翻,搞清楚大家在聊什么,探讨到了哪一步,否则就跟不上讨论节奏。
时代的每一次震动,总能在各个地方激起涟漪。比如2月9日,民政部公布,2024年全国结婚登记人数为610.6万对,创下了45年以来的最低纪录。结婚这个话题,最近在群里讨论得也非常激烈。婚姻作为传统观念中的人生大事之一,造就了一些人不得不结婚的现实。争论的焦点,集中在对于已婚人士的态度上——许多明知不合适的婚,为什么非要去结?
不同的观点很难最终达成一致,这是群里讨论的常态,很多事情往往不需要讨论出一个结果,某一部分达成共识也很重要。
我加入这个群,其实也跟婚姻问题有关。最早的机缘,是因为我跟媳妇的一次吵架。之前我对于女性生育这件事了解很少。媳妇当时在老家坐月子,我在北京上班。我想当然地认为,女性有这么一个长长的假期在家休息,应该是一件觉得轻松的事,而且家里不仅第一个月有月嫂,后来还有两家的老人一起照顾,「应该不会过得太难」。如今我知道这个想法相当离谱,甚至会为自己当时有这个想法感到很羞愧。
一个人的行为,常常都是个人认知的外在体现。当我没有发自内心认识到产妇坐月子这个时期有多辛苦和孤独时,行为也会受到影响。
爆发的导火索与哺乳有关。当时我请假回老家探望,赶上媳妇堵奶了,要去产后月子中心疏通。我就陪着去了,但当天我还约了堂弟一起去买一把吉他。当时疏通用了一个多小时,媳妇出来的时候脸色显得很难过,但我把媳妇送到家之后,就觉得这件事结束了。我要去做下一件事——陪我弟买吉他。然后我就出门了。
我媳妇崩溃了,跟我大吵了一架。那次吵架的级别之高,能排进这些年婚姻「战争」的前三名(第一名的那次吵架差点离婚了)。如果说之前吵的架我还能想出原因,这次吵架,在很长一段时间里我完全是懵的,我想:「我都陪你疏通完了,接下来我按计划去跟我弟买吉他,这能有什么问题?」
在「男性现代化」群里,也有相当一部分女性群友。她们也会分享自己的经历,以及对事情的理解和看法。生育这个话题也谈得很多。我也是后来才意识到,就像哺乳一样,很多事情对女性来说,是一个连续性的劳动,它没法用「件」这个量词来形容,这是一个漫长的时间周期,对一部分人来说,甚至有一种没有尽头的无望感。媳妇在老家坐月子期间,哺乳对她来说不是一件事,它是一段无法睡一个整觉、要面对随时可能发生的疼痛和堵塞,以及某种无法脱离的劳动的生活。
吵架后我去网上搜索资料,也是第一次开始了解到产后抑郁这件事,但可惜的是,人往往会选择性地吸收所看到的信息,我当时看到的原因,大多是生理性的,比如某种激素水平过高之类,所以得出结论:女性特殊阶段的生理性原因,过段时间就好了。
但我错了,它不仅没好,反而成了一根刺。以后无论什么时候提到这件事,媳妇都会非常愤怒。而且我发现,如果我没有认识到这件事究竟因何发生,没法真正共情的话,那么光道歉是起不到任何作用的。从小到大,我是一个回避冲突的人,但有时一味回避反而会扩大冲突,所以这件事也成了我心里的一个结。为什么会这样?到底发生了什么问题?
我把这事发在了社交平台上,挨了网友一顿骂,但有一位网友推荐我加入这个群。我如今很感谢这个人,也正是在这个群里,我找到了答案——原来很多问题都出在那个「理所当然」上。就像我从小接受的一种耳濡目染的教育,女性做饭洗碗是理所当然,女性洗衣服晾衣服是理所当然,女性打扫卫生也是理所当然。记得群里一个关于家务劳动的讨论,一对情侣在一起生活之后,女方爱干净,两人经常因为家里卫生问题争论,最后男方抛出一句话「谁看不下去谁做呗」,怼得女方哑口无言。我听了这件事心中一紧,自己好像就是这么想的,好像我从小把屋子弄得再乱都没关系,反正我妈会看不下去,她会「理所当然」地去收拾。
我媳妇还给我讲过「另一根刺」,当时因为堵奶,每到夜晚来临,她都非常恐惧,那种哺乳的疼痛是非常剧烈的,但当时我对此完全没有认知。有一天晚上,我跟她走在路上,她突然恐惧得哭了,哪知道我还笑出声来,我说「这有什么好哭的」。
如今想来,非常羞愧。我会觉得,当女性在这个过程中付出了更多的代价,男性才应该更多地付出和回报,这种责任,不光是体力上的,也包括情绪上的。换句话说,当时媳妇堵奶的时候,并不是一个要去单独完成的孤立事件,而是漫长生活里一个很小的瞬间,而我只是付出了短暂的一个多小时,就忙不迭地要去做下一件事,没有照顾到她情绪和情感上的需求。

生育损伤
如果说,坐月子以及哺乳期的痛苦还是「相对可见」的话,但后面发生的事,则带来的是一种「不可见」的痛苦。这其中还包括我的一些自以为是。
这件事是3年前发生的。当时,媳妇得知自己有腹直肌分离,而且不是在医院发现,是运动康复师告诉她的。我想当然地认为这可能就跟运动时扭到了脚差不多,但后来才发现问题要严重得多。
我媳妇非常热爱健身,当时她要做某个腹部锻炼动作,康复师做了一个腹直肌分离的简单检测——就是让她躺在地上,做类似于卷腹的动作,把食指和中指按在她肚脐处。后来的很多次,媳妇都抓着我的手,让我用手指这么按她。
这么简单的一按,我的感知却极其复杂。触感上,我的手指明显摸到了肌肉的断层,像是一道有几个手指宽的隐形的沟壑。这不光让我第一次感知到了生育损伤给女生带来的伤害,同时还提醒我一件事,损伤用肉眼看不见,并不代表不存在。
说实话,在很长一段时间里,我都不知道有腹直肌这块肌肉,我只知道腹肌,但实际上,腹直肌作为参与身体弯腰、旋转的重要腹部肌肉,长期以来扮演着重要角色。长度大约26厘米的两块长条形肌肉,保护着我们每个人的内脏,参与着消化系统、运动系统的运转。男女都有,没有区别。
但生育会使得这块肌肉发生变化,随着肚子变大,像一个变大的皮球,外侧的腹直肌会向两边分离。并且,根据分离的位置,产生不同的腹直肌分离后果。

我作为丈夫,当年也没有这方面的产后护理知识,至今想来也是一个巨大的遗憾。我媳妇也完全没有经验,我们两人的母亲也没有这种经验,请来的月嫂也不懂这个。真是太可怕了,生育损伤是个非常隐形的话题。但通常注意到时已经晚了。
是的,晚了。最佳的时间,是产后42天复检的时候及时采取措施,但我们发现的时候,娃都已经4岁了。这样一块重要的肌肉出现问题,造成的同样是一系列的隐藏损伤,包括腰酸背痛、疝气等等。而像我媳妇这样的健身爱好者,身体力量核心受到影响,这几乎是一记闷锤。
那段时间,肉眼可见,媳妇有一系列复杂的情绪:愤怒、沮丧、不甘、焦虑、挫败。她常会说一句话:你们男人真爽,不用生孩子。这句话常常让我哑口无言。她说的是事实。这个事实指向了性别上的差别所带来的不同处境。自然,也带来创伤。
好在一切都还不是太晚,经过我媳妇的努力,找对了康复机构,腹直肌分离的问题得到了缓解。
生育损伤话题也是在群里经常讨论的。我也挺感激群里的这些女性群友。正是因为她们的分享和讲述,我才能在一定程度上去了解女性经历过什么,正在经历着什么。反过来,结合发生在自己家庭里的各种场景做对比和总结。也只有这样才能摸到一些男性「现代化」的门槛,因为我觉得,公平、平等一定是男性「现代化」的必备要素。
群里的女性群友们常常把这种向男性讲述自己感受和理解的行为称之为「支教」,我觉得这很贴切,在这些议题上,真正能当男性老师的只有女性。但女性没有义务来「支教」,而且也不一定能收到好的效果,有时候甚至会出现对牛弹琴。所以,对于这些愿意「支教」的群友,我一直抱有感激。
所以,后面我经常跟我媳妇聊起当时的事,愤怒的平息不仅需要时间,还需要对方有足够深刻的反思。开启这些关于性别的讨论,也慢慢打开了我的视野,之前由于有那么多「理所当然」的存在,世界在我眼里是狭隘的,但现在,它正变得宽广起来。

反抗与反思
不过,只是让「理所当然」的事情变得不再理所当然,是不够的,群里很多时候会对一些社会事件,或者网上的言论进行讨论,其中很大的一部分是因为展现出了某些「有毒的男性气质」。
群友们对「有毒的男性气质」做过一个统计,比如那些时不时的说教,常常以「让我来教教你」、「这你都不会」为开头,还有一些词汇,比如城府、权威、妈宝、沉默是金等等,也体现出社会对男性的规训,某种程度上,在这个系统中受影响的不只是女性,男性很多时候甚至也是被规训者。
在群里,我也因为自己的无知挨过骂。当时我理所当然地觉得,男性和女性身处同一个世界,大家眼里看到的世界应该差不多。但当我跟一个群友表达这个观点的时候,我被骂了一顿,她发给我一幅漫画,漫画里描述出在男性和女性眼里,世界的危险程度是不同的。比如,「男性凝视」可以说无处不在,它成了部分男性嘴里的「黄段子」,而在女性这里是尴尬与恐惧的。而后来我知道,这种差别也是源于性别处境的潜在不平等。
每个人对男性的认知,最早其实是来自于自己的父亲。所以,群里大家讨论得非常多的也是父亲的角色。一些家庭第一胎生的是女儿,会想办法继续生育,直到生出一个儿子,而出生在这个家庭中的女儿,对于女性处境的感受会很深刻。
我记得有一名女群友,说自己从小就不被看好,得不到宠爱,眼睁睁看着家庭的长辈们偏袒弟弟,但对于自己这个做姐姐的就有诸多要求,就连批评人,也都会以「你不像个女孩子」来开头。比如她父亲会要求女孩子应该温柔可爱、善解人意,如果有情绪,就会被指责「像个泼妇」。这位群友身处其中,直到长大都觉得「感觉到异样,但找不到答案」。
而群友们关于父亲的印象深刻的画面还有许多。比如,有的人的父亲会批判女性:「有的女的天天只会化妆打扮,画得跟狐狸精一样」;有的会说「我是一家之主,我说了算」;有的父亲逼着结婚,因为「不结婚没有面子」;还有的强化家庭暴力的合理性,说「孩子就算被父母打断腿,也得孝顺父母」……
其中,有一名群友成功反抗了自己的父亲,并且还把过程写了上万字分享出来。身处一个有弟弟的家庭中,作为长女,她从小承受了来自父亲非常多的语言暴力和殴打,扫帚、凳子、麻绳、皮带、拖鞋……这些都给她的身心带来了伤痕,并且,父亲经常用一种「养你是一种恩赐」的态度来对待她,她从对父亲充满恐惧,到现在慢慢通过各种策略,让父亲感受到她的力量和存在,这种卓有成效的反抗也鼓舞了许多群友。
不光是这些关于原生家庭的沉重议题,有时候,群友会在人们容易忽略的小事上有所行动。比如有段时间,群里讨论到经常有男性在路边小便,就像贾玲的电影《热辣滚烫》里,开汽车灯照到随地小便的雷佳音的情节那样。很多人可能也仅仅当做一个乐子。一名群友谈到此事,决定买一个能照几十米远的强光手电,晚上看到哪个男性随地小便,就拿手电筒照他。
之前演员徐娇因为「劝男士不要在室内抽烟」上了热搜,群里也热烈讨论过,很多时候,社会把抽烟、喝酒当成了某种男子气概,以至于有的男性群友由于不抽烟,被人说是「没有男人味儿」,但说到底,抽烟是个人自由,但在公共禁烟场所吸烟肯定是错误的。所以一些群友还决定,主动去公共场所制止别人抽烟。

共同面对的生活
男性现代化群的群主,名叫斗斗,92年的男生。最早建这个群是在2023年7月,在那之前,他已经学习了性别平等的相关知识,组织了一些公益活动。那个夏天,他偶然看到了一篇读书笔记,讲的是当女人被期待去教育男人关于性别的议题,实际上是一种「认知剥削」。
文中有段话给他留下很深刻的印象,「如果你是某个优势群体的一员,而你想要和被边缘化的弱势群体站在一起,那么你应该积极发声、去教育你所处的优势群体中的其他成员关于压迫的社会现实。因为他们更容易相信你,把你当成可靠知识的提供者」。
对他而言,成立「男性现代化」群也是有意义的。童年经历塑造了他独特的视角:8岁成为留守儿童,辗转多个姑姑家生活,「要学着取悦不同亲戚,自己做饭洗衣,还要照顾爷爷」。这种「当自己父母」的成长经历,让他对家务劳动的价值感同身受。不光如此,他的一些诸如「不高大、温柔、长发」等特质,也会让他作为所谓的「非典型男性」,而承受一些偏见。种种经历叠加在一起,更加速了他成立这个群。为此,哪怕如今gap在家暂时没有工作,甚至要焦虑未来的生存问题,斗斗仍然要花费很多精力在群里。
曾经做程序员的他离职了,运营社群、办活动、写作这些事更能让他快乐。「看到自己的倡导真正影响他人,比写代码完成KPI更有获得感。」他自称「没有恒心」,但这个群从成立到现在已经坚持了近两年。

在这个群里,我看到了很多女性的反抗和男性的反思,可是这反抗与反思的过程都是漫长的,而且要知道,这仅仅是一个不到300人的小群,它能产生的影响力和整个社会比起来,很渺小,但这正是我想把它写出来的原因之一。
对我个人来说,总结下来,在群里待了近一年,学会的一个能力是,要时刻反思自己身上的「理所当然」,以及看到社会上的一些「习以为常」时,要抱有警惕。比如群里讨论的、年轻人普遍抵触的「有毒的爹味儿发言」。
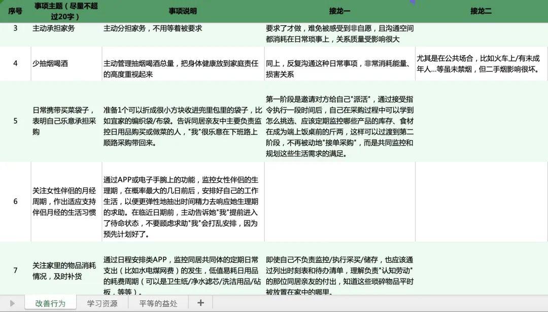
我自己的生活,也有一些细节上的改变。在这个群里,还列出了一份「男性现代化清单」,里面有诸如「主动承担家务」、「日常携带买菜袋子,表明自己乐意承担采购」、「关注女性伴侣的月经周期」、「注意家里的物品消耗情况,及时补货」之类的要求,我都会努力做到。

甚至有一些在不少男性看来难以做到的要求,比如「坐着尿尿」,我也在积极去做。
我生长于一个小城。从小到大,家里只有蹲便器。作为一个男的,一直以来,我接受的小便教育都来自我妈:不要尿到坑边上去了。但很无奈,经常会不注意,所以我们家厕所还常备一根管子,用来便后冲一冲不受控制溅出来的部分。
这也是入群后给我这个小家庭带来的变化。在过去,家庭里很多分歧的根源都在于无知,以及我明明无知却依旧自以为是的傲慢,而当我不断被现实打脸,我意识到每个人的处境都是特别的,千万不能用自己的眼光去度量他人,当真正明白了这一点,或许共情和理解就有可能发生。而事实也证明,家庭关系在这之后,要融洽很多,而过去造成的那些「刺」,在承认它们的存在,以及带来的伤害之后,我们也可以一起面对。
话题扯远了。说回我参加的春节家务活动。身处其中,遭遇这些,我们每个人都会自动思考,该如何解决这些生活里的磕磕碰碰,现实难题。
比如,有人提到「家务异化」的概念,他发现,当一个人为他人无偿劳动却得不到认可时,家务便成了异化的苦役。家务并非冰冷的存在,而是也可以体现在亲密关系中。比如,一名参与者纠结于「效率与情感」的平衡。他承认,两人分工合作更高效,比如一人做饭、一人洗碗,但他也渴望通过家务表达爱意。「可如果对方看不见,这种付出就会变成委屈。」最终,他尝试与女友沟通,将部分家务拆解为「各自负责的区域」,比如自己洗自己的内衣袜子,「至少先守住边界」。
在这次活动尾声,一个细节让我意外:包括我在内,多位男性提到,密集参与家务后,他们突然理解了女性为何「难以兼顾事业」。比如,有个男性成员,连续几天从早到晚备菜、打扫,最后累得根本写不动论文;还有的人的哥哥会打电话让母亲洗袜子,增加女性的劳动时间,理由仅仅是「顺手的事」。这些瞬间揭开了更残酷的真相:很多女性被剥削。很多男性也被困在「甩手掌柜」的角色里,失去感知他人痛苦的能力。
群里暖炉的有段感悟让我印象深刻,他说:「我妈十年如一日做饭洗碗,我以前只觉得她『习惯了』。但这次自己做,才发现『习惯』背后是多可怕的消耗。」这也让人意识到:改变需要一代人的觉醒,上一辈人已经很难改变了,而自己能做的,或许只是从坚持洗自己的袜子开始。
这场家务实验没有标准答案。但我现在明白,作为男性,当我站在油腻的灶台前,或者听着洗衣机轰隆作响,面对孩子因为玩耍弄出的一地玩具,至少可以开始承认:那些曾被忽视的琐碎劳动,本就该是所有人共同面对的生活。

文|易方兴
编辑|李天宇