小编觉得可以从旅游市场规模、行业竞争格局、政策影响、行业观点与分析等方面了解“中国2023年旅游业发展情况”,希望可以帮到你(数据来源:行行查 | 行业研究数据库):
2022年10月8日,国务院提出允许在上海、重庆设立符合条件的外商投资旅行社从事除中国台湾地区以外的出境旅游业务。对于行业而言,此次法规的调整释放出了积极的信号,有利于中国旅游市场开放程度的进一步扩展。同时多个国家出入境政策逐渐趋松,有利于跨境游的复苏。
核心观点:全球旅游恢复至疫情前六成水平
根据世界旅游城市联合会与中国社会科学院旅游研究中心在京联合发布《世界旅游经济趋势报告(2022)》显示,2021年全球旅游总人次(含国内旅游人次和国际旅游人次)和全球旅游总收入(含国内旅游收入和国际旅游收入)恢复至疫情前的不足60%。具体来看,2021年全球旅游总人次达到66亿人次,全球旅游总收入达到3.3万亿美元,分别恢复至疫情前2019年的53.7%和55.9%。全球旅游总收入相当于GDP的比例回升至3.8%,与2019年相比下降了3.1%。此外,2021年旅游总收入全球排名前20位的国家旅游总收入占全球比重的80.2%,比2020年提高11.8%。

全球景区游行业市场规模——亚太地区旅游总人次最高:《世界旅游经济趋势报告(2022)》显示,2021年美洲旅游总人次为11.8亿人次,占全球比重为18%,旅游总收入达到1.2万亿美元,占全球比重为35%。欧洲旅游总人次为10.2亿人次,占全球比重为15%,旅游总收入达到1.0万亿美元,占全球比重为31%。亚太旅游总人次达到41.8亿人次,占全球比重为63%,旅游总收入为1.0万亿美元,占全球比重为30%。

全球景区游行业市场规模——国内旅游复苏情况好于国际市场:国旅游资源十分丰富,是世界旅游资源大国之一。近年来,随着宏观经济稳定增长、居民收入稳步增加、国内旅游景点服务设施的改进以及交通基础设施的优化,我国旅游行业需求保持旺盛,行业整体呈现良好的增长态势。旅游业已融入经济社会发展全局,成为国民经济战略性支柱产业。受“新冠肺炎”疫情影响,2020年,国内旅游人数降至28.79亿人次,国内旅游收入降至2.23万亿元,同比均出现较大幅度下滑,2021年出现缓慢回升国内旅游人数上升至35.4亿人次,国内旅游收入上升至2.92万亿元,同比均出现小幅度上升。

中国景区游行业竞争格局——自然/人文景区相关上市企业
景区旅游已成为拉动经济、带动就业、创造人民美好生活的重要引擎,疫后恢复的逻辑将支撑头部文旅企业持续走强。国内的自然景区相关上市企业包括黄山旅游、天目湖、峨眉山、西域旅游等;人文及人造景区相关上市企业包括宋城演艺、中青旅、曲江文旅、大连圣亚等企业。

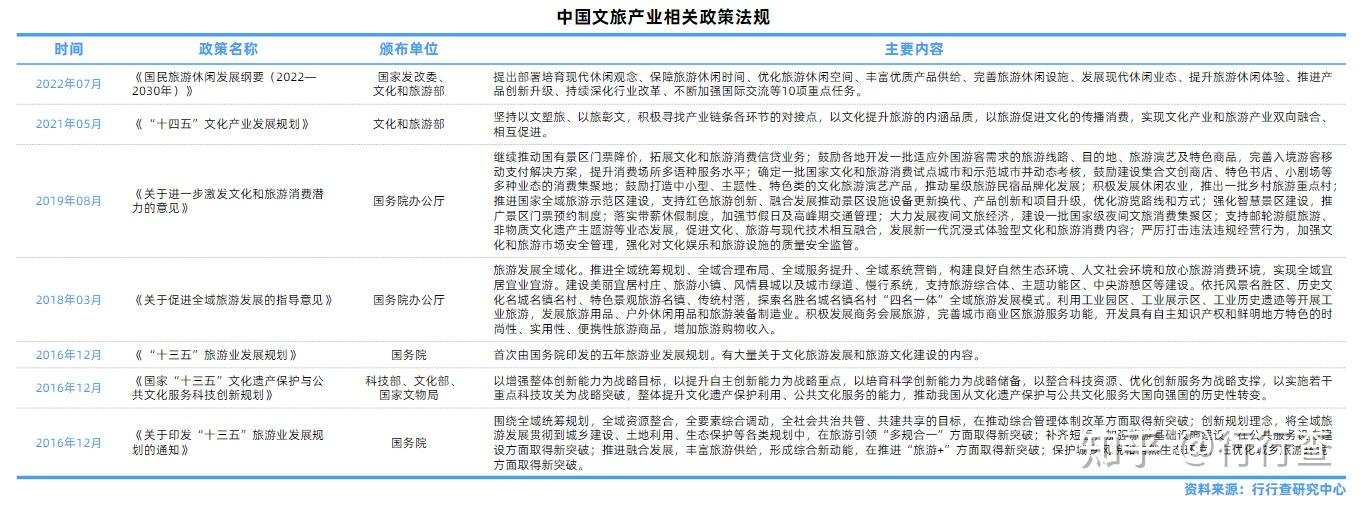
中国景区游行业政策法规——加快推进国民旅游休闲高质量发展
自2018年文化部和旅游部合并为文旅部以来,文旅融合已经是时代发展趋势,近几年国内政策支持旅游行业力度不减,且亦有关于文旅、沉浸式体验等多项重要政策落地,加之在“双减”政策、跨省游熔断政策调整、各地防疫政策放宽等多重利好的推动下,国内旅游市场有望迎来强势复苏。

中国景区游行业政策法规——提振旅游经济,纾困帮扶政策落地
新冠疫情持续蔓延,2020年起,旅游行业的短期扶持政策就密集出台,2022年2月18日,国家发改委等十四个部门联合印发了《关于促进服务业领域困难行业恢复发展的若干政策》,再次补齐供给层面的政策支持短板,除了普惠性的减税降费、租金减免等措施,对餐饮业、零售业、旅游业等制定了专项扶持计划。旅游业方面,主要通过暂退暂缓缴费、政府购买支持、融资渠道放宽等措施稳住旅游行业的现有供给,同时支持具有良好发展前景项目的落地。在提振需求的同时配套供给优化政策,两端齐发力共促旅游行业的全面复苏。
中国景区游行业观点与分析
1、助推产业发展的有利因素
收入增长和消费观念转变,旅游需求旺盛
多重旅游利好政策相继出台
交通条件和基础设施持续改善降低出行成本
信息技术赋能旅游行业
2、景区游存在问题与面临挑战
旅游行业受外部环境影响较大
国内旅游市场管理还有待完善
景区门票及配套服务价格下调短期内冲击企业利润
旅游业季节性、假日性等特征与服务设施需求之间的矛盾
点击链接查看详细原文报告

3、疫情下的产业转型升级
做好景区科学防疫
•实行实名制购票
•门票预约控制客流量
•景区相关疫情防控措施
•景区做好宣传引导
打造网红景点
开发新颖有趣的主题活动
点击链接查看详细原文报告
探索线上营销新模式
面对严重的线下冲击,越来越多的文旅景区采用新的营销手段,在疫情爆发的情况下,利用互联网进行增产。疫情的影响和网络技术的发展也使景区营销模式发生了新的变化。景区利用微博、微信、抖音、小红书等在线平台与游客互动,通过直播、短片等方式普及知识吸引用户,同时推出一系列营销活动。随着国内景区的重点转向网上售票,NFT门票/吉祥物/纪念册等具有强IP属性的虚拟资产将成为一种趋势。景区虚拟业务的发展,可以挖掘更多的潜在消费者,为无法线下参观的游客提供在线旅游渠道,增加旅游收入来源。对于文旅企业来说,“数字+文化”以数字藏品为载体,将线上流量转化为线下流量,一些旅游景区通过数字藏品附带景区门票的方式,实现了数字、文化、旅游的融合。游客购票后,结合NFT技术,可将视频、数字门票组合成NFT门票,作为数字资产提供给游客,赋予数字门票收藏价值。数字藏品拍卖的稀缺性及其低成本、高毛利率的优势,可以作为丰富文化旅游企业收入结构的额外收入。

详细分析请点击链接向客服索取:
欢迎评论、点赞、收藏和分享! 有任何喜欢的行业和话题也可以私信我们。