我写这个回答,只是为了吐槽一下下面的这个回答:
这个回答,生动形象地表明了什么叫“史料全靠编”
=======================
最先让我开始怀疑的是这个:

因为我手头就有《翻译官手记》,但是八里桥之战的记录,好像根本就没有这一段。
为了保险起见,我重新去翻了一遍。

首先,人家叫“埃利松”,“德里松”是哪个平行世界的?
我把《翻译官手记》中,八里桥之战的章节重新看了一遍。然而,根本没有他说的那一段。





于是,我直接去搜索了他写的那段文字:
哦,原来他是从某个地摊百家号里扒过来的,连“德里松伯爵”都原封不动地复制了。

根据古斯塔夫答主的说法,原来这个是属于营销号抄书抄错了,然后他照搬了过去了
另一段是翻译问题,那就删去好了。
=============
再接着是这一段:

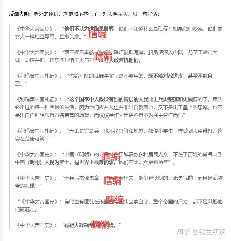
因为我手上也有《中华大帝国史》的epub版电子书,印象里也根本没有这些内容。
于是我决定把他说的这些,重新在书里去搜索一遍。结果如下:





鞑靼人的搜索结果倒是有,但根本对不上。

于是,我再次去搜索了他写的那段文字:
哦,原来也是从某个地摊文里扒过来的。

结论:

===============
其他部分,我懒得再去一个个验证了。
不过就凭上面这些,我是不会相信他写的其他部分的。
=======更新========
看起来这位同学非常喜欢《中华大帝国史》(虽然他连这本书的名字都搞不对),觉得这本书说的大明很客观。
那就按《中华大帝国史》来看看呗。
但凡看过这本书的,都知道此书基本是全篇狂吹明朝的彩虹屁的。想拿此书来黑明朝,图样图森破。

我随随便便就能摘录出一大片:
明朝人勤劳智慧,各行各业发展极为迅速,是世界上最富足的国家。

明朝是世界最富有、最肥沃、东西最便宜的国家。

大明皇帝司法公正,鞑靼人都想称臣


大明的智慧伟大,超越古代和现代历史

中国率先发明火炮

明朝火炮比欧洲还好


===================
这类彩虹屁,《中华大帝国史》里还能摘录出非常多。
想拿此书来黑明朝,还是洗洗睡吧。
