为什么全世界只有中国政府是全心全意为人民服务的? 外国政府都是自私邪恶的权力怪兽,必须关在笼子里!?
- 201 个点赞 👍
当前全球主要国家工资收入占GDP比重呈现显著差异,中国约为15.66%(2023年),显著低于欧美发达国家水平;瑞士、美国、德国等发达国家普遍处于50%-60%区间,而印度、俄罗斯等新兴经济体则低于40%。
主要国家工资GDP占比情况
发达国家表现:
瑞士:59.2%、美国:53.57%、德国:53.13%、冰岛:53.12%、日本:53%、法国:53%、加拿大:51%、澳大利亚:47%
根据OECD数据,发达国家劳动者报酬占GDP比例普遍在50%上下波动2
新兴经济体表现:
中国:2023年工资总额占GDP比重为15.66%
印度:约28%-30%、俄罗斯:约35%、巴西:约32%、南非:约30%2
东南亚及拉美国家:
泰国、菲律宾等东南亚国家约28%,墨西哥约33%1
中国工资占比特点
中国工资收入占GDP的比重相对处于较低水平,约9.5%(2023年数据),显著低于欧美等发达国家,在全球范围内处于靠后位置2。根据《中国统计年鉴2024》数据,2023年全国工资总额为197416.7亿元,当年GDP总量为1294272亿元,工资总额占GDP的比重为15.66%。
这一比例反映了经济发展成果在居民间的分配情况以及居民的生活水平,比例越高说明经济发展成果更多地转化为居民收入1
——估计评论区可能会出现两种情况
:一种是发达国家他高税收呀。但是要考虑到一点就是可是他有高福利来让税收给劳动者返还和落地吧。
一种是我们国家大、人多。不过人多,平均下来究竟是会更多还是会更少了?
真金白银不说谎。
还没有人送礼物,鼓励一下作者吧查看全文>>
桑柘木 - 45 个点赞 👍
水、电、气三样家庭开支,有个共同点:他们安表,他们读数,他们定价。中国第一大税种是增值税,《中华人民共和国增值税暂行条例》1993年底以国务院令的方式公布施行。既然是条例,自然不需要议会批准,而由政府公布施行。这就是说,政府定条例,政府征收,政府使用。
现在终于有《增值税法》了,从2026年1月1日施行。既然是法,当然要议会发布。
查看全文>>
胡一涂 - 5 个点赞 👍
这个问题有点极端了,甚至有点低级红高级黑的意味。
权力是一个中性名词,本身并不存在好坏,不能一说权力就一定是坏事,避之如洪水猛兽。毕竟,人类的很多进步还是需要权力来推动的。
中国作为一个社会主义国家,人民当家作主是宪法规定的。中国共产党的纲领和宗旨的确是“为人民服务”的,在各级人民政府以及各种党政机关也都挂着“为人民服务”的牌子。

但要想治理国家,就需要权力。
我们一直说中国是集权制国家,就是将治理国家的权力尽可能地集中在一个政治管理集团之下,而不是分散在四面八方和各种派系。
这样做的好处是可以做长久规划,可以令出一门,可以有效协调各方面的利益,统筹规划,将社会各个层面和集团的计量集合成一种合力。
这就是所谓的“集中力量办大事”。
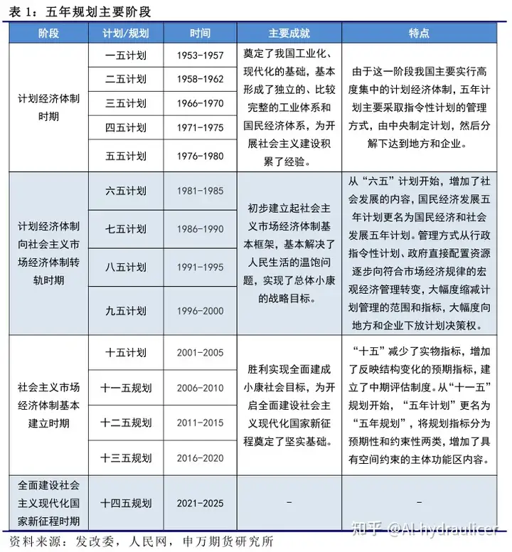
比如我们从建国开始就一直在制定执行的一个个五年规划,比如我们一直坚持的义务教育,工业化路线,菜篮子工程,南水北调工程,三北防护林工程,三峡工程,新能源转型战略,高铁八纵八横规划等等,都是这种权力集中可以推行的长远规划。


从中国经济建设发展的角度来说,这种集权式的管理方式的确适应中国这种超大体量的人口,地域和复杂的地域和经济发展不平衡的国家治理。
但是,并不是说这种权利集中就可以不受控制,就可以不将权力置于人民的监督之下。
因为权力虽然是中性的,但是拥有和利用权力的人却是复杂多样的。
有的人可能会“不忘初心,牢记使命”,坚持“为人民服务”;有的人则可能“全心全意为人民币服务”了,为了自己的一己私利不断滥用权力,贪赃枉法,贪污腐败!
所以虽然中国政府是为人民服务,但层层级级的官僚体系还是要受检察机关监督以及各种流程约束。中国共产党刀刃向内的反腐决心也是一直没有松动,几乎每年都有很多高级领导干部因为贪污腐败而下马。
所以,中国的权力是被关在笼子里的。
这是中国,再说说西方。
西方的政治制度在设计时候,就不是考虑为人民服务的,而是为了资本考虑的,因为它们本身就是资本主义国家。
所以,它们的政府被要求是小政府,即所谓的“权力被关进笼子”,但资本却拥有巨大的权利。
资本本身的逐利本性在权力加持之下,如果失去限制就会无所顾忌。
以美国为例,美国现在就处于政府被资本把控的阶段。很多对美国国家利益有利的政策,对资本是不利的。
举个例子,美国的基础设施已经老化严重,从国家发展的角度来说,应该重新修建升级基础设施,这样可以提高经济发展速度和质量。但是美国的基础设施都属于私人资本集团的,能够坐收垄断费用,资本集团是没有动力花费巨资对旗下的设施进行升级换代的。
所以,权力是中性的,之所以要把权力关进笼子是因为拥有权力的人是可能自私自利的。
中国政府虽然标榜为人民服务,但权力一样要有笼子限制;西方虽然标榜“将权力关进笼子”,但那只是针对政府,权力在资本手里依然横行无忌。
查看全文>>
Al-hydraulicer