如何看待央视报道最宜居城市是北京?
- 604 个点赞 👍
查看全文>>
路人甲 - 495 个点赞 👍
查看全文>>
lz11 - 291 个点赞 👍
在北京待了四年,感觉挺宜居的。
先找个工作,工作一公里内租个没有客厅的合租房,平常跟其他住户轮流使用下洗手间和厨房,微信群A一下水电燃,不照面。吃饭附近找个人均二三十以内的食堂称重自选菜吃午餐,找个五块钱吃个鸡蛋火腿饼一块钱吃个白饼的饼摊吃早餐晚餐。
平常出去玩就是地铁,博物馆公园大部分不要钱,故宫60元,颐和园25元,北海公园10元,景山公园2元,嗯。
骑车摔破手肘,近处的积水潭医院挂个号,医生:都来咱医院了拍个骨头片子吧?我:不用,我挂你们医院号是因为离得近。能碰到很多外地专程赶来看疑难杂症的人,排了老长的队。北京社保直接刷社保卡就行。
唯一不便就是空气干燥,需要给脸上抹点油。
买房?这房价这收入到哪也买不了房呀。
买车?停车多麻烦,地铁多方便,走路多健康。
结婚?生娃?这房价这收入,做啥梦呢。
想开点,在北京混口饭吃,逛逛北京的一百多个博物馆六百多个公园,想参加什么活动参加什么活动,想组织什么活动组织什么活动,北京挺宜居的。
还没有人送礼物,鼓励一下作者吧查看全文>>
喜乐 - 263 个点赞 👍
当你月入4000的时候,西安就是西安,有挤不完的地铁和公交,吃不完的凉皮,米线,肉夹馍;
当你月入5万的时候,西安是繁华时尚的CBD,有欢乐的钟楼小寨,逛不完的SKP;
当你月入50万的时候,西安是纸醉金迷富贵迷人眼夜夜笙歌的长安,是车水马龙,是盛世惊鸿;
所以西安还是西安,只是遇到了不同的你而已,西安是这样的,北京更是这样的。

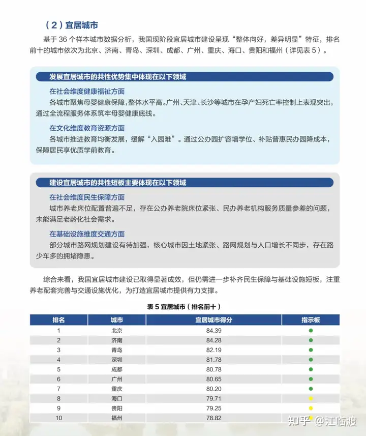
中国标准化研究院发布的宜居城市标准体现在社会维度健康福祉、文化维度教育资源、社会维度民生保障、基础设施维度交通方面,试问这些方面中国哪座城市能与北京相比?
论安全,医疗教育资源,生态环境治理北京确实没得说,北京雾霾已经成为过去式了,现在北方蓝天率第一名的城市就是北京,这就是北京最厉害的一点,能够通过强硬手段将不可能变为可能。

另外一方面,我国的400毫米和800毫米雨量线都出现了明显的北扩,半湿润与半干旱区的分界线变了,秦岭-淮河分界线也变了,现在的天气不仅越来越热,北方的降水也在悄然变多。
立秋过后的北京,一周连续下雨,北京的气候也越来越好了。从总雨量来看,尽管今年还没结束,北京的降水量就已经达到了932毫米,远超常年同期的550毫米,甚至比南京的降水量还要多。
过去很多人吐槽北京气候干燥等问题现在也不存在了,所以说央视报道最宜居城市是北京并不是没有道理。
还没有人送礼物,鼓励一下作者吧查看全文>>
江临渡 - 196 个点赞 👍
都说真正的成长就是报一次警
而前天我在北京报了人生第一次警
中午吃饭同事妹妹的手机让人从兜里偷走了,没错,2025年,北京,古法盗窃,从身后直接伸手进兜里拿
从店里监控确认这一切后,就报警了
其实给谁说都觉得报警没用,警察肯定不理这种小事,包括我俩,知乎上看的故事我还历历在目
后来民警来了,看店里忙就让店员加微信之后把录像发过来,然后开车给我俩带派出所了
但是等了好久没轮到我们,我们就先去买手机办卡冻结银行卡了
下午六点多又去,终于做完笔录了,然后等着打印笔录,这段时间我都挺发愁的,我还是觉得不会真管这事儿
后来一个警察拿着笔录过来了,先是通知我们,这个事情已经立案了,对方直接掏兜,主观意愿明显,并且是团伙作案
所以直接转刑事案件,已经联系刑警,之后会和刑警配合一起处理,然后立案回执直接就交给我们了
我靠我们都是一脸震惊,对我更是堪称重塑三观
丢个手机,不仅没有敷衍给立案了,还转刑事了
不是说立案难吗,不是说得斗智斗勇坚持要立案回执吗,怎么一点儿不啰嗦全给办好了
全程态度良好温和,整个派出所没有一个警察带着情绪的,专业高效
所以我这第一次报警的成长真长对方向了,有些事情还是得自己做了才知道,不能光听网上的小作文,说难听点,他踩雷倒霉不代表你也倒霉
当然,你要让我回山西再去干这个事情,那我心里就又回到那个想法,管你就有鬼了……
这也就回答了题目的问题
查看全文>>
毅种循环 - 179 个点赞 👍
这玩意儿榜单需要分析吗?央视打压上海也不是一天两天了。
北京能上第一名,上海绝对是第二名。结果上海连前10都没进。
说实话,官媒偏心到这个地步,真的是,连脸都不要了,连地摊媒体都不如
查看全文>>
宵夜 - 59 个点赞 👍
查看全文>>
Cheng Huang - 16 个点赞 👍
因为央视在北京,央视在这个报道里拥有话语权的人属于长期生活在北京的前浪,前浪们吃尽了时代的红利,对于自己的生活大概率是十分满意的。
你说的气候干燥、冬天严寒跟他有什么关系?
前浪们住宅必然是24小时恒温恒湿的、通勤必然是从车库到车库的。
他们的生活确实是最宜居的。
所以,他们由衷地认为北京是最宜居的城市,有什么问题吗?
查看全文>>
秦风 - 2 个点赞 👍
查看全文>>
高山昙 - 1 个点赞 👍
查看全文>>
像条小蛇 - 0 个点赞 👍
查看全文>>
乒乓村超队长

