当你月入4000的时候,西安就是西安,有挤不完的地铁和公交,吃不完的凉皮,米线,肉夹馍;
当你月入5万的时候,西安是繁华时尚的CBD,有欢乐的钟楼小寨,逛不完的SKP;
当你月入50万的时候,西安是纸醉金迷富贵迷人眼夜夜笙歌的长安,是车水马龙,是盛世惊鸿;
所以西安还是西安,只是遇到了不同的你而已,西安是这样的,北京更是这样的。

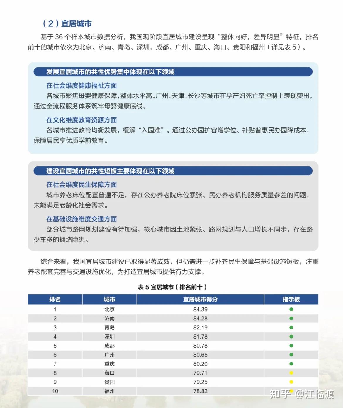
中国标准化研究院发布的宜居城市标准体现在社会维度健康福祉、文化维度教育资源、社会维度民生保障、基础设施维度交通方面,试问这些方面中国哪座城市能与北京相比?
论安全,医疗教育资源,生态环境治理北京确实没得说,北京雾霾已经成为过去式了,现在北方蓝天率第一名的城市就是北京,这就是北京最厉害的一点,能够通过强硬手段将不可能变为可能。


另外一方面,我国的400毫米和800毫米雨量线都出现了明显的北扩,半湿润与半干旱区的分界线变了,秦岭-淮河分界线也变了,现在的天气不仅越来越热,北方的降水也在悄然变多。
立秋过后的北京,一周连续下雨,北京的气候也越来越好了。从总雨量来看,尽管今年还没结束,北京的降水量就已经达到了932毫米,远超常年同期的550毫米,甚至比南京的降水量还要多。
过去很多人吐槽北京气候干燥等问题现在也不存在了,所以说央视报道最宜居城市是北京并不是没有道理。

还没有人送礼物,鼓励一下作者吧