好的,我先拿去问问DS:


嗯……说的非常细致……我大概能看懂一半。。。o(╥﹏╥)o
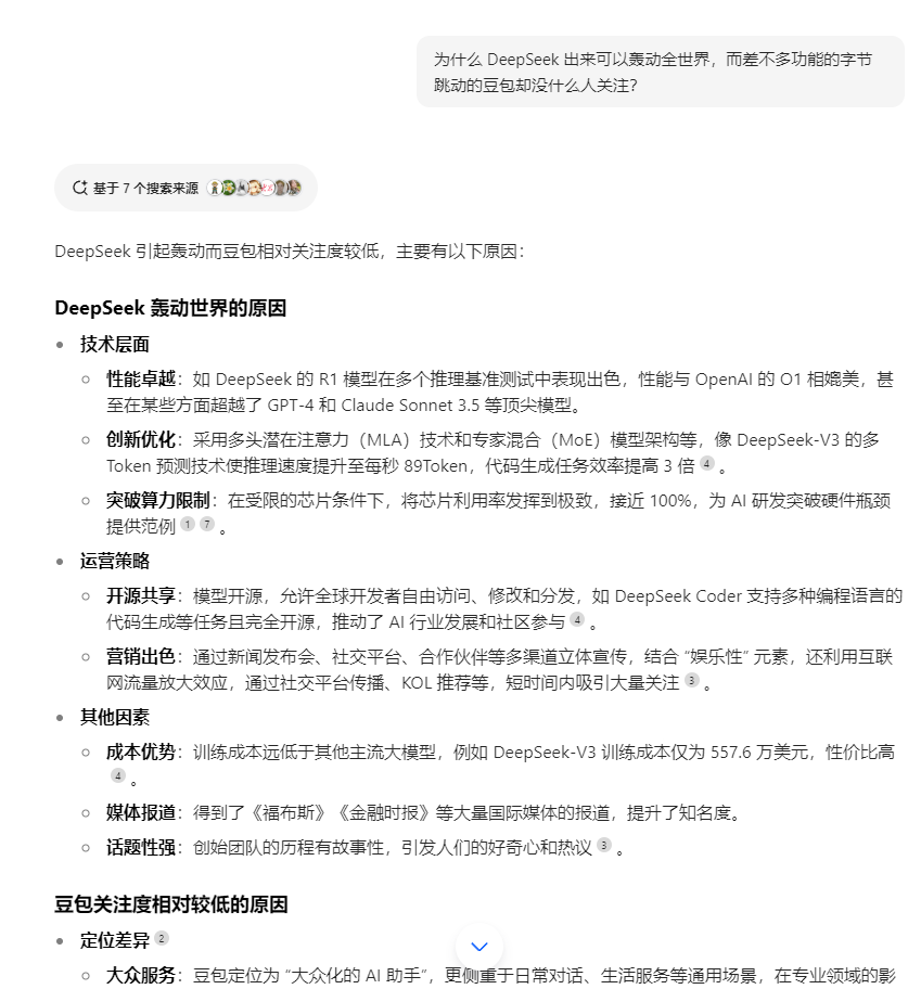
我再问问豆包:

DeepSeek-V3 训练成本仅为 557.6 万美元。。。这个世界对我等穷逼还是恶意太深了。。。

豆包的回答让我这个门外汉能看懂的部分确实比DS更多一些。
我已经深深的深深的后悔当年没有坚持己见去学计算机了……
现在程序员讨论的东西看不懂不说,我连网页的都看不懂了……

55555完全不懂这个页面是在说啥。真正让我体验到了隔行如隔山。
不像以前,哪怕我还是个电脑小白的时候,那时候的我甚至不懂什么叫虚拟光驱。
不影响我搜索一大堆虚拟光驱相关的材料,然后凭借自己坚(fei1)韧(wan2)不(不)拔(ke3)的精神,一点点的搜索资料,一点点的把资料理解起来融会贯通,最终搞清楚怎么用虚拟光驱加载ios。
从计算机二级考试都没过,到现在认识我的人对我的第一印象都是“他是学计算机的”(然而我是可悲的二十一世纪专业生啊,四大天坑之首的生物专业啊!),这过程中我所学到的东西,真的是一点一点这样搜索来,积累出来的。
可我已然跟不上时代了,光是上面截图这个页面,我就感觉最起码我要搜索一个月左右的材料并加以学习,才有可能,对,只是有可能,完完全全的理解这个页面上说的是啥。
毕竟40岁了……已经明显感觉到学习效率远不如二十年前的学生时代。
↑啰嗦了一大堆,我想说的是。过于专业的东西,对于你们程序员来说,值得讨论的东西非常多,deepseek也确实比豆包牛逼很多。
但这社会上,更多的人,是连我的水平都没有的普罗大众。
对于我们这群人来说,当我问豆包和DS,尿酸521是什么概念,而豆包回答我:
尿酸 521μmol/L 已超出了正常参考范围,一般来说有以下相关概念和可能的影响:
参考范围角度
正常情况下,成年男性血尿酸值一般在 149~416μmol/L,成年女性血尿酸值在 89~357μmol/L。所以尿酸 521μmol/L 无论是对于男性还是女性,都已经高于正常范围,属于高尿酸血症。
疾病风险角度
痛风风险:长期血尿酸水平处于 521μmol/L,会大大增加痛风发作的几率。当血尿酸浓度过高时,尿酸盐晶体容易在关节、软组织等部位沉积,引发炎症反应,导致关节红肿、疼痛、发热等痛风症状。一般来说,血尿酸水平越高,痛风发作的可能性越大,发作频率可能也会越高。
肾脏损伤风险:高尿酸血症可导致尿酸盐结晶在肾脏沉积,引起肾脏损害,如慢性间质性肾炎、尿酸性肾结石等,长期可影响肾脏功能,严重时可能发展为肾衰竭。此外,尿酸 521μmol/L 还可能增加患心血管疾病的风险,如高血压、冠心病、脑卒中等,因为高尿酸可促进动脉粥样硬化的形成,影响血管内皮细胞功能,导致血管病变。
饮食及代谢角度
饮食因素:尿酸升高可能与饮食中高嘌呤食物摄入过多有关,如动物内脏、海鲜、肉类、浓肉汤等,这些食物在体内代谢后会产生较多尿酸。此外,饮酒、高糖饮料等也可能影响尿酸的代谢与排泄,导致尿酸升高。
代谢因素:自身尿酸代谢异常是导致尿酸升高的重要原因,可能是肾脏对尿酸的排泄减少,或者体内细胞代谢加速,产生了过多的尿酸,比如在一些血液系统疾病、恶性肿瘤等情况下,细胞更新加速,会使尿酸生成增多。
发现尿酸 521μmol/L 时,应及时就医,医生一般会结合患者的症状、病史等综合判断,给出相应的治疗建议,包括饮食调整、生活方式改变,必要时可能会使用降尿酸药物进行治疗。
DS回答我:
服务器繁忙,请稍后再试。
的时候。豆包其实还是赢了DS一筹的。
.话说,手机端我不咋用,电脑端的话,我发现如果对DS提问后,不切换网页,似乎服务器繁忙的情况就会缓解很多,而我如果嫌深度思考时间太长切换网页去看别的,回来之后大概率服务器繁忙……
题主所说的豆包没人关注,我只能说,那是你的错觉……要知道字节跳动那恐怖的用户量,说抖音用户必装豆包,那不可能,但比例肯定很高。
我也知道,豆包也就是在用户群体这块稍微领先了一下DS。
等到DS彻底解决了服务器繁忙的问题,局面或许会是另一个天翻地覆。
毕竟,以我可怜的见识,我也知道,豆包目前也就是个更加好用点儿的百度,她提供给我的一切,都是在网上到处抓来的。
DS却是一个可以进行深度思考的家伙,这家伙已经具备从到处抓来的资料里提炼分析并提出自己观点的能力了。
虽然这个能力,对程序员以外的广大人群来说,并不是那么有吸引力。
对于我这种完全不懂行却也认为DS比豆包牛逼的人来说,你问我他牛逼在哪?
我只能说:因为听说美国要干他,美国要干他说明他肯定对美国有威胁……不然美国为啥不干豆包?所以DS比豆包牛逼。
奥……好像我说的也不对,美国要干字节跳动,似乎也算要干豆包。
说起来,豆包还是挺好用的,我现在每天开车上下班通勤路上跟豆包练口语。也不知道她的口语水平是真的还是假的,就瞎练吧,起码每天一个半小时的通勤路不无聊了。
DS啥时候能上线对话功能啊。。。