你男友百分90以上的几率跟曾经的我一样,撸过,而且撸龄应该不短。
总结下你男友的问题:
1,时间短,(戴套3分钟,不带套秒)
2,体能差,(实战动几下就很累,估摸着爬5层步梯楼都大口喘气,体能基础极差)
至于抽烟喝酒熬夜久坐啥的我就不清楚了,但这些也有影响的。
解决方法,在回答最下面
关于沟通这个事儿,我建议你还是要委婉的暗示下
做完一次,告诉他,你还想要,而且欲望很强烈
一晚上来个三四次,他就受不了,自己上网上找方法了
他自然而然就会意识到这方面的问题了。
男人嘛,自尊心很强的动物,好面,特别是这方面,女生应该都懂的吧?
特别是你还一直要的情况下,他不能一直图量,不求质吧?他身体也吃不消
多要几次,接下来,就让他自己琢磨呗
可不敢亲自带他去什么医院看医生啊
时间短,不是病!!!
时间短,不是病!!!
时间短,不是病!!!
只是错误的行为习惯导致的敏感化,不要认为你男朋友得病了,不是的
让他自己琢磨去,你给他时间就好了。
下面是我写的恢复方法,留给有缘人
别担心,我已经帮助不下1000+学员成功恢复,有的比较强的学员已经能够自由控制设时间,做到金枪不倒
这篇,也可能是我有史以来,总结的最全的一篇治疗早谢的文章了
(文中有我帮大家总结的各个阶段的训练方法以及注意事项)
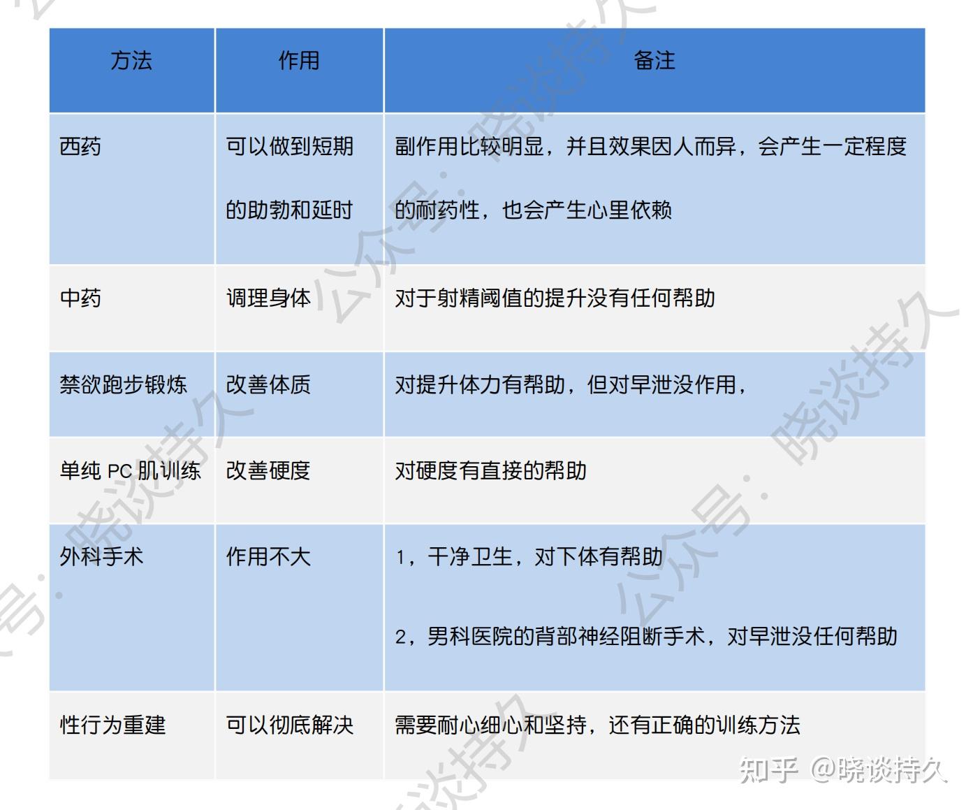
我曾经也是一名早谢患者,这些是我曾经尝试过的治疗方法,我把这些东西汇总成一个表格,大家看下,下面我会一个一个说效果。

西医和中医,这里我统称吃药吧
我自己,是去过医院看过的,甚至包括西医,中医,男科医院,甚至去过几个网上传说那种老中医神医妙手那种,也去试过,但带给我的结果都是不尽人意
前前后后也为此花了很多时间和金钱,那段时间确实处于人生的昏暗阶段,真的以为自己不行了,不配称之为男人。
这里给大家总结下,一般普通的三甲医院通常会给你开一些补肾的,或者延时的,比如达泊西汀这种,中医通常会告诉你肾阴虚或者肾阳虚,然后也给你开点中药,或者现场给你熬好,装成那种袋子的,一天两包喝
喝完之后,感觉除了精神上好一些之外,好像没什么其他的感觉,实战还是不行。
那会儿要实战的时候,没办法,只能偷偷吃小蓝片,发现确实有效果,时间的话,一般看当天发挥的效果,感觉能延长到5-10分钟左右吧
但吃完之后副作用也是挺明显的,第二天头晕眼花恶心,反正就是很不舒服,我吃了几次之后,感觉这不是长时间的事儿,就停掉了。
再说说禁欲跑步锻炼
锻炼确实有用,至少锻炼完之后,我身体有力气了,不会出现身体非常虚的那种情况,但锻炼,感觉对延时确实没什么太大的帮助,但对身体,很有好处
PC肌锻炼
这个就跟我图标上写的一样,确实对硬度有帮助。
外科手术
这里我说下割包皮,好多兄弟都可迷信割包皮的,认为割了,时间立马就延长了,其实不然。
如果你是十几岁的时候开始割包皮,那挺有效果的,如果你在20多岁发育成熟的时候在去割,那你的时间短问题不仅没有解决掉,实战反而还会减少你的时间
或者做手术啥的,我当初差点就做这个了,这个做了可真的是没有挽回的余地了。
总的来说,如果不是先天性的基因问题,或者后天性的生理性病变,这种华佗来了都没办法。
如果你以前有长时间做手艺活的历史,那八九不离十的时间短,但可以通过训练去改变
来,我先带你看下医学书上是怎么说的。


医学书上是这样写的,也给了几种治疗方法,但给的方法我个人认为比较片面,在实际的操作过程中会遇到各种的困难,导致治疗者心里会越来越没有自信,
简单的来讲,就是没有正反馈,一直恶性循环,潜意识里自然而然的就认为自己不行了。
其实你可以的,只不过在操作过程中需要注意的东西很多,比如手法,比如操作时间,等等问题
可能你做了,但没有很好的效果,实战还是不行,那可能你的训练方法是错误的。
下面说下如何解决发射时间过短这个问题?
看到这里的同学,我要重点声明一下
以下这几点,每一点都很重要,如果你都可以做到的话,是可以从2分钟变到20分钟。
节制+运动+脱敏训练+食疗(脱敏训练下面会重点讲)我们一个一个来说。
1,先说说节制
就是你以前还经常做手艺活,现在不要在做了,戒掉!
不要说自己很难戒掉!想象你未来的媳妇吧!
你2分钟就完事儿了,她怎么办?
满足不了,难道让人家去外面在找?
换个角度来讲,你连这个都戒不掉,你凭什么自认为能给他人快乐呢?
所以兄弟们,下定决心去戒掉,不要贪图一时的快感,葬送了一辈子的幸福。
而且撸还能造成各种各样的问题,比如时间短,比如前列腺炎症,比如勃起困难,勃起无力,等等,更严重的还能造成精神焦虑

所以啊,兄弟们,阴阳调和才是王道啊,
花时间去做自己的事业,找喜欢的女人,这才是正道啊。
别再贪图一时之快,当瘾君子了。
2,运动是什么?
运动主要就是有氧运动,先提升自身的体能和身体素质,然后着重锻炼和性行为有关的肌群,比如PC肌锻炼
锻炼的方法就不说了,感兴趣的可以到我公众号:晓谈持久,上面找,我给大家总结好了
我见过有些做手艺活做多的同学,虚到什么程度呢?
6楼楼梯,上下楼一次,虚的不行,坐地上休息半个小时,跑步坚持不到十分钟,气喘吁吁,
就这种体力,你还想在床上坚持半个小时?
来,跟上大师兄的节奏,练起来
别看简单,你能坚持练习3个月,我直播倒立吃翔
如果你有这个恒心和毅力, 练过之后还没有改变,那说明你体能方面已经没问题了,身体方面应该有所改善,但时间还是不够长的话,那你来找我,我来指导你进入接下来第二第三第四阶段的练习
这里注意哈,节制和训练,是要贯穿到你训练的前中后期,一定要坚持下去。
如果你现在是个弱鸡,每次1分钟草草了事,想改变你现在这个情况的话。
你现在,立刻,马上,照着视频上的动作,来两组之后,在接着往下看!
3,行为训练(降低敏感度训练)
这里我想告诉大家一个重点,我们人体中,最大的性器官,其实是大脑
具体的信号传导是:
外界接受到性刺激→→→传输到大脑性中枢→→→大脑性中枢对刺激信号作出处理→→→转化为性兴奋→→→性兴奋不断的积累,达到个体最高耐受性刺激强度(阈值)→→→开始发射。
这里面的几个变量的关键点是1,性刺激,2,阈值(就是容量)
要么降低性刺激,要么提高阈值,
而性刺激,又跟你的敏感点有关,你越敏感,性刺激也就越多,传递到大脑中的性刺激也就越多
所以接下来训练的目的,就是围绕着如何降低性刺激和提高阈值进行
当然,每个人的敏感点是不一样的,有的人是心理敏感,有的人是身体敏感,有的人都有
一般情况下以下几种人群最容易在性行为过程中发生早泄情况。
性经验不足的人,性兴奋度要远高于其他人。
自慰成瘾的人,错误的自卫方式会养成快速射精的习惯。
长期没有性行为的人,性兴奋度会叠加。
身体功能下降的人,就是俗称的“肾虚”,并不是肾出了问题,大部分原因都是因为缺乏锻炼,生活习惯不好造成的气血不足。这种亚健康的情况无法通过西医的检查手段检查出来。
身体有严重前列腺炎,眼中你前列腺炎会影响射精机制,改变性兴奋
阈值,导致射精提前。
控制能力差,射精阈值很低的人,根本就是想控制都控制不了
上面几乎列举了各类朋友们的敏感点,但除了器质性病变和前列腺炎这种,其他的都可以通过训练来改变。
接下来我们引入一个概念,射精线,通俗的讲,射精线就是射精的临界点。
一旦超过这个临界点,就会很快发射,所以控制射精原理也就不难理解了
提高持久力的终极目的就是能够控制发射时间,但控制发射时间不能一蹴而就,
如果一直想体验长久的性爱,就必须要训练出能够耐受快感的大脑。
训练大脑的方式其实很简单,最简单的方法就是通过按摩和其他的刺激方式,让自己循序渐进的适应各种刺激强度。
其中关于关于心理敏感的训练,训练思路大概如下
通过训练减小性中枢对于性刺激的转化率,就是可以受到很多刺激,但是转化成的性兴奋很少,从而延长时间。
比如盛放性兴奋的是一个容器,装满就会发射,容积不变,减小进入的速度,同时想办法开个口子慢慢流出一部分,那装满的时间就会延长。
比如有的朋友看见性感的照片就会兴奋,在稍微摩擦就会发射,针对这种就需要经常性的刺激,多看照片,让大脑逐渐适应那些性感的照片。
或者有的同学,对女优的声音比较敏感,那么你可以把叫声录下来,没事的时候听听,直到你听声音没啥感觉,
其他的比如画面,女人的体香,或者各方面都结合起来等的性刺激等等。
这里注意训练频率不能过度,否则当你接受到足够多的性兴奋之后,你很有可能硬不起来。
关于生理脱敏的训练,训练思路大概如下
身体脱敏和心理脱敏练习的底层逻辑大概差不多,都是对大脑和神经的习惯性锻炼和改变。
一个是声音,画面,气味对神经的刺激输入。另一个是接触羞羞部位对神经的刺激输入。
具体方法也很简单,第一阶段用自己的手,第二阶段模拟成人玩具的触感,第三阶段使用更刺激的成人玩具,第四阶段也就是实战阶段了
当你身体兴奋点逐步起来之后,要注意停止和用自己的意识去抑制它。
再说手法,以前做手艺活的时候,相信大多数人就是手抓棍前后活塞吧,很少人去顾及硅头和冠状沟,
而真实的啪啪中,其实接受主要刺激的是你的硅头和冠状沟,
而这几个地方,往往是男性身体里为数不多最敏感的几个地方
所以这也能解释的了为什么有的人,手艺活可以做30分钟,一到实战,2分钟缴枪了
所以训练的时候,一定要多使你的柜头,冠状沟同时受到刺激。
这里使用的手法也很重要,比如OK法,手握法,人字形按摩法等等
这其中在训练后期,还有几种方法结合起来去调整你的临界点,从而降低你的兴奋值,比如PC肌的放松与呼吸法的结合等等
基本上锻炼出来的结果,在15分钟以上算是合格,20分钟以上算是优秀,30分钟以上,可以自主控制发射的频率,基本上算是大成了。
就这几个方法,如果你能做到 ,你基本就可以告别早泄问题的困扰,成为一名真正意义上的猛男。
话外之心态篇:
你要记住,咱国内的男性,10个里面有3个都或多或少有ZX的情况出现,你可以5分钟,说不定隔壁的老王还不如你呢,他才1分钟
所以啊,咱都别天天焦虑。还是焦虑的,过来看下这个
但这个事儿,不一定时间越长越好啊!
我一直在倡导一个事儿,就是早泄这个事儿,其实是从让自己爽,到让对方爽的一个训练的过程。
你想啊,以前你靠双手去取悦自己,现在你靠你老弟去取悦别人,你用你娴熟的技巧让你们双方不断攀登一座又一座山峰,最终双方都达到顶点,一泄如注。
多么美好的场景啊,想起来就感觉兴奋啊,这TM才叫做爱做的事儿啊
早泄啥意思啊,就是你满足不了对方,对方感到不爽,一次两次能忍,时间长了,忍不了了,怎么办?
你看,小日子那边拍的片子其实就给我们讲了好多,我看完之后点了根烟,思考了很久
比如这种关于垃圾屋的片子,故事情节大概就是男女主角都住在那种公寓楼里,男的因为时间短,长期满足不了女方,然后旁边有个垃圾屋,男人天天在屋子里屯垃圾,女方在家里闻不了那个味道,然后去门口敲门然后被那啥,最后得到满足,天天找借口去敲门

这种事儿吧,有一次,就有第二次,一回生,两回熟嘛,咱天天在欣赏电影的同时,也得总结下,提炼下这番主要的中心思想讲的啥是不?
别老想着光刺激自己,刺激刺激,咱就废了
你看电影里的女主角多好看,啧啧,要是男主角换成你,那不亏大了
呸呸呸,写了这么多,才想起来题主是给他老公提问的,我忘了这茬了,光顾得上回忆剧情了。
对了,这片子,只能男人看,女的就别看了啊
我们回归正题,说说早泄,
早泄影响的因素很多啊,不光是身体上的,说不定还有精神上的,比如以前没怎么碰过女生,一见到女生就激动,要是脱光了,那还了得,更别说进去了。
在比如以前经常做手艺活,这个事儿他自己知道,你作为伴侣,他肯定不愿意给你说,这个也是影响因素之一。
还有,还有,还有很多因素哈
总之,你得找到关键点,一点一点的改变,他的时长才能有所改变,
这需要两个人的共同配合,共同坚持训练,
比如双方都参与爱抚训练,你辅助他,他才能满足你。
你不能一边埋怨他,一边又不给他提供帮助,
那他可能以后都彻底站不起来了。
你要记住,所有人的性能力不是一开始就很牛逼的,大家都在一条线上,从青铜到王者都需要学习需要时间需要训练。
学会慢慢的来,学会慢下来,学会追求缓,追求过程,追求麻木无感
而永远不再追求发射!
性爱等于爱她,征服她,而永远不等于发射!!
好了,猛男们
我的公众号【晓谈持久】里面,有1万字精华版的《男性能力提升训练指南》找我免费领

我是你们的大师兄,
如果我的回答能够帮助到你的话,那么麻烦你动动双手,双击屏幕,给我个赞哈
跟上大师兄的节奏,练起来,改变,从现在开始