张无忌立志学医救人,万里送不悔,勤奋学武,舍生取义救明教,以德报怨救六大派,对待小动物也能做到舍命相救,不欺负弱小,不迁怒他人,以上几条随便拉出来一个,已经很有人格魅力了。
病中学医
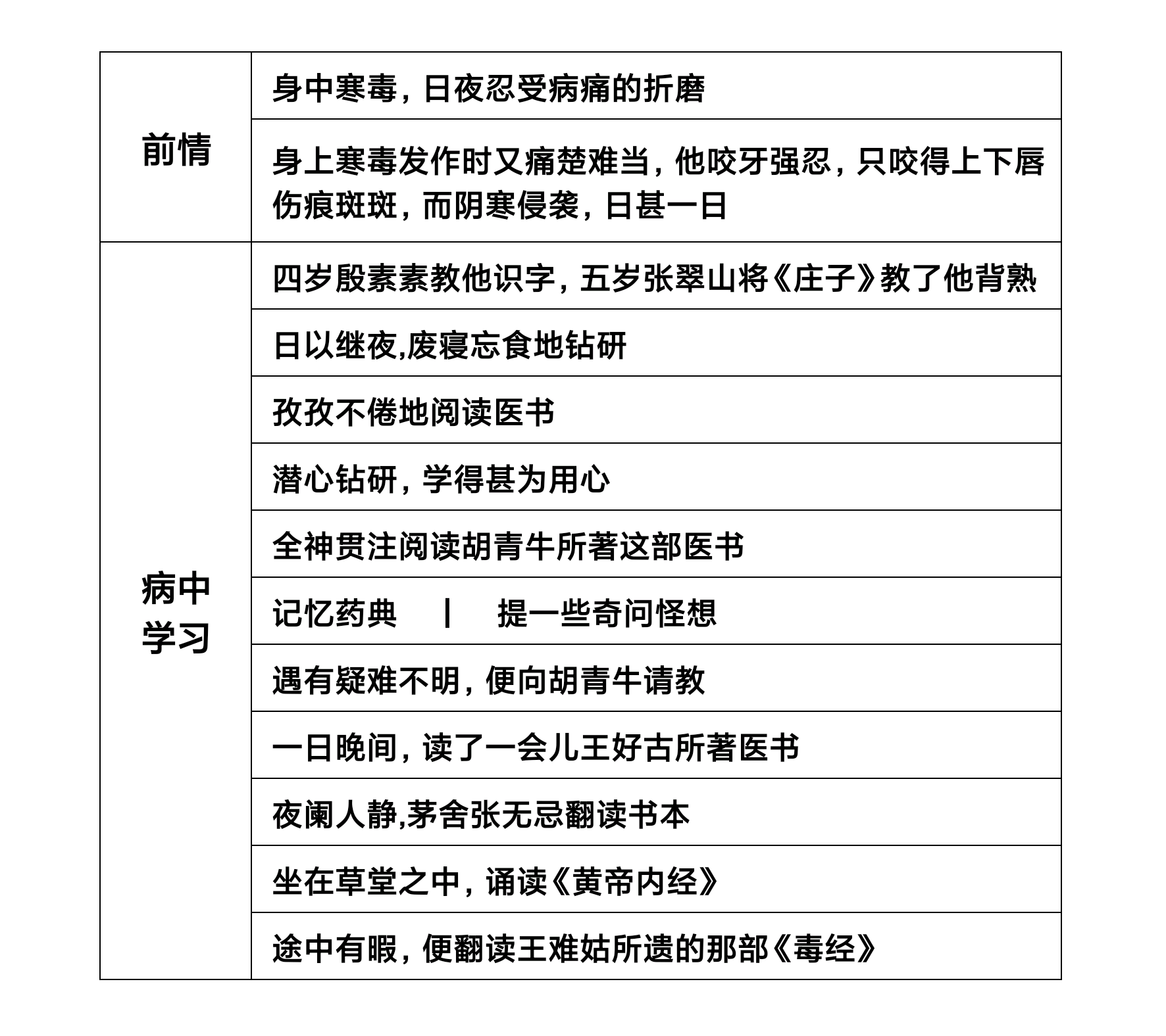
张无忌【日以继夜,废寝忘食地钻研】,不但将胡青牛的十余种著作都翻阅一遍,其余《黄帝内经》、《华佗内昭图》、《王叔和脉经》、《孙思邈千金方》、《千金翼》、《王焘外台秘要》等等医学经典,都一页页地翻阅,只要与医治截心掌有关的,便细读沉思。
张无忌却【孜孜不倦地阅读医书】,记忆药典,遇有疑难不明,便向胡青牛请教。这一着大投胡青牛之所好,便即详加指点。
张无忌【潜心钻研,学得甚为用心】。胡青牛【见他悟性甚高】,对《黄帝虾蟆经》、《西方子明堂灸经》、《太平圣惠方》、《针灸甲乙经》、孙思邈《千金方》等医学尤有心得,不禁叹道:“以你的聪明才智,又得遇我这个百世难逢的明师,不到二十岁,该当便能和华佗、扁鹊比肩,只是……唉,可惜,可惜!”


勤奋练功
他所习的乾坤大挪移心法本已神妙无方,这几个月来在荒岛上日长无事,再研习小昭所译的“圣火令秘诀”,两者一相参合,比之波斯三使的诡异武功更高明了十倍。此刻突然使出,虽以掌棒龙头和宋青书这等高手,竟也未能察觉。

被困荒岛,回去机会渺茫的情况下,张无忌还在勤奋的练习武功,把两个武学,合二为一,提升自己的能力。
处理教务
他自到光明顶上之后,【日日夜夜】,【若非忙于练功,便是为明教奔波】,几时能得安静下来想想自己的心事?
他自从做了明教教主之后,自己的私事一概都抛之脑后了。
他以年轻识浅,忽当重任,【常自有战战兢兢之意】,唯惧不克负荷,误了大事,杨逍深通教务,因此张无忌要他留在身边,【随时咨询】
学习过程中从书中感悟出的道理:
(张无忌)不禁暗暗点头,心道:“这几句话说得真不错,口渴时再去掘井,要跟人动手时再去打造兵刃,确实来不及了。国家扰乱后再去平变,虽复归安定,也已元气大伤。治病也当在疾病尚未发作之时着手。
正赞叹【前贤卓识】、行复自伤之际,忽听得隐隐蹄声
张无忌翻开书来,但见小楷恭录,事事旁征博引。
张无忌看得悠然神往,掩卷道:“大丈夫固当如是。虽然方教主殉难身死,却终是轰轰烈烈地干了一番事业。”两人心意相通,都不禁血热如沸。
熟读唐诗三百首,不会作诗也会吟
张无忌心头忽然涌起三句话来:“生死修短,岂能强求?予恶乎知悦生之非惑邪?予恶乎知恶死之非弱丧而不知归者邪?予恶乎知夫死者不悔其始之蕲生乎?”这三句话出自《庄子》。张三丰信奉道教,他的七名弟子虽不是道士,但道家奉为宝典的一部《庄子南华经》却均读得滚瓜烂熟。【张无忌在冰火岛上长到五岁时】,张翠山教他识字读书,因无书籍,只得划地成字,将《庄子》教了他背熟。
熟读是学习的基础,熟读了以后,即使一开始不明白其中的含义,等以后亲身经历了,会不由自主的去贴合书中句子的含义。
庄子:生未必乐,死未必苦
明教教义:生亦何欢,生亦何苦
这四句话意思是说:“一个人寿命长短,是勉强不来的。我哪里知道,贪生并不是迷误?我哪里知道,人之怕死,并不是像幼年流落在外而不知回归故乡呢?我哪里知道,死了的人不会懊悔他从前求生呢?”庄子的原意在阐明,生未必乐,死未必苦,生死其实没什么分别,一个人活着,不过是“做大梦”,死了,那是“醒大觉”,说不定死了之后,会觉得从前活着的时候多蠢,为什么不早点死了?正如做了一个悲伤恐怖的恶梦之后,一觉醒来,懊恼这恶梦实在做得太长了。
在接触明教教义之前,张无忌通过读书,结合自身的经历,体会到了庄子所说“生未必乐,死未必苦”的道理。
张无忌的胸襟、宽容、大度、格局不是一天形成的,是十几年来读圣贤书,从小树立了良好正确的价值观,学习真的很重要,眼界和谈吐会自然而然的发生改变。曾经看过的书籍都已成过眼烟云,但是它仍然在存在自己潜在气质里、谈吐里、胸襟里。
我觉得认真学习的人,魅力无穷。

编辑于 2023-08-15 08:36・IP 属地河南