截止11月23日,已有29个考点取消了考试。打得准备留学的同学一个措手不及。
根据学校不同,要求也不同,但大多数是可以有其他的日语成绩可替代,JTEST的认可度是比较高的,如果能取得相应的成绩也是可以的。
那么在取消考试后,如何规划我们的2023年赴日读研计划了,我们为大家提供了以下几种方案供参考。
一、申请非硬性要求日语能力考证书的学校
文科生方案:
虽说申请顶尖学校,N1是标配,例如京都大学的经济学部和名古屋大学的教育学部。




不过也有一部分的学校,
如:京都大学东北大学法学部、文学部,名古屋大学的教育学部等。
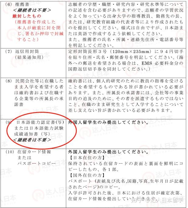
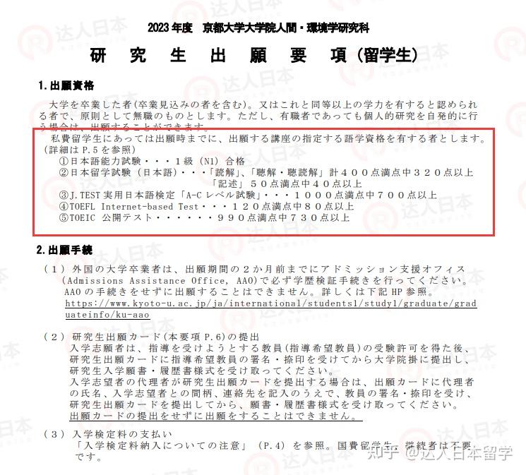
申请研究生的话,校方着重的是你提供相应的日语能力证明,是不是会必须要求N1证书,是存在变数的。以京都大学人间环境学部为例,见下图


学校提出了多种的语言证书可作为审核标准,其中JTEST的认可度还是很高的。
由于国内能力考已持续3年取消,以笔者20年的留学办理经验来看,势必会倒逼日本大学做出相应的改变。
再来看看该校的教育学部出愿要项,并没有语言能力的要求。

不过在考试顺利开展的情况下,别人拿出N1高分,你拿不出,自然会成为审核标准,但由于国内能力考已经持续3年多地取消,以笔者20年的留学办理经验来看,势必会倒逼日本大学做出相应的改变。
你提供同类型证书,小编觉得是可以获得认可的。
说完京大,我们再来看看名古屋大学教育学部的要求。从全文来看,确实将N1作为了参照,但是同样,如果你能提供相应的证书甚至更高的成绩,在大背景下,大概率也不会像往年一样被直接拒绝。

理工科方案:
文科尚且如此,理工科的话,基本没有日语能力证书的硬性要求,但不代表没有日语能力就可以入学,即使不少专业可以用英语交流,但是必要的日语还是需要具备的。也有不少理工科的教授会以学生日语不佳为由拒绝,往期我们也发过不少文章阐述这个问题。
阪大理学部出愿要求如下图

看到上面这么多顶尖学校的出愿要求,可能会让你热血沸腾,原来N1也不是必须的啊!
需要给这样想法的同学泼盆冷水,没有硬性要求,并不代表没有要求!日本的很多政策是从人性化角度出发,但是考察的尺度绝不是降低。
相反,如果你没有无法提供公认的权威的日语能力考成绩,那么取而代之的是对你更加严格的审查。
但是如果你是日语够好,就无需担心没有N1证书的问题,完全可以大胆的拿出其他同类型证书,并且跟教授说明原因,通过更加严苛的面试环节来体现你的实际水平是远远高于那一张“纸”!
二、申请2023年7月赴日读语言学校
最近2年因为能力考取消,不少同学改为了,先到日本读半年的语言学校,再进入大学院的方案。
时间规划:
1、报名日本语言学校的7月生
2、提前报名语言学校所在地的7月考场(日本考场和名额都比较丰富,无需抢座)
3、2023年6月底入境,参加7月初的日语能力测试
4、当年9月获得证书,目标2024年4月进入大学院读研或者直考修士。
此方案比原定参加2023年10月读研,仅仅推迟了半年。9个月的时间在日本读书,可以得到更好的机会锻炼口语,且在日本更便于和教授面对面的面试交流,可能申请到更好的大学院。
三、赴其他考点参加2023年7月的日语能力考
除了读语言学校外,也有一部分同学选择到中国香港澳门或者日本参加能力考试。
相对来说中国香港地区到内地更加便捷,尤其是广东及周边的省份。
也有一部分同学选择到日本读一个月的短期课程,例如今年我们就有不少今年7月份未能参加考试的同学,委托我们办理日本语言学校12月份的短期课程,目前已经准备出发了。

一个月的学费约5000元人民币,生活住宿费约5000元人民币,虽然增加了不少开销,但是如果在其他同学没有证书的情况下,提供日本本土的考试成绩,也不失为一种选择。
❤ 希望上述回答能够帮到题主
若还有不解之处,请随时@达人日本留学✌
20年留学办理经验积累,只为更好的你
我们就申请要素也做了说明,有兴趣的同学可以根据自身的条件,进行评估

我们从2009年起,就在最大的日本留学论坛小春网上提供留学服务,帖子里记载了众多同学留学办理后的真实感言以及入学许可、在留。

以下是我们针对研究生申请的一些心得,有兴趣的小伙伴可以参考
达人日本留学:达人日本每日短评:你总结过教授从10年前至今回信时间的规律吗?
达人日本留学:如何做好读研申请前的准备工作(达人日本每日短评20191026)
达人日本留学通:条件不佳?你想过绕过审核也能合格吗?(达人日本20211218)
达人日本留学:学校审查不算个事(达人日本短评20210728)
达人日本留学:大学GPA 1.70/4,45天两所大学内诺(日本留学之研究生申请)
日本研究生申请之教授邮件解读2:识破教授的矫情,将爱情进行到底!
达人日本留学:约教授面试也是有套路的(达人日本每日短评20210322)
达人日本留学:面试常态化?不怕,把这些背熟,包你合格!(达人日本每日短评20210319)
达人日本留学:达人日本每日短评:申请东北大文学部,千万避开这个教授
达人日本留学:6月份申请10月生,这样的疯狂事情也只有我们能接单
达人日本留学:达人日本每日短评:关于申请日本研究生的四个误传