因为你是人,演化塑造的生理功能和该功能正常运行需要的生活经历让你擅长辨认人脸,并在默认状态下不擅长辨认其他动物的脸。
- 灵长类面部的特征位点和大脑分析面部特征的能力共同演化,大脑里有一群特化的神经细胞“脸细胞”协同工作,分析感官输入的人脸的若干特征位点偏离“平均水平”的程度,形成集合编码、进行记忆和/或与记忆比对。
- 人从祖先身上继承了这套机制并在互动中进一步发展,出现巩膜与虹膜的颜色差异等容易辨认眼神的性状。
- 在人身上,“平均水平”依赖婴儿时期看到的大量人脸,若没有形成有效的基准,就会发生“脸盲”,难以靠人脸区分不同的人;梭状回面孔区损伤也会造成面孔失认症(“脸盲”),连家人的脸都认不出来,但患者通常能辨别他们熟悉的非人脸物体,说明这是其他神经细胞负责的。
人的上述人脸分析机制对面部特征差异较大的人难以起作用,造成“中国人看黑人觉得都差不多”、“白人看中国人觉得都差不多”之类情况。


- 这套系统并没有对非人动物直接套用的功能,冷不丁去识别不同非人动物个体的脸和身体动作,会觉得“没有可供辨识的特征位点”。
- 如果你长时间和非人动物相处并仔细观察它们,你的脑会新调用一些神经细胞来识别它们,从而可以将旁人眼中“全都一样”的非人动物的脸和身体的多个特征位点区分开来。
- 有时候你并不需要去看“五官的形状、大小、位置关系”,奶牛、豹等动物脸上和身上不同颜色的毛形成的花纹足以让经过一定训练的人有效地肉眼区分动物个体。
关于脸细胞:
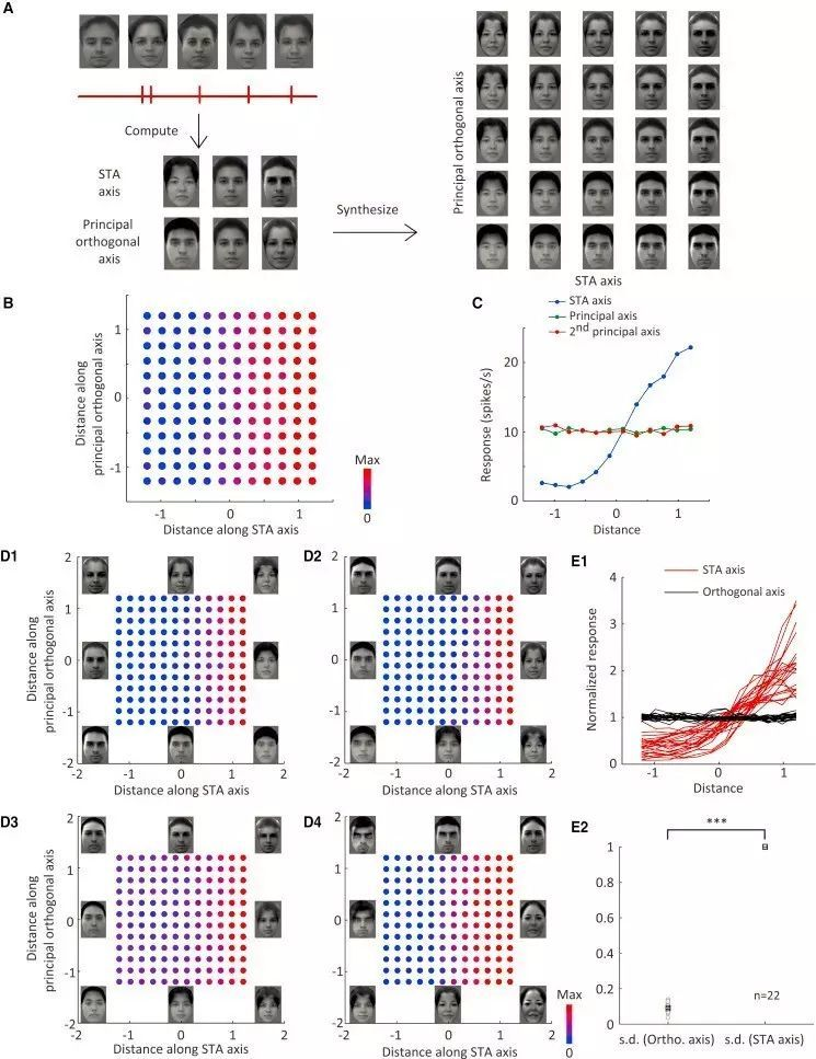
用猕猴进行的实验表明,面部特征位点和 205 个神经细胞的活动存在简单的联系,每个脸细胞分析 6 个位点,发射的信号强度与位点偏离水平成正比,50 个以上位点的数据结合起来即可指定一张人脸[1]。
研究人员建立了相应的模型,可以根据 fMRI 测得的神经活动相当准确地推断出猕猴看到的人脸。
每个特定的脸细胞会关注发际线、眼睛大小等特定参数,自己关注范围外的特征发生变化不会引起发射强度变化。这允许灵长类无视脸吃胖了、胡子没刮之类少量位点的变化。


灵长类身体其他部位的特征位点较少,也没有这样特化的机制来分析,识别能力会比脸差一些。步态、胎记之类可以增加位点来帮助辨认。
辨认人脸的能力不限制在灵长类内部,其他研究人员已经考察过乌鸦、黄蜂等动物识别人脸的能力。人也可以在和非人生物长期接触后对非人生物的脸产生“平均水平”的印象、进行特征识别。
人脑可以从并非人类的东西上提取出和上述面部特征位点相似的模式,让人觉得那东西上有张脸——例如欧洲那些“烤饼烤出个耶稣头像”“在云彩里看到了耶稣显灵”。
计算机没有人的这一套面部识别系统,不带类似的偏见,因此用计算机识别动物的外貌特征就可以证明“其他动物的外貌特征其实差异化得很”。

动物的骨骼·肌肉·皮肤·毛发等的生长和人一样受到内外因素影响,同种动物的内骨骼·外骨骼·水骨骼的形状·长短·粗细、肌肉发达程度·形状·位置关系、感觉器官·口·附肢·肛门等部件的形态和相对位置、毛发·皮肤·外壳等的长度·颜色·花纹、在生活过程中留下的伤痕·歪曲变形等各有区别。
2019 年发表的一项研究[2]显示,对于 14 年间的视频记录中的一千万张野生黑猩猩面部数据,人工智能面部识别达到了 92.5% 的个体识别率、96.2% 的性别识别成功率。
2020 年发表的一项研究[3]显示,基于 65000 张大熊猫面部图像的人工智能面部识别达到了 95% 的个体识别率。这表明面部图像可能是识别哺乳动物个体的通用特征。
以下引用自《中国科学报》张行勇:
西安电子科技大学教授苗启广团队与西北大学研究人员展开合作,通过设计具有多路关注机制的深度神经网络模型,研发出一套较为完整的动物面部特征检测、追踪和识别系统“Tri-AI”,实现了适用于多物种个体识别的研究目标。近日,相关成果发表于《交叉科学》。
研究团队在野外和动物园进行了动物面部数据采集,并建立了动物面部识别数据库。据论文作者之一的郭松涛介绍,Tri-AI 系统对 41 个灵长类物种共计 1040 只个体的 102399 幅面部图像,以及 4 个非灵长类物种共计 91 只个体的 6562 幅面部图像进行了实验验证。结果显示,Tri-AI 系统对个体数量多于 18 的 21 个物种的个体识别准确率为 93.8%,远超过人工识别的准确率。此外,该系统可兼容夜视影像的分析,可实现基于夜视图像的个体身份识别,进而可实现全天候的动物研究。
该系统验证了基于多物种的自动个体识别的理论假设的科学性,满足了“无观察者干扰”的行为学研究的理想条件要求,将研究者从对动物个体识别与追踪记录的任务中解放出来,推动了动物行为学研究进展。
相关论文信息[4]
旷视科技开发过一款通过鼻纹识别狗的程序。

世界各地的多家科技公司尝试过识别黑猩猩、海豚、马、狮子、鸡、奶牛、猪、熊等各式各样的动物,取得了不同程度的成功。
2021 年,日本北海道实验了“对熊进行面部识别来精确打击曾经袭击人的熊”。
参考
- ^Chang, L. & Tsao, DY Cell http://dx.doi.org./10.1016/j.cell.2017.05.011 (2017)
- ^DOI: 10.1126/sciadv.aaw0736
- ^https://doi.org/10.1016/j.biocon.2020.108414
- ^https://doi.org/10.1016/j.isci.2020.101412