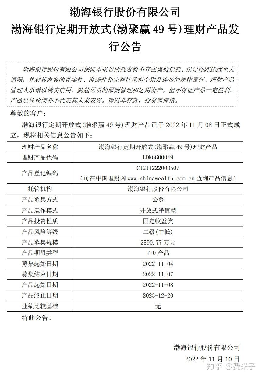
因为我没买过这款产品,也不是渤海银行的客户,所以只能网上搜索产品相关信息,这款产品的信息很少,只搜到一个产品成立公告(如图)。根据公告信息,该产品是2022年11月8日新成立的,运行还不满一个月。你看到的-7.41%是年化收益率,我估计应该是短期出现了小幅亏损,因为运行时间短,折算成年化收益率,亏损就被放大了。
年化收益率=实际收益率/产品运行天数365,说一个极端情况,比如运行天数只有1天,那么即使这一天只亏损了0.1%,折算成年化就是-36.5%(-0.1%/1*365)。
这款是固收类理财产品,固收类理财的底层资产一般以债券为主,11月债券市场出现了一波下跌,所以该产品年化收益率-7.41%是正常的。
如果还想进一步了解债券市场近期下跌的原因,可以私聊交流。

发布于 2022-11-21 16:39・IP 属地江苏