「斩杀线」现象的广泛讨论,是否标志着美国梦「完美滤镜」的打破?
- 1793 个点赞 👍
查看全文>>
123 - 1604 个点赞 👍
查看全文>>
荆成 - 1017 个点赞 👍
查看全文>>
Xam梵蒂冈海军司令 - 894 个点赞 👍
查看全文>>
百坦然自若 - 547 个点赞 👍
很久以前看过一部美国纪录片《更大更快更强》,里面有一个在gold's gym健身的老哥,这人什么情况呢,首先,他是个40-50岁的流浪汉,但属于流浪汉里面比较体面的,因为他有辆破破烂烂的房车。平时就两点一线,在房车和健身房徘徊,应该是卖药的。这人接受采访的时候表现出一种肌肉狂热我还记忆犹新,“只要还能训练,天就没塌下来,太阳继续照耀大地,只要我还能训练”。ps:他在史泰龙和施瓦辛格的电影里当过配角,一次是飞跃巅峰,一次是过关斩将,里面演的都是肌肉壮汉野草。



咱就是说啊,假设常熟阿诺等抽象健身健美人士出生在美国,他们可能就和这老哥一样只能睡车里,甚至直接被“斩杀”。
为什么举这个纪录片的例子,因为这部纪录片是非常,极其深刻的反映了美国非精英群体的意识形态和精神状况,拿这个流浪汉头巾哥说吧,他有一句话很神奇“你今天可能沦落街头,但是明天就可能住复式高级公寓”,资本主义有一点我必须承认是爆杀社会主义的,那就是它对人的唯心精神操控太强了,从最底层的可能性开始给你一步步洗脑,让贫困人口从来不觉得自己被压迫了需要反抗,而且认为自己本应该是百万富翁只不过是自己作死才没实现这一成就。
再补一张图,请你在中国14亿人里找出一个会往自己手臂身体注射如此剂量西斯龙填充物的人。然而现实是,美国有一大堆这种人。
查看全文>>
ONEDRAGONMUSK - 360 个点赞 👍
查看全文>>
安静 - 144 个点赞 👍
查看全文>>
飞跃本屯 - 126 个点赞 👍
谁拿这个图来说明美国斩杀线呀?给我看笑了。

说什么“从此图可以看到,北美区的财产20分位至40分位之间人口比例几乎为零。”然后就得出斩杀线的结论。我寻思这人上过学吗?
连个图都看不懂,就拿出来。本图展示的是国民财富全球排位(Global Ranking),而不是国内差距(Domestic Inequality)。图里“ Global wealth distribution”这字应该不难认吧。这图正好说明美国是一个发达国家,即便是一个普通的美国中产阶级,如果放到全球范围内看,他的财富水平往往也能轻松进入全球前10%甚至前5%,所以美国(北美)在图表的最右端(95%-100%)占据了统治地位。在世界范围内看,绝大多数美国人都属于“全球富人”。
查看全文>>
十二月 - 110 个点赞 👍
查看全文>>
路见平 - 99 个点赞 👍
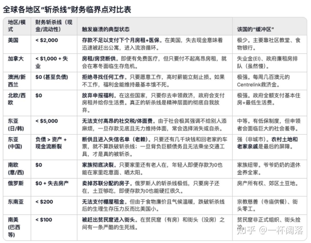
超10亿浏览的美国“斩杀线”:从硅谷精英到下水道浮尸,不到百天,
央视下场科普的这个游戏术语,为何能让千万网友集体“对账后怕”?答案就藏在这场富者愈富、穷者愈穷的撕裂之中。
一边是私人飞机穿梭全球、资产一年增值40%的富豪们集体狂欢,一边是中产阶层跌下“斩杀线”后沦为流浪汉的绝境,这不是戏剧剧本,而是当下美国K型经济最真实的写照。

就在中文互联网“美国斩杀线”话题阅读破10亿、抖音播放超12亿的同时,美国富豪们正开启疯狂“爆买”模式:61岁的试飞员靠地产和股票增值添置私人飞机与养老豪宅,制药行业精英夫妻借行业红利实现45%的薪资暴涨,马斯克身价突破7000亿美金,前10%富裕家庭的消费占比已飙升至国民总消费的49.7%,创下近四十年来新高。

与之形成尖锐对比的,是“润人”网红王伟恒(网名甜甜圈)的荒诞遭遇——为追求所谓“美国梦”,他变卖全部家产非法入境,刚落地就历经被打被抢的窘境。此前他因相关事件被警方抓捕,后被神秘人以2万美元保释出狱;更让他陷入生存困境的是,前段时间仅一次看病就被收取数千美元费用。随着生存压力陡增,他的精神状态愈发异常,不仅频繁宣称美国政府人员是“间谍”,还曾在救济点与发放食物的牧师争执,大骂对方是“间谍”,甚至臆想自己被相关势力点名迫害。即便生活早已捉襟见肘,他曾还嘴硬维护美国,如今成了无数网友口中警醒世人的“电子宠物”。
而比这种主动赴美的悲剧更扎心的,是本土中产的被动坠落:“今天还在星巴克敲代码,明天就睡下水道蒸汽口”,这句传遍全网的吐槽,正是美国普通人被“斩杀线”无情绞杀的真实注脚。
在游戏里,“斩杀线”是Boss血量跌破临界值后,被一击必杀的生死线;
而在美国社会,它是普通人财务余额触底后,被制度连环绞杀的不可逆深渊。当你的应急金低于400美元(约2900元人民币),医疗、房租、信用系统就会像游戏连招般接踵而至,把中产瞬间“清屏”,底层更是连缓冲的机会都没有。
最让人脊背发凉的,从来不是底层的挣扎,而是中产的脆裂——前一秒还在享受光鲜生活,下一秒就可能被“斩杀线”瞬间清屏。
网红博主“斯奎奇大王”的分享让无数人破防:在2024年9月的科技大厂裁员潮中,一批手握高薪的硅谷程序员突然失业,原本看似充裕的存款仅够支撑3个月,很快就因交不起房租沦为流浪汉。为了抵御寒冬,他们躲进靠近蒸汽管道的下水道暂住,却因缺乏流浪生存经验,在当年12月的洪水中被活活淹死。从技术精英到无名浮尸,不过短短100天。而王伟恒的案例与这些中产的坠落相互印证:无论是主动奔赴还是被动留存,在美国社会的生存绞杀链面前,普通人的抗风险能力都脆弱得不堪一击。
这样的悲剧并非个例,前段时间小红书上一场中美网民的“跨海对账”,更让美国普通人的生存窘境彻底撕碎滤镜。大批自称“TikTok难民”的美国用户涌入小红书,操着机翻汉语与中国网友交流,直言“不打两份工根本活不下去”,甚至有人坦诚自己每天要打三份工才能覆盖基本开支——白天做图书馆职员,晚上变身超市收银员,周末还要为私人藏家打杂,即便每周工作超45小时,收入仍追不上飙升的物价。
有美国网民晒出的账单更让人心惊:月均税前5800美元,扣除税和保险后到手仅3400美元,再减去1800美元房贷和166美元房税,可支配额度仅剩1434美元,连基本生活都捉襟见肘。更绝望的是,不少底层美国人还得靠卖血补贴家用,有网友分享,自己每月固定卖血2次,换来的200多美元是全家半个月的菜钱。
除了这些触目惊心的分享,公开案例同样扎心:纽约律师年薪14万美元,失业后交不起3500美元月租,3个月沦为地铁流浪汉;湾区程序员税后月薪5000美元,一次急诊收到1.8万美元账单,直接信用破产;俄亥俄州收银员因牙疼感染住院,1.2万美元账单让她从租房族变成街头流浪者。美国科技行业已有超8.9万个岗位被砍,其中至少2.7万个被AI直接取代。程序员失业后,存款撑不过3个月,便因付不起房租被赶出家门,沦为流浪汉。
美联储数据显示:37%的美国人拿不出400美元应急金,64%的家庭正减少食物开支,流浪汉平均寿命仅50岁,比普通人短25年。
美国的“斩杀线”是一套精密的制度绞杀链。首当其冲的是医疗收割——无医保者急诊费4800美元起,叫一次救护车相当于半个月工资,33%的个人破产都源于医疗债务。普渡制药为牟利,将成瘾性药物包装成“安全止痛药”,24年间导致45万人死亡、700万人成瘾,而制造灾难的萨克勒家族转移百亿资产后全身而退。
住房则是第一道“生死门”。美国大城市一居室月租普遍超3000美元,底层住房负担率超60%,纽约洗碗工甚至要4人合租15平米地下室。更残酷的是“住址-就业”死结:找工作需要固定住址背调,租房需要稳定收入证明,一旦因失业被驱逐,就会陷入“无住所→无工作→更无住所”的闭环。
硅谷程序员大卫·卡萨雷斯的经历极具代表性,他失业后住到车里,却因没固定地址通不过背调,车又因交不起停车费被扣押,只能穿着笔挺衬衫在街头发简历,成了“脱不下体面的流浪者”。
信用体系则是压垮骆驼的最后一根稻草。在美国,信用分低于600,租房会被拒、找工作受歧视、车险费率翻倍。密苏里州单身妈妈贝尔根,因偷窃8美元指甲油被捕,付不起40美元律师费被迫认罪,后续竟收到1400美元“监狱食宿费”账单,债务滚雪球般变成上万美金,终生无法摆脱。
更荒诞的是“草坪斩杀线”:HOA(业主协会)规定草坪必须保持20-30厘米,违规就开罚单,甚至有权驱逐住户,孤寡老人没钱请人除草,只能自生自灭,而免费帮人除草的博主竟成了警察重点盯防对象。
这套系统的冷血之处在于,它会把你的每一次挣扎都变成他人的利润,甚至把普通人的身体当成最后的“提款机”。那些靠卖血补贴家用的美国人,本质上就是被生活逼到了绝境——当打三份工的收入仍不足以覆盖房租和食品开支,卖血就成了不得不选的“生存选项”。
而服务员丽莎的经历更具普遍性,她拿着7.25美元时薪,房租占收入65%,儿子一场急诊的2300美元账单击穿了她仅有的800美元积蓄。为凑房租,她停缴车险被罚款,信用崩塌后只能借年化450%的高利贷,最终因频繁请假被解雇,从谋生到流浪仅用了45天。她的绝望,成了高利贷公司、收债机构的利润来源。
网友的集体关注,本质是一场跨国度的安全感对比。当美国博主直播“如何住车省钱”时,中国网友在晒“回村盖房预算5万元”;当美国人因怕账单拒绝救护车时,中国新农合患者子宫切除手术自付仅2000元;当美国流浪汉因无住址领不到福利时,中国防返贫系统已实现自动监测帮扶。
有人说,“斩杀线”的火爆是幸灾乐祸,实则是全民风险教育。它让我们看清:真正的差距从不是工资数字,而是跌倒时有没有兜底的网。美国社会达尔文主义的“耗材筛选”逻辑,让“弱肉强食”成为常态;而我们的安全感,藏在95%的医保参保率里,藏在农村宅基地的最后退路里,藏在灵活就业可缴社保的缓冲里。
《美国反对美国》中早已预言:美国的运行逻辑存在致命矛盾,终将因结构性问题撕裂。如今“斩杀线”的蔓延,正是这一预言的印证。当一个社会把生存权变成商品,把弱势群体当成“可淘汰耗材”,再光鲜的顶层繁荣,也掩盖不了底层的血泪。
这场10多亿人关注的讨论,最终指向一个朴素的真理:一个文明的尺度,从不是顶层有多光鲜,而是能否托举起最弱者的尊严。
还没有人送礼物,鼓励一下作者吧查看全文>>
大梦想家 - 99 个点赞 👍
这个问题下的回答,就像一场胜利的狂欢,好像一群打了胜仗的将军们凯旋归来,在这里举办了盛大的庆功宴,我们赢了,真的彻底赢了,赢了,赢了赢了,赢麻了。
不过很多人等冷静过来之后,等这场烟花落幕之后会发现还是一地鸡毛,生活还是这样,并不能改善,别人糟糕或者好的境遇并不能改善你们身处的环境!
一味的精神阿q实在是没有一点意义
查看全文>>
知白守黑 - 89 个点赞 👍
查看全文>>
鸿蒙人生 - 48 个点赞 👍
说实话不太理解啊,
比如程序员,他因为某些原因陷入斩杀线了,一无所有了,这时候他即便一切都没了,但是知识不是还在么?
此时,他不就是最合格的廉价劳动力么?
这类程序员,哪怕给他个三和大神那样的12人间,他也会很高兴吧,工资还低。
老板们随便找个慈善活动之类的理由,组个流浪汉团队难度在哪啊?
然后,中国人可以回国,美国人跑去日韩这样的地方应该也不难啊,那边总没有斩杀线,还有优待。
我看了最近的讨论是真的有点不理解。
查看全文>>
神忍 - 41 个点赞 👍
查看全文>>
硅谷IT胖子 - 35 个点赞 👍
听到这家伙讲的那些东西,只有一个感想,这人什么情况?能有人信这东西?但凡是个正常人,听到这东西能信的,心理年龄真的过20岁了么?
想不到在知乎上,还能把这东西当成个事儿来谈,更想不到竟然还有人要证据。
我是真的不知道上哪去找什么证据,来证明一件荒谬的事儿。
什么都没有,就搁哪儿胡咧咧,那不就是故事会吗?今天斩杀线赢赢赢,到时候估计又装死。
这人的拥趸也是一个个人才的很,先射箭后画靶子,让别人去找证据反驳,要不这样,先证明心理年龄大于20岁好不?
查看全文>>
MMM - 15 个点赞 👍
不想着怎么创造出更公平公正的制度,整去污蔑他国,有意思吗?真当所有人都是愚蠢吗?
最后想说,纸终究是包不住火的,就像是用愚蠢的教育去糊弄人,总有人们清醒的那一天,到时候被反噬,那可就真的来不及了!
查看全文>>
一生不思 - 13 个点赞 👍
美国不清楚,毕竟也没在美国生活过,信息都是转述过滤的,也没有移民美国的打算,美国梦不美国梦的无所谓了
但是挨冻是真真切切挨了3年多了

而且下面这样的视频在抖子上多起来了,评论区也在讨论谁是真正的敌人,评论区“外面的苦都是你说的,我的苦都是亲身感受的”非常火

查看全文>>
杨莎子 - 11 个点赞 👍
现在想想,我们是不是可以大胆提出一个假设:国内的资本家们其实始终都知道真实的美国社会是什么样的,一个赢者通吃、钱可通神、有钱就能凌驾所有人之上的社会。他们一直希望把中国也变成那样,他们也攫取全社会的财富成为真正的人上人,所以一直在暗中不余遗力的通过各种方法在搞演变。
查看全文>>
甲骑具装 - 10 个点赞 👍
其实很早以前就该打破了
我看最近还有人拿什么复旦博士流浪十几年没死,还有凤姐活好好的试图洗没斩杀线
我都怀疑这些人是不是串子了
几乎每一个润出去的润人,他们前半生都实现了中国梦,从农村等偏远地方出来,凭借自己努力或者别的长处考上好大学,找到工作,积累资金然后润去美国。就拿凤姐来说吧,她就是农村出来的,学历好像也不高,她去了上海工作,凭借黑红串红,抓住机会上各种各样的节目,拿极高的片酬,最后润去美国。一个农村出来的人在国内大杀四方最后润去美国,我记得15年的时候,当时的风向从嘲讽到敬佩。因为那会觉得只要去美国了,就能走上人生巅峰。
可实际呢,凤姐现在在靠给人做指甲,门牙都掉了一个,整个人一副激素吃多了臃肿肥胖。她刚到美国不是一开始就做指甲的,她想应聘电视台当记者,还发了在美国中文电视应聘的合照,结果后面她说自己被骗,说如果她以后再找不到工作她一个人在纽约怎么办,说如果钱花光工作找不到她就去美国中文电视台门口自杀……在中国她大杀四方,到了美国成这样子,还不是被斩杀啊。
同理甜甜圈陈旺等人他们在国内一个比一个混的好,结果去美国穷困潦倒,早就说明问题了。
查看全文>>
微风而来111 - 9 个点赞 👍
查看全文>>
木荣雨北 - 8 个点赞 👍
并不是,因为斩杀线并不是美国衰落的表现
而是美国强大的原因
你可以理解为魔兽世界公会
兔子公会有大佬也有菜鸡
但是因为都是朋友一起玩
所以,菜鸡也都带着,打不过去咱们就多练
哪里灭咱们就分析原因,装备不行咱们就大秘境多刷
而白头鹰公会的办法是有吊车尾耽误进度的就直接踢掉
比如踢掉了4个,然后再收10个人(移民)
找出四个水平高的加入主力团开荒
然后谁再吊车尾就继续踢掉,继续收人
只要白头鹰公会还是服务器第一公会
就会有源源不断的人加入,优胜劣汰适者生存
这才是美国强大的本源
而且美国人也觉得这没什么,觉得比较惨的,是因为自己落在了斩杀线下
而整个美国是比较认可这个优胜劣汰的社会达尔文态度的
只是中国这样的儒家思想很难接受罢了。。
所以说,如果你真的有能力,你加入白头鹰公会可以DPS打前三完美走位不犯错
甚至别人犯错了漏了一个球
你还能放法阵顺发传送门传过去搬球再法阵回来同事开不灭决心保自己一命
你要是有这种操作这种意识这种能力,你在美国一定可以风生水起不会被踢出公会的
只有想挂了自动射击就切出去看电影的,才不适合美国
查看全文>>
许广新 - 8 个点赞 👍
查看全文>>
成项 - 8 个点赞 👍
它完美解释了美国人口增长缓慢的原因。
一个跟中国版图差不多大,被说这好,那好,还没有计划生育的国家,而是充斥大量合法跟非法移民的国家,一个鼓励生育的半宗教国家。
不禁要问,人呢?人去哪了?
现在大家普遍知道人去哪儿了,人怎么没了。
查看全文>>
施雨 - 5 个点赞 👍
查看全文>>
方展华 - 5 个点赞 👍
斩杀线,这充分说明了美式资本主义吃人的特征。只是我们通过佬a才直观感受到了。
怎么吃人呢?
你的固定支出就是被吃的基础,尽可能的扩大你的固定支出范围和额度就是资本一直在做的事情。
然后各种法律条例把你框住,然后一个财产小波动,你就被斩杀了。
我们以前是向美西方学习的,尤其前些年各种贷、蚂蚁金融之类的就是在试图搞这些。
幸好,直接刹住了。
查看全文>>
巧克力hh - 5 个点赞 👍
查看全文>>
老李 - 4 个点赞 👍
我觉得斩杀线的对比应该用2040年的中国对比现在的美国,而不是现在的中国。因为很多人已经忽略了次贷危机,而西方进行消费革命、产业转移更早。现在就好比拿一个发作了近二十年并且病情不断恶化的重症病人和一个得了重病开始出现发作征兆的人比。
或许等到2040年再回看现在这些讨论,各位会另有一番感想。
查看全文>>
小刀手麦基 - 4 个点赞 👍
现在全网都在聊美国斩杀线,都在聊一个很浅层的东西,但我想跟大家说点不一样的:
就美国的斩杀线,从来不是单纯针对某个阶层,而是由它国家体制和核心定位决定的。

简单来说:
美国的斩杀线,从头到尾都是围绕 “逼你消费” 来设计的。
这不是单纯的社会氛围,而是消费国量身定做的制度设计。
在消费国的定位里,每个民众的核心角色其实就是 “消费工具”,不消费,不花钱,本质上就等同于在 “抗税”,自然会被这套体系盯上。
想通这个核心,再看美国的斩杀线,逻辑一切都顺了。
为啥美国的账单文化乱七八糟,经常糊里糊涂就多了不少开销?因为模糊的账单让消费成了盲盒,逼着你被动花钱;
为啥美国有些地区电费是分摊制,不是独立核算?就是不让你养成节俭习惯,逼着大家多用电、多消费;
为啥美国体面文化被捧到极致?因为体面就意味着必须消费,没有退路;
为啥美国金融机构分期付款那么发达?因为要靠借贷刺激提前消费,把你未来的消费力也提前透支。
为什么美国睡在车里会触犯游荡罪?为的就是不让你低成本生存,逼着你租房、为住房消费买单
为什么美国连在自家院子种菜晾衣服自给自足都不被允许?因为你自己种菜就不用买菜,断了消费链路,自然要被限制
为什么美国人普遍数学不好?说白了就是 “欢乐教育” 的刻意引导,让你算不清账单、算不明利率,稀里糊涂就把钱花出去了。
哦对了,还有那笔压得人喘不过气的昂贵学费。就算你侥幸学好了数学,能算清这些账又怎样?
高额学贷早已把你捆死在这套体系里,哪怕看清了套路,也没力气反抗。
说到底,美国这套斩杀线模式,就是资本主义消费国的终极形态:
除非你能在短时间内实现跨阶级跃迁,一步登天成为顶层富豪,否则不管你怎么努力实现阶层提升,创造的所有剩余价值,最终都会被这套消费体系一点点收割干净。
这不是偶然,而是美国国家制度设计下的必然 —— 一切的一切,都是为了服务 “消费” 这个核心。
而对应的,你再去看,美国还有另一个核心身份:金融国。
这就意味着,国内所有的产业和服务,最终都要为金融市场服务。
所以你会发现,不管是有点积累的中产,还是往上的富豪,他们的财富几乎都绑定在股市里。
马斯克能成世界首富,靠的不是实业深耕,而是金融市场的估值泡沫和造富游戏;美国的养老金牢牢绑定美股,连新生儿都要开设股票账户;美股制度设计上鼓励回购、不鼓励分红,本质也是为了推高市值、壮大金融体系。
所以看美国的一切现象,不能只看表面:
消费占 GDP 比重越来越高,美股市值越来越强,底层都是 “消费国 + 金融国” 的双定位在驱动,所有的规则、制度、甚至社会文化,都是在为这两个核心定位服务。
而大家热议的斩杀线,不过是这套体系运行下的附属品罢了。
其实不止美国,拿 “国家定位决定运行逻辑” 这个视角看我们自己,很多问题也能豁然开朗。
我们的核心定位是工业国 + 出口国,在过去很长一段时间里,国内并不鼓励过度内部消费,而是通过房地产吸纳社会剩余价值,为工业发展积累资本,房地产的诸多乱象,本质是为了工业国发展积累原始资本;
而相应的,假期短,996,还有出口退税等政策扶持,实际是为了我们出口商品更具竞争力,是为了出口国制造优势。
而这些看似不相关的现象,根源都是我们国家制度设计和核心定位的差异。
最后还是那句话:
我们看到的所有社会乱象、民生痛点,那些让人费解的运行规则,追根溯源,根源往往只有一个:
国家顶层税收制度设计下的自我定位。
还没有人送礼物,鼓励一下作者吧查看全文>>
一杯阔落 - 1 个点赞 👍
不会
因为他们反而会觉得这样更好
你看看那些回答
流浪汉重要吗
不重要
反正我不会是被斩杀的那一类
他们会极力反驳
相信自己的那一套说辞
更加坚信就是这个国家不好
只有老美才能救我们
他们都是咎由自取
我才不会那样
抱着这种想法的人润去美国
会在烈火之上添进一笔柴
因为
总有人过的不比我好不是吗?
斩杀线的出现反而更加让一部分人坚定了润过去的信心
你看我有钱 说不定过去可以抄底呢
我说不定也能斩一斩别人呢
这玩意就像看片
你看到ntr类型的就不看了
他看到ntr类型的保不齐逐帧学习
说不定我能ntr别人呢?
查看全文>>
无人知我所念恒通 - 0 个点赞 👍
诸位,这里有多少人看过电影《长安的荔枝》,比照一下,现在的美国跟电影中的历史背景像不像?
美国超级强大,无可否认。
那玄宗时代的大唐强不强大呢?
唐玄宗到贵妃爱吃荔枝这一段,国家面临一个最突出的问题是什么?
一杯坏土豆总结:藩镇割据。到处都是节度使,节度使到处自治,军、政、财权一概外放给节度使,美国的今天不是正好一样嘛?
宏伟强大的唐朝轰隆隆地倒下了,大家说是因为这个或哪个原因,实际是综合的。
特朗普从去年忙到今年一月三日入侵并劫持马杜罗,大家说是为了截断委内瑞拉的石油。但是对照历史来看,川普是想有所作为的,他想解决藩镇割据,收回节度使(各种遍布全球的军事单位)的所有自治权。所以就走了去年赫格塞斯召令所有军事主官回华盛顿述职开会这一举动。
人被你召回来了,生计和财路你得安排吧?你若不安排,他们可就安史之乱喽!
所以,精简所有外部损耗,缩回美洲,让所有美洲穷苦百姓承受这些桀骜不驯的节度使的怒火和享受的成本。
枪杆子在手的特朗普,在美国内,谁能抵挡?第一刀当然是美联储,第二刀肯定是反对派,为此,他当然不惜一切。
特朗普说他最崇拜里根总统
错,
他最崇拜小罗斯福,那位才是川普最希望成为的人物,第一位真正独裁的美国总统。
所以你可以说大唐悲歌始于统治阶级制造的一道道“荔枝”的斩杀线。同样,美国悲歌亦如是。
查看全文>>
逃跑哥哥























